BTC/HKD+0.66%
ETH/HKD+2.48%
LTC/HKD+2.24%
ADA/HKD+0.16%
SOL/HKD+2.39%
XRP/HKD+1.42%摘要
事件:9.14-18,上海區塊鏈國際周成功舉行,數字經濟和數字貨幣成為行業關注的焦點。柏林路透社消息曝光Libra一籃子儲備貨幣,國際開啟數字貨幣博弈模式。
數字經濟和數字貨幣成為全球關注熱點,將深刻影響未來全球經濟和金融市場。9月14日至9月18日,由萬向區塊鏈實驗室舉辦的“2019上海區塊鏈國際周”舉行。本屆區塊鏈周匯聚行業精英代表,以“新十年,新起點”為主題,聚焦行業十年風云,展望下一個十年傳奇。數字經濟與數字貨幣成為全球關注的熱點,將深刻影響我國市場經濟發展甚至是未來全球經濟和金融市場。無論是站在區塊鏈行業發展的角度,還是全球經濟秩序的更大視野,數字貨幣都將是最關鍵的一環。
Libra一籃子儲備貨幣曝光,掀起數字貨幣研發和監管狂潮。柏林路透社9月20日消息,FacebookLibra的一攬子貨幣支持將包含美元、歐元、日元、英鎊和新加坡元,人民幣不在其中。其中,美元將占一攬子貨幣比重的50%,歐元占18%,日元占14%,英鎊占11%,新加坡元占7%。據金融時報消息,歐洲央行執行委員會委員BenoitCoeure近日主持Libra與國際清算銀行支付和市場基礎設施委員會之間的會議。BenoitCoeure此前警告稱,Libra若想在歐盟運營,獲得監管機構批準的門檻將非常高。Libra的創始人已被邀請出席會議,將回答有關Libra推出的范圍和設計等關鍵問題,其結果將被納入一份10月提交給七國集團財長的報告。據彭博社消息,歐洲央行政策制定者BenoitCoeure表示,私人穩定幣可能會挑戰美元的全球主導地位,支持英國央行行長MarkCarney有關建立國際央行數字貨幣的呼吁。
Waves創始人:Feature 19現已啟動,將在一周內開始回購XTN:6月30日消息,Waves創始人Sasha Ivanov發推稱,Feature 19現已啟動,將在一周內開始XTN回購活動。根據Feature 19,每個區塊獎勵中的2枚WAVES將被分配給XTN回購,而另外2枚WAVES將用于Waves DAO。Sasha表示,通過回購與銷毀XTN,可以實現生態系統的指數功能。該過程將允許XTN持有者賣出頭寸,收回資金。[2023/6/30 22:11:07]
在數字貨幣研發的道路上,各國暗中博弈多年。未來的金融市場和經濟市場,將以數字經濟和數字貨幣為主基調,大國博弈新戰場,行業角逐新方向!
上周行情回顧:下降0.52%,細分板塊中基礎增強表現最優。從細分板塊來看,支付交易、物聯網&溯源、文娛社交、商業金融、基礎增強、基礎鏈、存儲&計算表現優于ChainextCSI100平均水平,分別為4.20%、6.99%、6.31%、8.60%、11.64%、7.56%、6.78%,支純幣類、AI板塊表現遜于ChainextCSI100平均水平,分別-2.45%、-0.10%。
風險提示:監管政策不確定性、項目技術進展及應用落地不及預期、加密貨幣相關風險事件發生。

Coinbase L2網絡Base將免費鑄造紀念NFT時間延長一周:金色財經報道,Coinbase L2網絡Base在社交媒體推稱,將紀念NFT免費鑄造時間延長一星期。
此前報道,Coinbase 2月23日發布L2網絡Base,并為這一事件推出紀念NFT“Base,Introduced”,該NFT總量無上限。[2023/2/27 12:31:09]
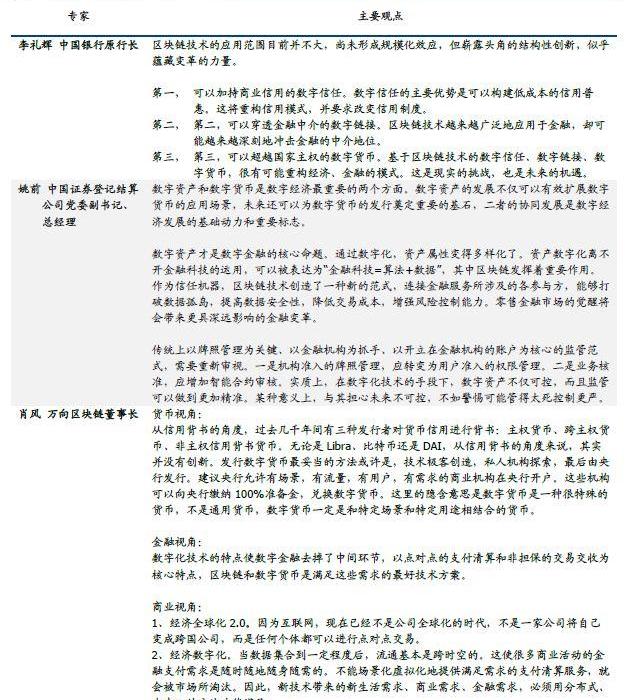
1.熱點追蹤:數字經濟和數字貨幣成為大國博弈新戰場
事件:9.14-18,上海區塊鏈國際周成功舉行,數字經濟和數字貨幣成為行業關注的焦點。柏林路透社消息曝光Libra一籃子儲備貨幣,國際開啟數字貨幣博弈模式。
數字經濟和數字貨幣成為全球關注熱點,將深刻影響未來全球經濟和金融市場。9月14日至9月18日,由萬向區塊鏈實驗室舉辦的“2019上海區塊鏈國際周”舉行。本屆區塊鏈周匯聚行業精英代表,以“新十年,新起點”為主題,聚焦行業十年風云,展望下一個十年傳奇。數字經濟與數字貨幣成為全球關注的熱點,將深刻影響我國市場經濟發展甚至是未來全球經濟和金融市場。區塊鏈發展十年來,數字技術創新飛快發展,提高了社會生產和資源配置效率,涌現很多商業模式創新,推動全球進入數字經濟時代。其中,數字貨幣成為數字經濟的核心。
在Libra之前,就有摩根大通、三菱集團等金融巨頭開始布局數字貨幣,試圖發行穩定幣提升集團內部結算效率,傳統金融機構很早就開始數字貨幣領域的布局,以迎接未來的行業變革。隨著Libra的不斷推進,各國都感受到數字貨幣這個新生事物對各國貨幣主權和金融市場未來將產生的巨大影響,尤其近些年各國間貿易摩擦為全球經濟和金融秩序帶來變數,數字經濟和數字貨幣將成為新秩序建立的主戰場和“核武器”。無論是站在區塊鏈行業發展的角度,還是全球經濟秩序的更大視野,數字貨幣都將是最關鍵的一環。
過去一周Optimism上Perpetual Protocol交互量近14萬,排名第一:2月24日,據Orbiter.finance頁面信息,過去一周Optimism上去中心化永續合約協議Perpetual Protocol交互量達139,433,排名第一,遠高于排名第二的AMM協議Velodrome。此外,DEX Uniswap、合成資產發行協議Synthetix以及以太坊無損彩票平臺PoolTogether分列3至5位。[2023/2/24 12:27:04]
我國央行積極發展數字貨幣,推動金融創新,創造新機遇。隨著央行數字貨幣漸行漸近,市場關注度持續升溫,央行穆長春司長在“得到”平臺的《科技金融前沿:Libra與數字貨幣展望》公開課更是對數字貨幣做了深入解讀和展望。在目前我國網絡支付領先的情況下,現階段央行數字貨幣注重M0替代,而不是M1/M2的替代。這是因為M1/M2現在已經實現了電子化、數字化。因為它本來就是基于現有的商業銀行賬戶體系,所以沒有再用數字貨幣進行數字化的必要。另外,支持M1和M2流轉的銀行間支付機構的各類網絡支付手段日益高效,能夠滿足我國經濟發展的需要。相比之下,現有的M0容易匿名偽造,存在用于洗錢、恐怖融資等風險。另外電子支付工具,比如銀行卡和互聯網支付基于現有的銀行賬戶緊耦合模式,公眾對匿名支付的需求又不能完全滿足。所以電子支付工具無法替代M0。特別是在賬戶服務和通信網絡覆蓋不佳的地區,民眾對于現鈔的依賴程度還是比較高的。所以我國央行DC/EP的設計,保持了現鈔的屬性和主要特征,也滿足了便攜和匿名的要求,是替代現鈔的較好工具。我國數字貨幣已開始閉環測試,深圳講成為數字貨幣研究和應用實驗的核心城市。聯系到8月發布的《中共中央國務院關于支持深圳建設中國特色社會主義先行示范區的意見》,人們得到更加明晰的信息,深圳從“特區”到“示范區”,國家政策賦予數字貨幣首次落地機會,深圳將成為數字貨幣領域的技術研發中心。5G時代,數字貨幣創新將帶來巨大的發展機遇和市場空間。
過去一周GMX、MAGIC、RDNT分列Arbitrum生態Token交易額前三:2月6日消息,據Nomics數據信息,過去一周GMX、MAGIC、RDNT分列Arbitrum生態Token(排除穩定幣)交易額前三,分別為5.08億美元、0.72億美元和0.32億美元。其對應周漲幅為15.15%、50.89%以及78.6%。[2023/2/6 11:49:14]
Libra一籃子儲備貨幣曝光,掀起數字貨幣研發和監管狂潮。柏林路透社9月20日消息,FacebookLibra的一攬子貨幣支持將包含美元、歐元、日元、英鎊和新加坡元,人民幣不在其中。其中,美元將占一攬子貨幣比重的50%,歐元占18%,日元占14%,英鎊占11%,新加坡元占7%。,據金融時報消息,歐洲央行執行委員會委員BenoitCoeure近日主持Libra與國際清算銀行支付和市場基礎設施委員會之間的會議。BenoitCoeure此前警告稱,Libra若想在歐盟運營,獲得監管機構批準的門檻將非常高。Libra的創始人已被邀請出席會議,將回答有關Libra推出的范圍和設計等關鍵問題,其結果將被納入一份10月提交給七國集團財長的報告。據彭博社消息,歐洲央行政策制定者BenoitCoeure表示,私人穩定幣可能會挑戰美元的全球主導地位,支持英國央行行長MarkCarney有關建立國際央行數字貨幣的呼吁。
動態 | 數據顯示:近一周Tether Treasury新發行1620萬USDT:據Tokenview數據顯示,截止至北京時間7月29日下午18點,近一周USDT無新增發,通過Tether Treasury新發行了1621萬USDT,Treasury地址余額剩2.79億USDT尚未發行。已發行的USDT流入4家交易所,共計金額1.28千萬。[2019/7/29]
在數字貨幣研發的道路上,各國暗中博弈多年。未來的金融市場和經濟市場,將以數字經濟和數字貨幣為主基調,大國博弈新戰場,行業角逐新方向!

2.各國政府相關新聞:德國政府發布區塊鏈戰略,明確五大領域的行動措施
土耳其宣布實行國家區塊鏈基礎設施計劃。據cointelegraph消息,土耳其共和國工業和技術部于9月18日在土耳其安卡拉舉行的戰略2023會議上宣布,計劃建立國家區塊鏈基礎設施,以便在公共行政中使用分布式賬本技術。戰略2023強調,區塊鏈和DLT是來年國家技術計劃的優先事項。
德國政府發布區塊鏈戰略,明確五大領域的行動措施。據新華社消息,德國聯邦政府18日審議通過并發布區塊鏈戰略。根據德國聯邦經濟和能源部當天發布的消息,該區塊鏈戰略由德國聯邦經濟和能源部、財政部等機構共同起草。德國聯邦政府希望利用區塊鏈技術帶來的機遇,挖掘其促進經濟社會數字化轉型的潛力。

3.產業鏈相關動態:BTC礦工收益環比下降5.6%
上周BTC新增交易235萬個,環比增加5.5%;ETH新增交易476萬個,環比下降0.8%。
上周BTC礦工的日均收益為2023萬美元,環比下降5.6%;ETH礦工的日均收益為309萬美元,環比增加18%。

上周BTC日均算力達到92.6EH/s,環比增加2.3%;ETH全網日均算力達到192TH/s,環比增長6.1%。
上周BTC全網挖礦難度為11.89T,環比增加8.5%;下次難度調整日在9月27日,預計難度值為13.18T,難度增加10.87%;上周ETH全網平均挖礦難度為2.42T,環比增長5.6%。

4.上周行情回顧:ChainextCSI100下降0.52%,細分板塊中基礎增強表現最優
我們引入代幣市場的專業指數產品——ChainextCSI系列指數,其中CSI100指數代表市場整體走勢;CSI5指數代表市場超大盤幣種走勢;CSI21-100指數代表市場中小盤走勢。本周市場持續調整。市場持續震蕩。截至上周日,ChainextCSI100指數為897.07,環比上周上升6.4%,周日24小時總成交量為95.6億美元;這其中,BTC全球均價為10441.3美元,環比前期上升7.4%;ETH全球均價為181.4美元,環比前期上升5.8%。


從細分板塊來看,純幣類、AI表現優于ChainextCSI100平均水平,分別為7.35%、27.63%,支付交易、物聯網&溯源、文娛社交、商業金融、基礎增強、基礎鏈、存儲&計算板塊表現遜于ChainextCSI100平均水平,分別3.13%、-3.65%、1.42%、3.26%、6.24%、1.00%。



本文作者:國盛區塊鏈研究院
Tags:數字貨幣區塊鏈LIBLIBRAg數字貨幣平臺有哪些區塊鏈技術不包括哪一項Liberta FinancialLibra Incentix
今年夏天,Bitfinex上做空比特幣的金額大幅下降。但更有意思的是,從Bitfinex上保證金空頭總量看,幾個月來空頭持倉量仍未回到之前的水平.
1900/1/1 0:00:00在白話之前的推文《肖風博士贊不絕口的Cosmos和波卡兩大跨鏈技術項目》中提到了跨鏈技術,其中跨鏈技術的實現模式之一就是哈希鎖定,今天大白就給大家詳細講解一下什么是哈希鎖定.
1900/1/1 0:00:00成功的投機者必須學習三點:入場時機——什么時候入場,就像是利弗莫爾的密友、棕櫚灘賭場老板艾德·布拉德利經常說的:“什么時候持有,什么時候收手.
1900/1/1 0:00:00摘要:近日山寨幣輪動上漲,以太坊連日收陽,而比特幣持續橫盤,市場變盤在即。進入九月,全球降息預期進一步加強,而今日晚些美聯儲議息結果將公布,多空或將借此一搏.
1900/1/1 0:00:00有沒有一種穩賺不賠的投資方法?我相信這是每一個投資者都想知道的答案。不過,預測行情不是一件容易的事,周期性的起起落落是經濟常態,對于帶有大量投機成分的資產來說,漲跌會被進一步放大。比如比特幣.
1900/1/1 0:00:009月22日,由幣印礦池聯合幣信等舉辦的2019新時代礦業峰會在成都召開,這應該是近期最大的一次礦業聚會.
1900/1/1 0:00:00