BTC/HKD+0.88%
ETH/HKD+0.63%
LTC/HKD+0.95%
ADA/HKD-0.31%
SOL/HKD+1.07%
XRP/HKD+0.42%本文來源:微眾銀行區塊鏈,有刪減
微眾銀行區塊鏈開源版圖再添新成員,新成員命名WeCross,是一款區塊鏈跨鏈協作平臺,由微眾銀行區塊鏈團隊自主研發并完全開源。目前,WeCross已完成v1.0.0-rc1版本的開發與發布,支持市面上多種主流開源區塊鏈,如FISCOBCOS、HyperledgerFabric等。
通過開源共建的方式,WeCross會逐步對接更多的區塊鏈平臺和應用,歡迎社區積極參與貢獻。源代碼開源地址:
https://github.com/WeBankFinTech/WeCross
以下為白皮書全文:



廣電運通與微眾銀行將在區塊鏈領域展開合作:近日,廣電運通與微眾銀行達成戰略合作,雙方將在區塊鏈領域展開系列合作。根據協議,廣電運通與微眾銀行共享技術成果和行業資源,共同推進彼此在技術、產品、解決方案、應用項目等多維度的場景合作,打造區塊鏈國產化及創新應用高地。基于微眾銀行實現完整國產化支持的全棧區塊鏈技術體系,廣電運通將進一步推進區塊鏈與信創BaaS一體機的研發,并探討基于區塊鏈技術的供應鏈等場景構建金融科技生態圈。[2021/7/13 0:47:49]




聲音 | 微眾銀行韓丹:未來區塊鏈會加快與AI等技術融合:在南方論壇上,微眾銀行區塊鏈高級經理韓丹表示,區塊鏈技術應用已延伸到政務、醫療、版權、司法、物聯網等多個領域。未來會加快與AI、大數據、云計算等技術融合,不斷拓展應用的廣度和深度。[2019/12/16]





聲音 | 微眾銀行副行長:銀行可通過區塊鏈技術快速建鏈合作,提高多個合作方的連接效率:《中國金融》2019年第21期刊發微眾銀行副行長兼首席信息官馬智濤的文章《積極應對開放銀行的挑戰》。文章表示,銀行可通過前沿區塊鏈技術,快速建鏈合作,提高多個合作方的連接效率。目前,微眾銀行聯合金鏈盟其他多家機構共同開發的FISCO BCOS聯盟鏈開源平臺已實現了“群組架構”功能。在某一類業務的生態中,因具體合作方不同,往往存在多個不同的區塊鏈賬本,該功能則允許各參與方根據業務關系需要,快速選擇加入對應賬本的數據共享和共識過程,使得建鏈合作像建聊天群一樣簡單快捷,大幅提升連接效率。同時,各參與方可通過聯盟鏈真正實現對等、透明地合作,權益、隱私、安全都得到保障,合作過程中的信任成本和運營管理成本也大大降低。[2019/11/13]


動態 | 微眾銀行上線依托區塊鏈等金融科技的企業愛普APP:日前,微眾銀行全新的企業金融移動客戶端——“微眾企業愛普”APP正式上線。依托微眾銀行強大的金融科技(AI、區塊鏈、云服務、大數據等)能力,“微眾企業愛普”APP采用了全新的智能安全決策引擎:以大數據為驅動,針對不同客戶的不同交易類型及操作行為有效識別風險、定制安全策略,匹配契合的安全認證方式。(科技快報網)[2019/9/10]




動態 | 一嗨租車與微眾銀行將在區塊鏈技術等方面展開合作:據第一財經消息,近日,全國連鎖租車品牌一嗨租車與微眾銀行共同宣布,雙方達成深度戰略合作關系,將在汽車出行、會員服務、金融保險、區塊鏈技術等方面展開合作,共同推動金融科技在汽車出行領域的應用與發展。[2018/12/11]


























Tags:區塊鏈ROSS銀行區塊鏈CRO區塊鏈工程專業學什么女生Across Protocol銀行區塊鏈幣有什么用Mirrored Microsoft
一場導致用戶“資金被盜”的協同網絡攻擊,已促使加密貨幣項目IOTA暫時關閉了整個網絡。開發該代幣的IOTA基金會周四在推特上宣布,其已經“暫停”了Coordinator,也就是驗證IOTA網絡上.
1900/1/1 0:00:00文|冰棒?編輯|畢彤彤來源|PANews剛剛,OKEx再次發布銷毀公告,啟動了新一季度的銷毀,回購銷毀OKB數量為318萬枚,價值約為1750萬美元,較上一輪回購金額增長了16.67%.
1900/1/1 0:00:00來源:中國對外貿易雜志 編者注:原標題為:《中國海事仲裁委員會網上仲裁規則》正式發布2019年12月27日,《中國海事仲裁委員會網上仲裁規則》正式發布,該規則于2020年1月1日起正式施行.
1900/1/1 0:00:00美聯儲資產負債表的擴大將導致收益率偏低或為負。投資者將尋求稀有資產,例如比特幣。一位知名對沖基金經理表示,美聯儲的政策助長了通縮,而非通貨膨脹。通縮環境可能會使比特幣急劇上漲.
1900/1/1 0:00:00我有一個朋友,是杭州某紙媒的法院條線記者,前兩天,N年沒有聯系的他突然在微信發來一個笑臉和一句“在嗎”。他說,早就知道我在做區塊鏈媒體,可否給他介紹下比特幣,現在能不能買,以及買什么.
1900/1/1 0:00:00據Cointelegraph2月11日報道,意大利證券監管機構近日關閉了6家外匯交易網站和2家加密貨幣投資和衍生品交易網站.
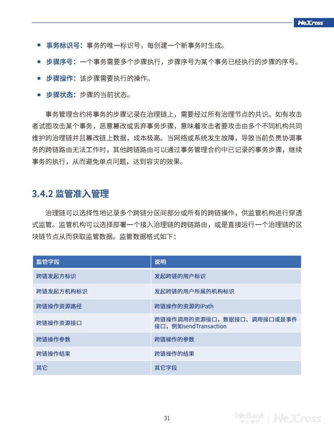
1900/1/1 0:00:00