BTC/HKD+0.83%
ETH/HKD+0.97%
LTC/HKD+1.47%
ADA/HKD+1.34%
SOL/HKD-1.13%
XRP/HKD+0.29%   
在大數據、云計算、物聯網、區塊鏈、人工智能等前沿技術紛紛涌現的今天,數據的強大生產力和內在價值被人們廣泛認可,但隨之而來的弊端就是隱私被泄露的可能性大大增加,幾乎每個人都或多或少有過個人信息被濫用的遭遇。
隱私保護和信息安全由此越來越受到社會各界的重視,歐盟《通用數據保護法案》(GDPR)的出臺,更是樹立了隱私保護的標桿,對學術界和產業界都產生了廣泛的影響。展望未來,隱私保護必將成為一個非常重要的技術領域,隱私保護能力成為了每一個基于數據發展業務的企業必須符合的準入條件,有效的隱私保護解決方案將是各種商業項目的標配。
然而,盡管有廣闊的市場前景和充分的政策利好,隱私保護技術領域仍然處于非常早期的階段,市場上缺乏較為成熟可靠的解決方案,面臨著通用方法不實用、現有架構局限較大、商用方案有效性存疑、用戶體驗不易用等問題。
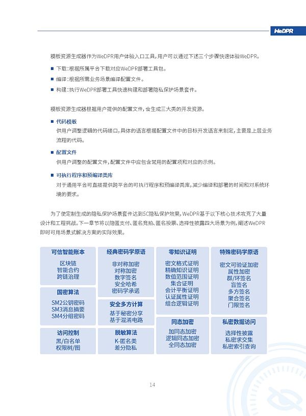
為了克服這些困難,微眾銀行區塊鏈團隊自主研發了WeDPR隱私保護解決方案,依托區塊鏈等分布式可信智能賬本技術,融合密碼算法、隱私保護算法、安全多方計算等專業領域前沿成果,兼顧用戶體驗和監管治理,針對隱私保護核心應用場景提供極致優化的技術方案,同時實現了公開可驗證的隱私保護效果。
粵港澳大灣區首個跨境數據驗證平臺上線 微眾銀行提供區塊鏈開源技術支持:3月27日消息,粵澳跨境數據驗證平臺近日在粵澳兩地上線試運行。這是粵澳加快跨境數據便捷有序流動,探索建立開放型、合作型、示范型跨境數字服務融合的又一創新實踐。據悉,粵澳跨境數據驗證平臺首階段以金融信息作為試行范疇,旨在為粵澳兩地機構提供高效的跨境數據驗證基礎設施,進而為兩地的居民及企業提供便捷的跨境服務體驗。
微眾銀行方面介紹,該行是粵澳跨境數據驗證平臺的區塊鏈開源技術支持方,主要基于國產安全可控的區塊鏈底層開源平臺FISCO BCOS,幫助該平臺實現跨境數據可信驗證。在實踐中,用戶自主跨境傳遞數據,粵澳兩地機構不直接傳輸和交換用戶數據,通過比對哈希值而非具體信息校驗數據可信與否,從而保護用戶與機構的數據隱私,降低跨境數據可信風險和濫用風險。(中國證券網)[2022/3/27 14:20:31]
WeDPR創新性地引入了IBT(Involvement Based Trust)算法框架、IDP(Incentive Driven Proof)協議框架、RID(Restricted Information Disclosure)監管接口、PLM(Pluggable Layered Module)基礎架構四大技術特性,有效實現了5C隱私保護效果——即易用可控(Controllable)、透明可信(Credible)、合規可管(Compliant)、集成友好(Composable)、場景聚焦(Concentrated)。
微眾銀行行長李南青:區塊鏈等金融科技技術,極大地推動了金融業的變革:由新浪財經主辦的“2020中國銀行業發展論壇”今日正式啟幕,微眾銀行行長李南青出席活動并致辭。李南青表示,在這個時代,人工智能、區塊鏈、云計算、大數據等金融科技技術,極大地推動了金融業的變革,推動了金融服務迅速走向數據化、精準化、可信化、敏捷化和智能化。在此背景下,通過科技引領和創新驅動實現銀行數字化轉型已成了銀行業的共識。(新浪財經)[2020/9/23]
目前,WeDPR已經將隱匿支付、匿名投票、匿名競拍和選擇性披露作為首批應用落地場景,提供了針對性的解決方案。在未來,WeDPR將會容納更加多元的業務場景、擴展更豐富的隱私保護業務需求,讓數據隱私回歸屬主,合法合規地激勵商業創新,形成價值傳遞的正向反饋,構建數據生態系統的多方平衡。
   
   
動態 | 微眾銀行開源分布式金融級消息總線DeFiBus:微眾銀行已宣布開源其支撐內部分布式架構基礎分布式消息總線DeFiBus,這套以客戶為單位的分布式 DCN 架構能夠服務于億級客戶業務需求,可方便快速進行橫向和縱向擴容。目前,微眾銀行還發布開源地址,旨在吸引更多開發人員參與開發。開源地址見原文鏈接。[2019/11/12]
   
   
   
   
   
微眾銀行首任行長:鏈即流量、鏈即用戶:微眾銀行首任行長曾彤稱,區塊鏈技術已經在全球范圍內得到普遍接受。ICO理念接受度很高,美國、歐洲傳統投行已經以各種形式進入ICO流程。目前全球爭議較大的是ICO合法問題,在等美國“定調”。有流量的模式一定是有效的,“鏈”天然具備這種模式。鏈、幣不分家,沒有Token的鏈是不完整的,尤其是公有鏈。今明兩年是區塊鏈技術落地的決勝年。監管的概念可以發生延展,即如何兼顧政府自我監管與社區公共監管。[2018/3/26]
   
   
   
   
“區塊鏈+存證”,廣州仲裁委聯合微眾銀行發布首份裁決書:據中國經濟網消息稱,2018年2月,廣州仲裁委基于“仲裁鏈”出具了業內首個裁決書,該“仲裁鏈”是由微眾銀行聯合廣州仲裁委、杭州亦筆科技三方基于區塊鏈技術搭建,截止目前已經穩定運行5個多月。[2018/3/12]
   
   
   
   
   
   
   
   
   
   
   
   
   
   
   
   
   
   
   
   
   
   
   
   
   
   
   
   
比特幣和加密貨幣幫助人們重獲資金的控制權,人們不再需要信任第三方。與此同時,隱私倡導者也開始逐漸滲透這個行業.
1900/1/1 0:00:00談及比特幣衍生品,最受關注的莫過于芝加哥商品交易所(CME,芝商所)和美國洲際交易所集團(ICE)旗下加密貨幣衍生品交易所Bakkt,二者均已推出了自己的比特幣期貨和比特幣期權產品.
1900/1/1 0:00:00荷蘭中央銀行(DNB)本周宣布,數據和數字技術的使用將成為其2020年的監管重點。 據Forbes報道,DNB一向支持結算和支付系統中的技術創新,包括應用區塊鏈和加密技術.
1900/1/1 0:00:00加密貨幣資深交易員和Twitter評論員JoshRager指出,隨著以太坊出現的所有看漲消息,200美元可能是目前一個非常好的進場時機.
1900/1/1 0:00:00近日,Business Insider 發布了對于2020年科技行業30大預測,其中包括對于金融科技行業的五大預測.
1900/1/1 0:00:00著名的加密貨幣觀察家聲稱,就目前的價格上漲而言,比特幣市場仍然令人難以置信,對他們來說,這標志著加密貨幣資產的價格將在這個市場周期中繼續大幅上漲.
1900/1/1 0:00:00