BTC/HKD-4.04%
ETH/HKD-6.35%
LTC/HKD-11.4%
ADA/HKD-9.68%
SOL/HKD-9.52%
XRP/HKD-6.73%原文標題:《加密借貸及其對市場的影響》
原文作者:Carrie|ChainHillCapital
本文系ChainHillCapital管理合伙人、指數基金負責人Carrie撰文,未經授權嚴禁轉載,轉載請參照《轉載須知》所示標題格式并聯系ChainHill?Capital仟峰資本公眾號獲取授權,以下為正文部分:
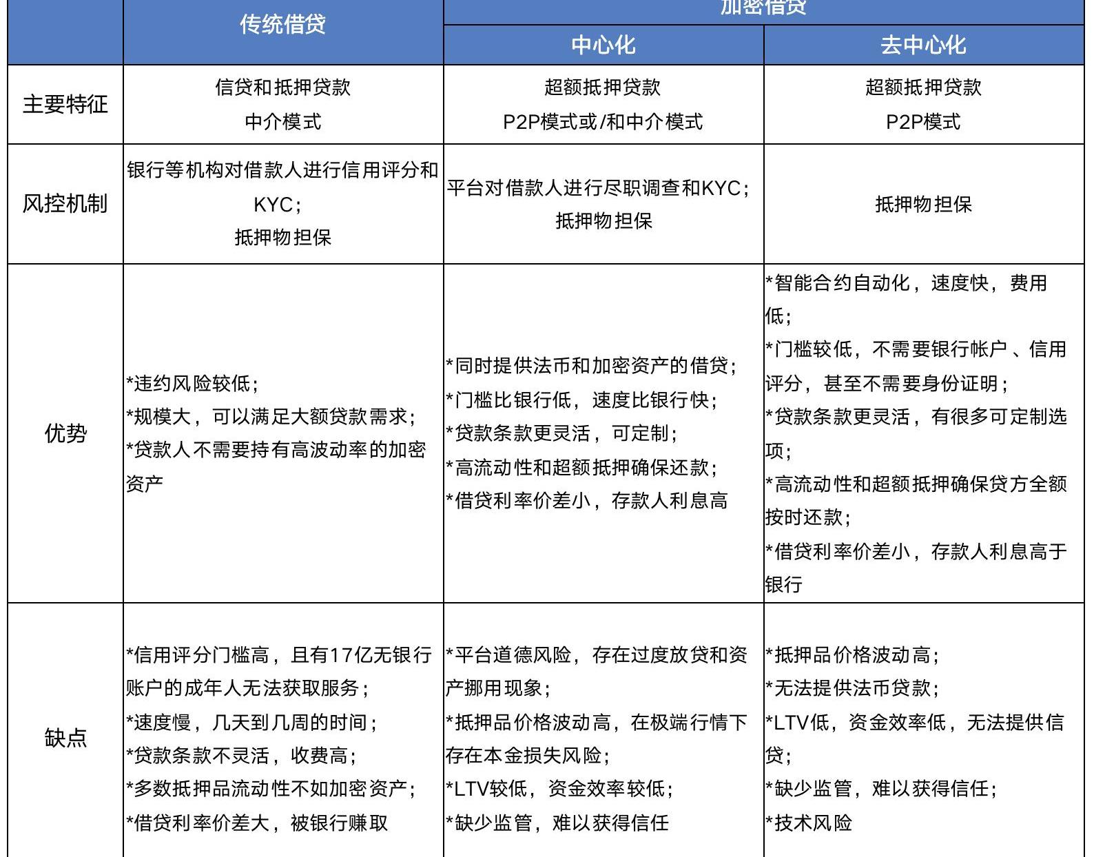
一、借貸市場概況
1.基礎介紹
最常見的加密借貸方式是,借款人使用其加密資產作為抵押來獲得法幣或穩定幣貸款,而貸方則通過提供資產賺取利息收益。另一種方式是借款人使用法定或穩定幣作為抵押品來借入加密資產,但這種方式很少見。加密借貸的市場需求來自于以下幾個方面:
?交易活動?–包括套利、杠桿、做市等交易活動,這是最主要的需求。例如,OTC服務商或做市商需要借資金來滿足大量的交易;交易者通過借貸來增加杠桿,或借入資產賣空進行套利;
?稅收優化?–目前很多國家和地區將出售加密資產納入了應稅事件,根據轄區的不同,稅率可能高達40%至50%。因此,如果直接出售加密資產需要繳納高昂的資本利得稅,而通過加密借貸只需要每年支付10%左右的利息;
?獲得被動收入?–這種情況適用于希望長期持有加密資產同時又希望增加額外收益的投資者;
?獲取流動資金?–通過抵押加密資產借法幣,礦工、ICO團隊和加密初創企業可以解決短期資金流動性需求,又可以保留其加密貨幣投資的未來潛在上行價值;
?通證經濟?–例如流動性挖礦(YieldFarming)

加密借貸流程圖
加密借貸市場跟傳統借貸市場之間有很多結構差異。

加密借貸分為中心化借貸和去中心化借貸兩種類型。
中心化借貸
這是一種基于托管的借貸,其主要特征是用戶無法控制自己的資產,用戶的私鑰由平臺掌握。具體來說,用戶必須將其加密資產存入平臺錢包。平臺要么通過點對點的模式將用戶的資產貸出去,要么將資產合并后再通過OTC借給交易對手。如果是借方用戶,平臺會將他們的資產鎖定為抵押品,并借給他們法幣或穩定幣。取決于平臺的運營策略,有些平臺會將用戶的抵押資產用于貸款。借款人通過借貸平臺獲得加密資產、穩定幣或法幣,當借款人無法償還貸款時,其抵押品將會被清算。按照針對的用戶類型劃分,中心化借貸又可以分為個人借貸和機構借貸兩個類別。
疑似Abraxas Capital關聯地址將5800萬枚穩定幣存入CEX:8月11日消息,據Scopescan監測,疑似與Abraxas Capital相關的地址(0x0f1d開頭)過去一天在Compound和Aave上抵押大量ETH、BTC,并借入穩定幣。
0x0f1d開頭地址已經在多個CEX共計存入5800萬枚穩定幣,可能看漲當前的市場。[2023/8/11 16:20:49]
去中心化借貸
?DeFi借貸是基于智能合約的無需許可的協議集,這是一種非托管借貸,平臺無法訪問用戶的私鑰,用戶控制其資產。并且,與中心化平臺不同,這里,所有的借貸流程都是自動化完成的,無須平臺審核。目前,大多數DeFi借貸都是基于以太坊區塊鏈,數據在區塊鏈上公開可查詢。通過DeFi借貸,用戶同樣可以借貸加密資產或穩定幣,但無法借貸法定貨幣。

2.行業現狀
2020年第一季度最主要的事件是新冠疫情對整個加密市場造成的沖擊。面對前所未有的市場波動,加密借貸市場表現出了很好的抗壓能力,中心化借貸機構和DeFi借貸的清算率分別不到10%和20%。隨著加密市場的快速修復,第二季度加密借貸行業加速增長,不管是投資者投入的資產還是整體用戶數量都出現了大幅增長。
第二季度,全行業的活躍借貸額環比增長了100%,達到近52億美元,抵押資產價值環比增長了98%,達到100億美元。即使在剔除底層資產價格上漲因素之后,抵押資產仍然有大約50%的顯著增長。第二季度增長的主要原因是面向個人的產品的增長以及面向機構的更穩健的衍生品交易平臺的推出。
DeFi借貸板塊的增長更為明顯,活躍借貸增加252%、抵押品增加183%。這是因為:
1)很多DeFi項目都擴大了他們的服務。dYdX、Maker和Compound陸續向市場推出新產品。其中,Compound作出了最大的創新。通過發行COMP代幣和轉變為DAO,Compound吸引了用戶大量抵押資產以獲得該平臺的“股份”,其AUM因此增長了700%。隨后出現治理代幣的爆發式增長和流動性挖礦的盛行。
2)穩定幣DAI和USDC的需求激增。這可能是由于希望持有ETH的長期頭寸,并在當前的牛市中實現利潤最大化。

數據來源:Credmark,這些數據涵蓋了Defi借貸以及85%的中心化借貸
第二季度至今加密借貸市場依然保持高速增長。DeFi借貸第三季度末的抵押鎖倉量達到46億美元,環比增長171%。截至11月12日,DeFi借貸的活躍抵押資產價值已經增長到了51億美元。最大的中心化借貸平臺Genesis第三季度活躍借貸余額環比增長50%,達到21億美元。此外,與第二季度相比,第三季度Genesis的活躍借貸余額中比特幣的占比急劇下降,這是由于流動性挖礦導致以太坊、美元和穩定幣,以及其他山寨幣需求的增長。
數據:比特幣波動性指數升至年初以來的最高水平:金色財經報道,比特幣周日結束了第四周的窄幅交易,波動性指數升至年初以來的最高水平。99Bitcoins的數據顯示,比特幣的30天預估值已降至0.74%,這是自1月16日以來的最低估值。
比特幣的波動性詳細說明了其價格在一天內變化的幅度。如果該指數很高,投資風險就會加大,從而導致更難預測的價格波動。數據顯示,用于判斷比特幣期權合約30天隱含波動率的T3I BitVol指數也跌至四年多前推出該指數以來的最低水平。
CVI的加密波動指數旨在模仿與標準普爾500指數VIX類似的功能,該指數也跌至歷史最低水平。該指數考慮了比特幣和以太坊在30天內的隱含波動率。隱含波動率是市場對資產價格未來變化幅度的預測,而已實現波動率是衡量資產價格過去實際變化幅度的指標。[2023/7/24 15:55:06]

數據來源:defipulse

數據來源:genesis
從活躍借貸額來看,中心化平臺的市場占比接近90%,遠大于DeFi的市場規模。DeFi借貸的市場占比從2019年第三季度到2020年第一季度下降了50%,第二季度由于挖礦熱潮,其市場占比有所回升,挖礦熱潮帶動的借貸活動是否能夠持續還需要時間驗證。在中心化借貸中,機構占據主要的市場份額,雖然2019年第三季度后有所下降,但仍然遠遠超過個人市場。總體來看,當前整個加密借貸市場最主要的客戶是機構。

數據來源:Credmark

數據來源:Credmark
加密借貸市場的整體利率水平呈下降趨勢,但中心化借貸的利率較為穩定,保持在6%-7%。DeFi借貸利率波動率較大,去年第四季度最高達到11%,2020年第二季度雖然流動性挖礦總體的收益率很高,但是借貸利率本身反而因為供給的激增而下降了。

數據來源:Credmark,ChainHillCapital
美國SEC要求灰度撤回FIL信托申請:金色財經報道,灰度周三透露,美國證券交易委員會(SEC)要求其撤回其推出Filecoin(FIL)信托產品的申請。灰度在一份新聞稿中表示,它收到了聯邦證券監管機構的意見書,稱FIL \"符合證券的定義\"。灰度不認為FIL是聯邦證券法規定的證券,并打算及時回復SEC工作人員,解釋灰度立場的法律依據。Grayscale無法預測SEC工作人員是否會被說服,認為Grayscale的立場是正確的,如果不是,Grayscale是否有必要尋求調整,使信托基金能夠根據《1940年投資公司法》注冊,或者尋求解散信托基金。
行情顯示,FIL的價格在備案的消息中下跌了近3%,然后略有反彈,現報價4.51美元。[2023/5/18 15:10:14]
加密借貸市場的平均借貸利率差是2%,不同幣種之間的情況差異比較大。Defi借貸占比最大的三個幣種ETH、DAI和USDC的借貸利率差分別是0.4%、0.4%和2.7%。

數據來源:loanscan
對比傳統借貸行業的利率,可以發現借貸的利率價差非常大,存款人的利率遠遠低于加密借貸的水平,而貸款人的整體利率水平相比加密借貸也更高。一般低利率貸款只有信用評級很高的企業和個人才能獲取。

注:貨幣市場帳戶或儲蓄帳戶的利率更低
數據來源:bankrate

注:不包含其他費用,實際利率會更高
數據來源:bankrate
過去一年加密借貸的貸款價值比總體變化不大。DeFi借貸的LTV雖然有所升高,但依然最低,約為32%;中心化借貸LTV在55%左右。
DeFi借貸的LTV遠遠低于中心加密借貸平臺的原因在于:
1)風控機制不同。由于DeFi平臺具有匿名性,無法對用戶的真實身份和信用進行驗證,再加上加密市場的高波動性以及DeFi交易平臺相對較低的流動性,因此,需要通過更高的LTV來確保貸款人的資金安全。相反,中心化借貸平臺可以通過全面的盡職調查來降低違約風險。例如,BlockFi會驗證交易對手的資產,并且要求對方要有20年的金融交易經驗。
2)市場需求不同。DeFi借貸活動目前主要由流動性挖礦和治理代幣驅動的,并且無法提供法幣借貸,因此用戶承擔債務的意愿較小;而中心化借貸平臺的用戶更多的是出于交易需求,包括提供流動性以及使用杠桿,他們通常有更高的杠桿需求。機構對穩定幣的需求持續增長,目的是為了做多。根據Credmark的研究,交易數據顯示,在杠桿頭寸中,68%的借款人通過杠桿增加多頭頭寸。
Gemini聯創:下一輪牛市將從東方開始:金色財經報道,Gemini加密交易所聯合創始人Cameron Winklevoss在社交媒體發文稱,下一輪牛市將從東方開始,這將是一個令人謙卑的提醒,加密貨幣是一種全球資產類別,而西方,實際上是美國,只有兩個選擇,要么接受、要么被拋在后面。任何不提供明確規則和真誠指導的政府都將被淘汰,否則將錯過自商業互聯網興起以來最偉大的增長時期,也將錯過塑造和成為這個世界(及以后)未來金融基礎設施的基礎部分的機會。[2023/2/20 12:18:08]

數據來源:Credmark
值得注意的是,中心化借貸針對個人借貸的LTV要遠遠低于機構,中心化借貸的個人貸款LTV更接近Defi的水平。

數據來源:Credmark
3.待解決問題
外在問題
中心化平臺道德風險。由于用戶的資產托管在平臺,而加密借貸平臺不像銀行那樣受到監管和保險保護,因此道德風險較高。近日中心化借貸平臺Cred的破產就是很好的例子。Cred存在嚴重的欺詐行為和資金濫用。他們先是將客戶資產貸給高利貸機構,并將剩下的資金投資于加密對沖基金,在3月12日市場中,其投資的對沖基金倒閉。為了應對資金漏洞,他們又從高利貸機構那邊借錢去投資對沖基金,但平臺高管偷走了部分資金。最終,Cred申請破產的時候資產估值在5000萬美元至1億美元之間,而負債在1億美元至5億美元之間。此外,很多中心化借貸平臺都存在再抵押業務模式,這對平臺的風控管理能力要求很高,在缺乏監管約束的情況下很可能出現過度借貸問題,最終形成系統性風險。
技術風險。智能合約是相對較新的技術,并且交易記錄在區塊鏈上是不可逆的。因此,使用智能合約轉移資金和管理借貸合同的時候,一旦發生錯誤就會造成不可彌補的損失。并且很多項目和代碼都沒有經過嚴格的檢驗,一旦存在漏洞就會被黑客利用。根據CipherTrace的報告,截至10月底,今年盜竊和黑客攻擊造成的損失共4.68億美元,這些黑客攻擊中約有20%來自于DeFi。
監管風險。DeFi開放、無需許可的特征使得它不受地域限制,任何國家/地區的人不需要經過身份驗證就可以訪問和使用。這意味著很難有適用的法規來對其監管。因此,很多人認為DeFi可能會成為洗錢者的天堂。的確,面對一個全新的事物,監管機構還需要時間探索適合的監管方案,并且DeFi目前的規模或許還不足以引起監管注意。但是,一旦行業起飛,監管機構極有可能開始關注DeFi風險。對于DeFi借貸來說,監管始終是潛在風險。
數據:近24小時全網爆倉2977.4萬美元:金色財經報道,據Coinglass數據,近24小時全網爆倉2977.4萬美元,其中以太坊爆倉356.26萬美元。[2022/11/19 22:06:41]
內在問題--產品的局限性
根據貸款的信用程度劃分,目前商業銀行貸款主要分為信用貸款、保證貸款、抵押貸款、質押貸款四種形式,除了信用貸款,后三者合稱擔保貸款。信用貸款的信用程度較高,不需要抵質押和第三方擔保人,僅根據貸款人的信譽發放的貸款。與擔保貸款最大的區別在于是否需要抵質押或者第三方進行擔保。這兩種借貸形式互相補充,來滿足不同的需求。
以2018年中報數據為準,我國上市銀行中四種貸款的比例分別是,抵押貸款42%,信用貸款30%,保證貸款17%、質押貸款11%。那就是說信用貸款占上市銀行貸款的30%。
如前所述,由于缺乏用戶信用評分和KYC,DeFi借貸只能通過超額抵押的方式來控制風險。目前抵押率約為350-700%,這意味著用戶可能需要抵押高達700單位的加密資產才能借入100單位。
當然,單就抵押借貸這一概念DeFi借貸就可以大有所為。根據紐約聯邦儲備銀行2020年5月報告,美國抵押貸款規模為14.30萬億美元。但是目前DeFi借貸的抵押物十分局限,只能通過加密資產作為抵押。
總之,如果能夠解決高抵押率和資產限制的問題,DeFi借貸或者說基于區塊鏈的借貸將有更多的應用場景和用戶群體。
4.發展趨勢
除了監管會逐步完善,技術將越來越成熟之外,加密借貸市場可能有以下發展趨勢。
產品逐漸成熟
這包括推出低抵押貸款和信用貸款。目前已經有一些項目在做相關的嘗試了。
例如,Aave首創無抵押貸款模式“閃貸”,這是為開發人員設計的,可以在不提供任何抵押的情況下立即進行貸款,條件是必須在同一筆交易中將借款和利息返還,整個過程要在一個以太坊區塊中完成。
如果在交易結束之前沒有把本金和利息返還到資金池里,智能合約會撤消之前執行的所有操作,確保協議和資金的安全。Aave的閃貸創新型非常強,可以把它作為基礎工具建立更多應用。其次,Aave嘗試通過他們的信用授權系統引入了“無擔保”貸款。當一個用戶將資產存入Aave時,他可以讓其他用戶不需要自己抵押就可以借入小于其存款的金額。Aave通過同時提供了違約風險低但回報率也較低的超額抵押,以及風險提高但可以獲取更高回報的閃電貸和無擔保貸款。這是加密借貸市場向用戶提供非超額抵押貸款的一個很好的嘗試,如果成功,將滿足更多借款人的需求。
此外,隨著區塊鏈跨鏈信息傳輸技術難題的解決以及預言機技術的發展,互連的區塊鏈網絡可以實現跨平臺的無縫共享和ID訪問,去驗證用戶的信用記錄、身份證明、收入和就業證明,從而為用戶建立基于區塊鏈的信用證明,并引入現實資產作為抵押品。像Chainlink這樣的預言機已經可以允許區塊鏈與鏈下數據源進行雙向對話。一些加密貨幣借貸平臺已集成Chainlink,借款人未來可以使用汽車,房地產和其他脫鏈資產進行抵押。
通過這些發展,DeFi借貸可以實現信用貸款和加密資產以外的抵押貸款,其產品形態、用戶規模將得到更大的發展。
與傳統市場融合
銀行可能會對加密借貸市場產生興趣。隨著零利率時代的到來,全球國家法幣的貸款利率處于歷史低位,銀行的貸款利潤率正在下降。當銀行和其他傳統機構意識到加密資產收益率的吸引力,或者當他們的客戶對加密借貸服務的需求不斷增長,我們有可能會看到一些機構開始提供加密資產托管和貸款。
即使不考慮加密資產與傳統資產之間的收益差距,加密借貸的高利率和相對安全性可能就足以吸引更多機構參與者進入這一領域。以Genesis為例,其機構貸款人客戶在第三季度末增長了47%,比去年同期增長了275%。
DeFi可能在很長的一段時間內會繼續以獨立的、新興的市場存在。但最終,智能合約的創造性將會影響到傳統借貸市場,被傳統機構和平臺加以應用,形成一種結合體--既保留了中心化機構的優勢,又能提供去中心化的部分功能。
二、借貸市場對市場的影響
1.積極影響
1.1增加加密資產的吸引力
首先,我們對比一下兩組數據。
擁有超過1200萬個活躍經紀賬戶的金融服務提供商CharlesSchwab對其資產規模在5000到1000萬美元的用戶的前十大持倉數據進行統計,發現千禧一代對加密資產的興趣僅次于特斯拉和Facebook。比特幣在千禧一代的持倉份額中排名第五,但是比特幣沒有出現在年齡較大的另外兩代投資者的前十大持倉中。

數據來源:CharlesSchwab
頭部中心化加密借貸機構BlockFi做了另一個有趣的數據統計,他們收集了自己平臺上余額在5000美元至1000萬美元之間的利息帳戶的數據。發現兩個個現象:
1)所有用戶擁有的非穩定幣加密資產遠遠超過穩定幣,并且比特幣是最受歡迎的;
2)相比比特幣以外的加密資產,嬰兒潮一代更偏好擁有穩定幣。根據BlockFi的法幣偏好指數,嬰兒潮一代對法幣的偏好遠遠高于其他年代用戶。

數據來源:BlockFi

數據來源:BlockFi
這兩組數據可能說明,相比金融服務提供商,BlockFi這樣的借貸平臺更能吸引嬰兒潮一代持有加密資產。而穩定幣提供了一種類似于上個世紀80年代的高收益國庫債的投資,讓投資者有了持有高波動加密資產以外的加密市場入口。借貸平臺上的穩定幣主要是為比特幣等加密資產抵押貸款提供資金,以BlockFi為例,貸款人可以獲得8.6%的APY。相比銀行存款不到0.5%的APY,這無疑有巨大的吸引力。因此,以高流動性加密資產作為抵押的穩定幣貸款將受到高凈值個人、家族辦公室以及投資基金投資組合的歡迎。這些人群將為加密生態提供更多的資金和流動性,幫助X世代、千禧一代和Z世代的生產性經濟活動,包括創業、購買房地產和購買更多加密資產。
而對于已經認可加密資產的投資者來說,如果可以在持有加密資產享受潛在資本收益的同時獲得額外利息收入,那么他們持有加密資產的興趣也會更加強烈。總之,借貸市場有利于吸引更多潛在投資者進入加密資產行業。
1.2建立更成熟的加密市場基礎設施
文章開頭提到加密借貸最大的需求來自于交易。許多交易者和投資者將其持有的加密資產資產作為抵押品,借入現金或另一種加密資產,從而增加其加密資產的數量。這有效地引入了杠桿,增加了額外的流動性。借貸為看空市場提供了另一種途徑,如果借貸平臺能夠完善其功能使得賣空像交易期貨一樣簡單,因那么賣空將會有更廣泛的使用,并促進市場價格發現。
因此,借貸解決方案可以協助做市商、套利交易等重要的市場活動,從而幫助整個加密市場提高流動性并減少市場波動性。對于傳統金融市場來說,融資融券和杠桿是很關鍵的基礎設施,加密借貸可以更好的完善這方面的市場基礎設施,從而吸引更多的投資者,尤其是機構投資者。更多投資者的進入將進一步提高加密市場的流動性和降低市場波動性,從而形成一個良性循環。
中心化借貸平臺也為需要變現或不想要持倉的用戶提供了交易所以外的替代方案,讓用戶不用出售他們的加密資產就可以達到目的,并且還有稅收優化的效果。
此外,加密借貸市場的發展有可能產生加密行業特定的利率市場,并推動新型衍生工具的發展,例如利率掉期。
2.潛在風險
有觀點認為加密借貸市場的增長會造成市場過度金融化,因為通過多層債權以及基于這些債券的證券發行會增加流通中的加密資產供應量,并對所有權的性質和原始持有人的權利造成破壞。這種抵押加密資產借入資金并買入更多加密資產的模式會不斷放大市場的杠桿,發展到一定程度,可能會形成一種系統性風險。當市場下跌的時候,如果投資者無法及時清算他們多層倉位,可能會導致借貸平臺崩潰,并放大市場的波動。
這種擔憂并非沒有道理,因為加密借貸跟傳統借貸本質上并沒有不同,必須保持適度的杠桿才能健康運行。但就目前來說,加密借貸還是以超額借貸為主,不具備上述系統性風險的條件。
綜上所述,加密借貸行業是基于區塊鏈的金融基礎設施的基本組成部分,未來有很廣闊的發展前景。當前對于加密借貸市場來說,解決中心化平臺道德風險、提高智能合約技術安全、更積極應對監管,并保持創新能力,從而為加密市場提供一個更好的市場基礎設施以及獲得加密行業以外的發展才是行業應該關注的重點。
參考資料
1.https://sncrating.com/cn/report/686
2.https://reports.credmark.com/TheCryptoCreditReport-q4-2019.pdf
3.https://www.youhodler.com/blog/crypto-lending-vs-bank-lending
4.https://www.coindesk.com/wp-content/uploads/2020/01/CryptoLending101_CoindeskResearch.pdf
5.https://www.bankrate.com/banking/cds/cd-rates/
6.https://finance.sina.cn/zl/2019-03-27/zl-ihtxyzsm0945332.d.html?vt=4&cid=79615
7.https://blockfi.com/blockfi-boomers-say-ok-to-bitcoin
Tags:DEFDEFIEFI穩定幣Alchemist DeFi AurumDeFinomicsSquidGameDeFi穩定幣和比特幣的區別
以太坊2.0升級是2020年區塊鏈行業備受矚目的一個行業事件。根據最新消息,以太坊2.0規范的1.0版本已經發布,如果一切按計劃進行,那么以太坊區塊鏈2.0升級將在12月初進行.
1900/1/1 0:00:00匯豐銀行孟加拉分行已在ContourDLT平臺上進行了該國第一筆基于區塊鏈的信用證交易。該交易用于結算從UnitedGroup新加坡子公司UnitedMymensinghPower進口的20,0.
1900/1/1 0:00:00幣安的最新一期IEO項目AxieInfinity最近霸榜,另一邊,LOOM、MANA也莫名奇妙的齊飛,這三者有個共同點就是區塊鏈游戲賽道.
1900/1/1 0:00:00免責聲明:本專欄內容概不構成任何投資意見,內容亦并非就任何個別投資者的特定投資目標、財務狀況及個別需要而編制。投資者不應只按本專欄內容進行投資.
1900/1/1 0:00:00撰文:Tony 最近Filecoin礦工普遍出現了收益波動大、算力增長緩慢的情況,這到底是什么原因?筆者根據近期的數據包括礦工賬號的可用余額、富豪榜前十和孤塊統計情況得出分析結論,以供社區參考.
1900/1/1 0:00:00在11月17日流動性挖礦池關閉前,Uniswap社區于北京時間11月13日凌晨舉辦了線上會議。社區成員主要圍繞「是否繼續挖礦」展開討論,雖然最終沒拍板,但「繼續挖礦但減少釋放量」的呼聲較高.
1900/1/1 0:00:00