BTC/HKD-0.39%
ETH/HKD-0.36%
LTC/HKD-0.51%
ADA/HKD-0.28%
SOL/HKD+0.97%
XRP/HKD-0.31%6月16日晚間,國際幣圈KOL黃立成遭到知名KOLZachXBT長文分析爆料,其懷疑麻吉大哥與超過10個割韭菜項目有關聯,并提出其所搜集到的證據。
麻吉大哥隨后于推特發表了評論,并澄清ZachXBT的爆料為不正確資訊:
「這是錯誤資訊。如果他不是匿名的,我會告他毀謗!」
以下為ZachXBT的調查報告的完整中文版。
簡短介紹
黃立成,網路綽號麻吉大哥,前臺裔美籍音樂人、科技創業家,2018年從寶島金融挪用了22,000ETH。在寶島金融倒閉后的四年里,Jeff接續推出了十余個拉高出貨的Token和NFT項目。以下內容將會講述麻吉大哥在加密貨幣領域的事跡概述、Formosa的簡短概要、他的后續項目、這些項目的其他參與者,以及一如既往的——證明這些事的證據。
在過去的一年里,「麻吉大哥」作為最大的無聊猿持有者之一,他在NFT領域聲名鵲起。然而,卻很少有人知道他在加密貨幣領域的黑歷史……
背景
黃立成,又名「麻吉大哥」,是位來自臺灣的臺裔美籍饒舌歌手和科技企業家。1991年,黃立成成立了流行/饒舌三人團體LABoyz的創始成員,因而名聲大噪。LABoyz活躍于90年代初至后期,發行了13張專輯并在亞洲紅起來,最終于1997年解散。
在LABoyz取得成功后,黃立成再于2003年成立嘻哈團體「麻吉」且再獲成功。麻吉娛樂是亞洲最大的嘻哈/饒舌唱片公司之一,也是由黃立成與其伙伴創立的「華納音樂臺灣WarnerMusicTaiwan」的子公司。最終,隨著17直播的母公司17Media(M17)的創立,黃立成從音樂產業轉戰到了科技產業。M17成立于2015年,現已發展成為亞洲最受歡迎的直播APP之一。
2017年,黃立成與秘銀開始涉足加密貨幣領域,這是他一系列令人懷疑的項目的第一個,這些項目團隊成員模糊不清、道德問題令人懷疑,以及一致、機械式的拉高出貨手法。接下來,讓我們深入其中。
項目一:秘銀
2017年底,麻吉大哥創立了秘銀,這是一個去中心化的社交媒體平臺,旨在透過其原生TokenMITH,直接性的獎勵內容創作者。Mithril于2018年2月21日進行了一次Token私募銷售,共籌集了5160萬美元,占Token總供應量的30%。2018年2月,這些私募Token中的70%在TGE解鎖、30%在接續的三個月內解鎖。2018年4月,秘銀在中心化交易平臺Bithumb上市。直到2018年5月,這些完全解鎖的MITHToken,已占當時總流通供給量的89%,并在其后造成了巨大的拋售壓力。

?圖片來源:BinanceResearch

?秘銀團隊
項目二:寶島金融FormosaFinancial
從2018年初開始,黃立成與臺灣人物謝國梁、CzhangLin和RyanTerribilini密切合作,創立了寶島金融,這是一個為區塊鏈公司所打造的金庫管理平臺。寶島金融在2018年4月的最后一周進行了天使輪融資,共籌集了22,000ETH。私募輪銷售于5月31日結束,再籌集了另外22,000ETH。這些銷售出去的Token占總供應量的30%。寶島金融一共籌集了2,300萬美元。一些知名的投資人都參與其中,包括Binance、QCPCapital、LemnisCap、BlockOne、密銀/黃立成、Maicoin、WilsonHuang、LeoCheng'sSyndicate、Blockstate和BlockOne。??

韓國法官將涉嫌挪用公款等的Coinone前董事全某的首次開庭日期定在5月4日:4月24日消息,韓國首爾南區法院第7刑事庭的法官金正基將被指控挪用公款和其他罪名的Coinone前董事全某的首次開庭日期定在5月4日,涉嫌向全某提供金錢以換取上市請求的上幣經紀人高某也將在同一天受審。全某在2020年起擔任加密貨幣交易所Coinone的上市主管期間,涉嫌因要求上市加密貨幣而從包括高某在內的兩名經紀人處收取20億韓元的上市費用。他還涉嫌在明知某些幣種具有市場操縱(商業干擾)目的的情況下將其上市。高某面臨挪用公款的指控,他參與了超過29種加密貨幣的上市工作。(News1)
此前報道,4月8日,據韓國媒體MoneyToday報道,韓國首爾南地檢察廳第一金融調查部以涉嫌貪污罪起訴加密交易所前Coinone高管全某,10日上午將對嫌疑人進行拘捕前訊問。
Foresight News 此前報道,4 月 8 日,據韓國媒體 Money Today 報道,韓國首爾南地檢察廳第一金融調查部以涉嫌貪污罪起訴加密交易所前 Coinone 高管全某,10 日上午將對嫌疑人進行拘捕前訊問。[2023/4/24 14:22:47]
股權分配比例

寶島金融團隊
投資人們被以FMF將會快速上架頂級加密貨幣交易平臺的承諾下,被推銷該Token。

已刪除的Medium文章節錄

摘錄:白皮書中,給潛在投資者的Token分配

暗示將會上架Binance

麻吉大哥事后否認
FMF于2018年6月在去中心化交易平臺IDEX上線,并立即暴跌。而直到2018年9月,他才在中心化交易平臺上線。

FMFToken于IDEX交易平臺的交易情況
與此同時,17Media原訂計劃于2018年6月7日在美國紐交所上市,但由于為與投資者的未指明結算問題,該次IPO的啟動在1.15億美元的募資計劃落空后被推遲了。ZachXBT聯系到了一位不具姓名的消息人士以揭開其原因:
「M17暫停交易及其目前的私營實體地位,與監管或花旗銀行的失誤無關。
M17最終無法滿足審計和報告要求,也無法克服其帳面上的出價門檻,因為人們無法適應這種商業模式」
在失敗的上市之后,黃立成在Facebook上表達了他的挫折,并對花旗銀行和德意志銀行進行了抨擊,這兩家銀行都參與了IPO。

在FMFIC0的三周后,寶島金融項目的狀況急轉直下,2018年6月22日,FormosaFinancial的項目金庫錢包被兩次提取了各11,000ETH。投資者不知道的是,共同創辦人謝國梁以該公司的唯一董事的身份,自行推動了雙邊股票回購行為。

福布斯:Binance曾于去年8月挪用17.8億美元B-peg USDC抵押品資產:2月27日消息,Binance 曾于 2022 年 8 月 17 日至 24 日期間,私自挪用近 18 億美元的 B-peg USDC 抵押品資產,其中 11 億美元轉移至高頻交易公司 Cumberland/DRW,其余幾億美元資金分別轉移至 Amber Group、Alameda Research 和 Tron 的創始人 Justin Sun。
Binance 首席戰略官 Patrick Hillmann 表示,數十億資產在錢包之間的轉移是交易平臺正常業務行為的一部分。但福布斯認為,Patrick 淡化了投資者對混合平臺及用戶資產行為的擔憂,同時回避了穩定幣抵押品遭挪用的問題。[2023/2/27 12:32:42]
2018/06/22的股權回購行為

?2018/06/22的股權回購行為


交易記錄
謝國梁、黃立成和林亞潞皆辭去了正式職務,留下剩余的共同創辦人RyanTerribilini擔任CEO,LorneLantzCTO。??

Breadcrumbs圖,由ZachXBT制作
這張圖表顯示了在2018年6月22日,黃立成和謝國梁兩次提取11,000ETH之前,天使/私募輪資金流入多重簽名錢包的ETH。

2018年6月29日,謝國梁將10,500ETH轉移到Binance帳號。Binance帳號KYC的真實性目前尚未驗證。

至于黃立成,他從錢包中提取的?11,000ETH此后的一段時間并沒有移動,直到6月底和7月初才向各個Binance帳號轉移了4,980ETH、1997ETH、1,400ETH、500ETH、103ETH。其中,有2,000ETH?被發送到czhang.eth,20ETH被分配到一個EOA錢包。

問題仍然存在:Binance帳戶和錢包屬于為誰?讓我們更深入地研究并仔細看看其中一些ETH外流!
1、2018年7月26日至7月29日4980ETH流出:記錄顯示該Binance帳戶經常從兩個來源流入:FTX和littlebang.eth

a)如果我們在OpenSea上查找littlebang.eth的所有者,我們會看到他們的用戶名是「Bun919tw」。

節錄自CreamFinanceMedium文章
b)從Google快速搜尋顯示的結果:「bun919tw」實際上是CreamFinance核心工程師BunHsu??
韓國交易所Komid兩名管理者因涉嫌欺詐和挪用2500萬美元被判監禁:韓國最高法院維持了在前兩次審判中對加密交易所Komid兩名管理者的判決。當地媒體Kakao周四報道稱,這兩人被指控在Komid平臺上組織欺詐活動,挪用了約2500萬美元。該交易所的首席執行官Choi Mo將被判處三年監禁,而涉案的第二名負責人Park Mo將被判處兩年監禁。后者負責該交易所的財務運營。
2019年1月20日消息,Komid的兩名高管因涉嫌在平臺上進行欺詐性交易而被捕,該公司的首席執行官Choi被判3年徒刑,而另一名領導Park被判處2年徒刑。根據檢察官報告,兩名被告利用“機器人”在其平臺上偽造了500萬筆交易以欺騙投資者。(Decrypt)[2020/8/28]

c)BunHsu的Twitter頭像是無聊猿BAYC#7066,這是machibigbrother.eth贈送給他的。

無聊猿BAYC#7066
d)BunHsu又恰好交易了多個Jeff項目,例如FMF、SWAG、CREAM、SQUID、PHOON、MCX和MIS/MIC。
為什么一個不在寶島金融團隊的人,在IC0后僅3周就收到了4,980ETH,且交易了其他麻吉大哥項目的Token、收到一個麻吉大哥的BAYC呢?
2、2018年7月11日流出2,000ETH??:區塊鏈鏈上紀錄顯示,該筆交易已被czhang.eth(CzhangLin)收到。林先生在寶島金融擔任顧問一職,直至6月22日。



a)在Czhang收到2,000ETH三周后,Czhang于2018年7月22日將150ETH發送給了他的兄弟林亞潞。?

又一次,為什么寶島金融的顧問兼COO,要收錢來建設項目?
3、?1,997ETH于2018年7月28日流出:唯一流入該Binance帳戶的資金來自harrisonhuang.eth,該帳戶與w9g.eth頻繁互動,密銀工程副總裁,現任XYFinance和GalaXYKats的創辦人。

Wilson送NFT給Harrison

a)針對對harrisonhuang.eth的快速Twitter搜索,我們可以推測為這個就是他的Twitter帳號,因為他在Twitter上發布了他的ENS地址作為對Wilson的回復。

Twitte的連結關系

聲音 | 火幣回應“交易所挪用EOS”質疑:火幣公關負責人田邦德在朋友圈發圖回應“交易所挪用EOS質疑”:火幣是開放的,我們歡迎批評,火幣是正直的,我們不接受污蔑;針對部分有組織的黑公關活動,我們會采取強硬的法律手段,絕不姑息。順便解釋一下所謂“EOS被交易所挪用的問題”,交易所將冷熱錢包進行隔離,大部分資產存放在冷錢包地址,熱錢包僅存放一定的資產,保證適當的資產流動性,滿足用戶提幣需求,是非常有效的安全風控手段。同時,將熱錢包多地址資產進行歸集,做零錢整理,也是數字資產交易所通用的手段。我們非常尊重媒體界的朋友,也希望部分自媒體同仁在創作之余,加強學習。區塊鏈和交易所運營是很專業的領域,如果大家有疑問,我們愿意做解答。[2018/7/7]
Harrison并未在FormosaFinancial白皮書或網站上列為團隊成員。再一次出現了一種與寶島沒有公開聯系的個人接受項目資金的模式。
其余從黃立成那里收到資金的Binance帳戶則進入了死胡同;這些帳戶最近沒有與其他外部或個人地址進行任何交互,交易只是從CEX到CEX的移動。
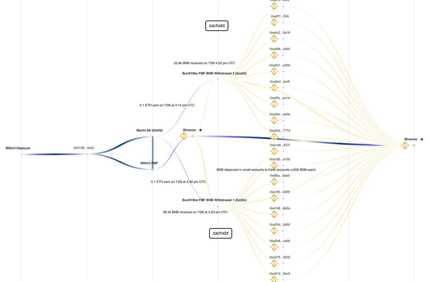
2018年7月26日,黃立成和秘銀因試圖在Binance月度社群幣投票中作弊被抓到。一位名叫Lucky的用戶發現了證據,秘銀獲的80,000多張投票,僅由兩到三個地址資助。
社群幣投票功能是這樣的:1BNB等于1票,每個帳號最多允許擁有500BNB/票,因此一個投票者最多可以透過持有500BNB擁有500票。然而,在規則中,Binance表示,若創建假帳戶并大量分散BNB,將會被自動取消比賽資格。

在當時的秘銀行動中,黃立成使用了那個與寶島金融IC0密切相關的同個地址,該地址持有價值860萬美元的MITH。下圖顯示了批量轉移BNB的錢包,從當時秘銀最大鯨魚的錢包中收到了ETH作為gas。

秘銀的Breadcrumbs地址流向圖,由ZachXBT制作
更糟糕的是,用于欺騙社群幣投票的大量BNB,與BunHsu收到1980ETH發生在同一天。事實上,在投票前不到一小時就存入了他的Binance帳戶。

在檢查鏈上的交易時,我發現額外的BNB實例以較小的數量分發到Binance,與FMF資金被盜的時間線一致。
1a)7月28日凌晨3:25向BunHsu的Binance帳號存入了2000ETH。

1b)7月28日凌晨4點43分,從Binance提款43.8kBNB

2a)7月28日上午7:08,向HarrisonHuangBinance存入1994ETH

2b)7月28日上午7:28,從Binance提現3萬枚BNB

又一次,這些地址與黃立成/密銀相關聯。但很遺憾,這正是寶島金融的大部分資金最有可能流向的地方。

私自挪用顧客的加密貨幣,Bit Station交易所經營計劃部部長遭刑事訴訟:今日,日本金融廳對加密貨幣交易所Bit Station的經營計劃部部長提起刑事訴訟,理由是私自挪用顧客存放的加密貨幣。金融廳根據改正資金決算法,對該交易所進行為期一個月的停業處分。[2018/3/8]
秘銀贏得該次投票的勝利,
在Binance過濾掉所謂的異常票數,
又一次,這就是寶島金融資金的用途。

這就是他們流向的地方:

2018年秋天,當與黃立成、Czhang和其他FMF團隊的主要成員的溝通變得越來越疏遠,并且沒有給出適當的解釋或項目更新時,Token持有者開始懷疑出了什么問題。FMF繼續暴跌,關鍵團隊成員的突然放棄使該項目陷入困境。

在IDCM上的WashTrading機器人

項目3:MachiX
2018年10月,黃立成和LeoCheng推出了智慧財產版權的交易平臺MachiX,但由于黃立成之前的項目,秘銀和寶島金融事件的表現,他們難以獲得資金。
秘銀于2018年11月在Binance上市,恰逢團隊Token份額解鎖。在那時,MITH已經下跌了80%以上,而直到2020年,團隊發展已完全被放棄了。

價格表現。圖源:Coingecko
直到推出一年多后,寶島金融的投資者才最終了解他們的投資發生了什么。2019年8月12日,寶島金融投資者收到一封匿名電子郵件,稱在2018年IC0后僅三周,寶島金融IC0私募錢包中就有22,000/44,000ETH已經被偷走。能證明這一點的各類內部文件,被附在該電子郵件中。


在這段2019年泄露的錄音中,寶島金融前CEORyanTerribilini揭露了他對Jeff和George挪用資金的故事的看法。
我聯系了多個投資該項目的VC和天使,以更好地了解他們為什么不對黃立成和謝國梁采取法律行動。這主要歸結于黃立成和謝國梁在臺灣被視為有權勢的人物,與我交談的投資者擔心,如果他們站出來會發生什么。其他人根本不想處理這個爛攤子,因為發生的事情發生在多個司法管轄區。所有人都同意,他們只是想忘記這甚至一開始就發生過。
項目四:CreamFinance
2020年,加密貨幣市場再次開始升溫。黃立成于2020年7月上旬分叉了去中心化借貸平臺CompoundFinance,與LeoCheng創建了CreamFinance。BunHsu、JeremyYang和StanleyYang都在Cream的開發團隊中。截至今天,由于技術上的疏忽,CreamFinance已被三度盜走超過1.92億美元。

項目五:WifeyFinance
8月,一個「匿名團隊」創建了YearnFinance的分叉項目WifeyFinance,?麻吉大哥、LeoCheng和WilsonHuang都恰好是WifeyDiscord頻道的第一批成員。TTransaction記錄顯示,Wifey的部署者多次向WilsonHuang匯款。四天后,WifeyFinance被拋棄。

2020/8/8創建的智能合約

麻吉大哥地址是最早交易的地址之一

麻吉大哥是Discord中最早加入的人之一

WilsonHuang收到WifeyDeployer寄來的資金


然后LeoCheng(Lumberg)就出現了。


自2020年8月7日以來,Discord中沒有任何貼文或活動。Wifey的壽命為5天。
項目6:SwagFinance
另一個由麻吉大哥創立的項目,Swag.live是一家成人娛樂網站,于2020年10月上旬推出了治理Token。當Swag被悄悄列為CreamFinance的抵押品時,圍繞上市缺乏透明度在Twitter上引起了相當多的爭議。幾周之內,該Token就被挖出、倒貨,并從Cream中退市。

Swag爭議

挖賣砸

Swag被從Cream下架,在Token發布的1.5個月后
項目7:秘銀現金
2020年12月30日,黃立成和秘銀帶著一個新項目回來了:MithCash,這是BasisCash協議的一個分叉項目。推出僅幾天后,MithCash的總所倉價值就增長到10億美元,后又隨著Token持有者兌現他們的獎勵,價格猛然崩盤。MithCash最終遭遇了與BasisCash相同的命運。與黃立成的其他項目類似,該團隊是「匿名的」,黃立成聲稱他只是一名顧問。


秘銀現金Token價格圖。圖源:CoinMarketCap
項目8:臺風現金
在秘銀現金崩潰和燒毀后不久,麻吉大哥再次帶著TornadoCash分叉項目TyphoonCash回來了。Typhoon團隊聲稱擁有一支匿名團隊,但眾所周知,黃立成及其朋友們是Typhoon的幕后黑手。在發布時,很明顯開發方面草率。任何人都可以在匿名池中質押并保持匿名,但是為了獲得獎勵,必須在池中進行質押。這意味著為了獲得獎勵,您的獎勵存款將被人盯上,從而使匿名硬幣的概念一文不值。在挖礦開始后的幾周內,該項目又被放棄,離開Telegram和Discord頻道的成員毀了它。


Rewkang是Telegram群組的前五個成員之一。



由Avner揭露、Nick驗證過的TyphoonCash漏洞。
范例:

在接收人之下的提款地址,

從第二個地址取消質押并撤出。
自2021年2月以來,沒有在Discord、Telegram或Twitter上發布任何更新,人們再次被搞了。
項目9:泥漿游戲
隨著LootforAdventurers在2021年8月底突然流行起來,麻吉大哥很快就分叉了他自己的版本,名為HeroesofEvermore,很快為匿名團隊獲得了533.92ETH的獲利。與Loot不同的是,Evermore的英雄不是隨機的,匿名團隊成員悄悄地鑄造了該系列中所有最稀有的NFT,而Evermore持有者并不知道。??


團隊成員Jeff和企鵝皆鑄造了#2and#3的稀有NFT收藏集
項目10:魷魚游戲
又一次,一個「匿名團隊」支持由于游戲SquidDAO的推出,這是一個OHM/NounsDAO分支,于2021年10月出現。早期持有者中有MachiBigBrother.eth。到2022年1月,該項目在Machi的建議下關閉了。


麻吉大哥強硬通關治理提案投票
如今,麻吉大哥已經轉移到X、XYFinance以及最近他的最新分叉:ApeFinance。

XYFinance的團隊和顧問

X顧問們


ApeFinance
在黃立成的許多項目中,我們看到相同的反復出現的主題:匿名團隊、分叉項目、通過FTX資助的新錢包以及較短的生命周期。我們在每個項目中都看到相同的球員,Wilson和/或Leo總是和大哥混在一起。像AndrewKang這樣的VC甚至視而不見。我在2021年10月聯系了Andrew,他是這樣說的:

YFI創辦人AndrewKang



然后在二月,Andrew再次向黃立成表示支持,盡管在這時,Cream幾乎已經死亡了。令人遺憾的是,當涉及金錢時,人們對明顯的地毯視而不見,尤其是當相關方以高昂的代價在經濟上傷害他人時,無論是通過10多個低努力項目,還是通過幫助挪用22,000ETH。??

圖片來自PleasrDAOTelegram群組

為表現禮貌,我在本文發布之前聯系了黃立成。他強調說,他只是因為在寶島金融擔任顧問而獲得了補償,聲稱他不知道向Bun或Harrison支付了4980ETH,并且他堅稱從未在社群幣競賽中作弊。我相信所有這些項目之間的巧合太多了,不可能是這樣。
Tags:NANANCNCEETHReflex FinanceUBU FinanceHibiki FinanceETHW價格
在近期的加密市場大崩盤中,加密借貸平臺Celsius是公認的最重要導火索之一,如今被普遍認為資不抵債、瀕臨破產.
1900/1/1 0:00:00重點 ??StarkEx4.5版本來了!??Volition:允許用戶為他們的每項資產選擇他們想要使用的數據可用性模式:Rollup或Validium??支持ERC-1155??交易捆綁——執行.
1900/1/1 0:00:00核心觀點 如同操作系統,公鏈(和L2)最大的壁壘是網絡效應,以太坊依然會保持壟斷地位具備正統性性能又遠高于以太坊的L2很可能會引起以太坊項目的大規模遷移L2的競爭要素是生態資源,L2性能.
1900/1/1 0:00:00歷史總是不斷重復,08年后美國政府的監管新規或許對加密市場的未來有所借鑒。最近中外媒體都愛把3ac清算的事情比作「幣圈的雷曼危機」,但對二者究竟在什么意義上是相似的,在哪些地方有所不同,并沒有作.
1900/1/1 0:00:005月那場因UST脫錨、LUNA歸零帶來的市場恐慌,終究伴隨著加密熊市的低氣壓蔓延到了6月,另一組有「錨定」關系的加密資產stETH和ETH出現異動。這兩種資產的常規兌換比例為1:1.
1900/1/1 0:00:00近日,福建省發布了《福建省清理整頓各類交易場所工作小組關于防范NFT違規風險的提示函》(以下簡稱《提示函》),作出“不得未經批準從事NFT交易、不得違規變相參與NFT活動”等四條提示.
1900/1/1 0:00:00