BTC/HKD-1.36%
ETH/HKD-3.08%
LTC/HKD-4.03%
ADA/HKD-2.36%
SOL/HKD-1.99%
XRP/HKD-1.93%原文作者:雨中狂睡
原文編輯:David
MEV是加密世界最重要的議題之一。它是指驗證者通過添加、刪除并更改區塊中的交易順序,在超過標準區塊獎勵和Gas費用的區塊生產中所能提取的最大價值。
當MEV邂逅火熱的LSD浪潮,兩者會有怎樣的結合?
MEV概念回顧
MEV并非一個新產物,它涉及區塊鏈用戶、驗證者和搜索者三個利益相關群體。
本質上,MEV促成了所有區塊鏈使用者展開了對于區塊空間使用權的爭奪。因此,在鏈上回暖的當下,MEV成為了許多搜索者的“提款機”。比如,在Memecoin風潮下,截止4月19日,七天內MEV所產生的利潤已經超過三百萬美元。

過去24小時全網爆倉1.93億美元,其中PEPE爆倉2369.69萬美元:5月6日消息,Coinglass數據顯示,過去24小時全網爆倉1.93億美元,其中比特幣爆倉4146.94萬美元,以太坊爆倉5358.32萬美元,PEPE爆倉2369.69萬美元。[2023/5/7 14:47:40]
這里的一個反直覺現象是,MEV的價值并非由區塊鏈的驗證者捕獲,而是由搜索者捕獲,搜索者在中文加密圈子里往往會被稱為“科學家”。
MEV可以簡單理解為以搶先交易等形式進行的鏈上套利,常見的就是三明治攻擊,俗稱夾子機器人。
比如,當你在Uniswap買入1萬美元的代幣X,機器人嗅到了這筆交易,于是趕在區塊打包之前,用更高的手續費也買入?X,機器人的交易被搶先執行。
由于Uniswap自動做市機制,代幣X單價會被抬高,你的交易執行后,代幣?X?價格會繼續升高。這時候,機器人再生成一筆交易,將前一筆交易中較低價格買入的?X?賣出,剛好賺下差價。
Zebedee推出比特幣閃電網絡跨境支付功能:金色財經報道,數字支付處理商Zebedee宣布升級其平臺,利用比特幣的閃電網絡在美國、英國、歐盟、巴西和菲律賓之間實現快速、安全和低成本的跨境支付。此外,Zebedee還通過與Pouch.ph和Bipa合作,支持多幣種支付。(The Block)[2023/3/28 13:31:38]
機器人生成的兩筆交易剛好包夾了我們的交易,看起來就像一個三明治。
MEV協議和實踐
為了規范MEV所帶來的無節制索取,加密行業也涌現出一批MEV相關協議,比如Flashbots、CowSawp、ManifoldFinance等。
CowSwap和Flashbots基本代表了MEV賽道應用的兩個方向。
CowSwap站在了MEV搜索者的對立面,它利用批量拍賣的機制對同一批次中的所有交易采用統一的清算價格,因此這些交易也就無需排序,每個人受到的資產價格是相同的。
BitKeep:正排查原因,平臺原因導致的損失將全額賠付:12月26日消息,針對多名用戶反映的疑似盜幣問題,多鏈錢包BitKeep在Telegram群組發布公告回應稱,團隊正在緊急排查原因,如錢包被盜幣請盡快提供被盜截圖等相關材料(被盜的截圖、錢包地址、被盜交易ID、設備號、下載渠道等)給到工作人員或志愿者。
如因平臺原因導致的資產損失,BitKeep安全基金將進行全額賠付。[2022/12/26 22:07:54]
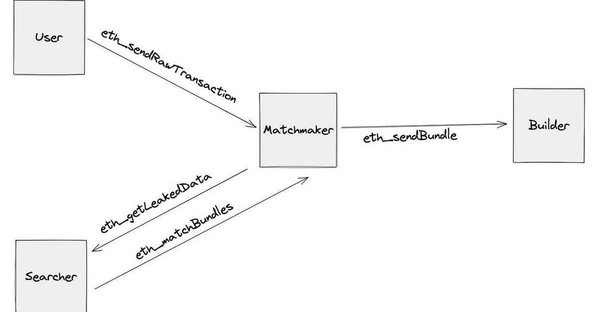
Flashbots是將潛在的搜索者集中起來規范管理,建立一個私有mempool,為使用FlashbotsRPC的普通用戶提供規避有害MEV的交易機會,并通過FlashbotsBundle來為搜索者提供無害的MEV機會。而FlashbotsMEV-Boost建立了一個能夠幫助協議有效與驗證者溝通的渠道,即驗證者可以通過MEV-Boost來獲得額外的獎勵。
BlockFi向Gemini轉移了價值3300萬美元的ETH:金色財經報道,據Lookonchain監測,BlockFi暫停提款后,將27806枚ETH(3300萬美元)轉移到Gemini,并將價值約380萬美元的穩定幣轉移到0x22ff開頭地址。[2022/11/29 21:09:43]
建立在MEV-Boost上的Flashbots新產品MEV-Share旨在將MEV市場深度公平化,即讓區塊空間用戶和搜索者都能夠在規則的范圍內支付費用和提取價值,最終達到交易排序的公平化。MEV本質是驗證者、搜索者和區塊空間用戶的三方博弈,驗證者通過自身權力可以獲得經濟激勵,搜索者可以獲得套利費用,區塊空間用戶似乎只能充當冤大頭。
MEV-Share最終運行的結果便是,在保證區塊空間用戶交易隱私性的前提下,驗證者獲得自己的工作酬勞,搜索者獲得少部分MEV獎勵,區塊空間用戶獲得大部分MEV獎勵,推動MEV行為的市場化、規范化、可信化、隱私化和去中心化。

實施MEV-Share會對區塊空間用戶和驗證者產生直接影響,因此匯集驗證者的LSD板塊也將受到直接的影響。不同于LSDFi的套娃式架構,MEV其實是LSD擴展的另一方向——它也會為LSD協議帶來更多真實收益。最終,未來MEV賽道的成長曲線大概率也會是與LSD共振的結果。
我們在上文中提到的ManifoldFinance同樣是一個能夠為以太坊質押者帶來額外MEV收益的協議,它創建了一個全新的資產mevETH,并通過LayerZero將mevETH擴展到了全鏈。mevETH將通過捕獲非掠奪性的MEV收益反哺質押者。另外,ManifoldFinance也和很多如SushiSwapDeFiOG?協議建立了合作,為協議用戶提供MEV保護。
MEV對LSD賽道影響初探
我們不妨來暢想一下,在MEV-Share的促進下,LSD協議將會有怎樣的發展?
MEV的公平化和市場化為LSD協議和以太坊質押者提供了可預測的收益,更高的收益將會促進以太坊質押的增長和LSD協議對于MEV-Boost,或者其他MEV解決方案的采用。
未來,LSD協議可能將通過原生代幣治理的形式,確定協議會使用哪種MEV解決方案,以獲得更高的激勵。這也是對LSD協議原生代幣的賦能。
以太坊質押的增長將推動LSDFi賽道市場份額的增長,LSDFi的崛起又將推動以太坊質押數量的增長,從而形成飛輪。而公平化和市場化的MEV產品將成為這個飛輪的潤滑劑。
從另一個層面來看,MEV的公平化和市場化將會促進鏈上活躍度的增長。它所促成的Gas費用合理化和區塊空間最大化利用,是提升鏈上用戶體驗的秘密武器。而鏈上活躍度的增長所帶來的對區塊空間的需求又會推動MEV產品的采用,最終推動用戶對于公鏈安全的需求,也就是對于以太坊質押的需求。這也是一個飛輪。
最后
我很喜歡ManifoldFinance所提到的一個詞“非掠奪性”。當下大部分MEV協議的設計思路都是在解決掠奪性MEV的問題,致力于建立一個市場化和公平化的MEV市場。但它們最終解決的問題將不僅僅是掠奪性MEV的問題,區塊空間用戶、驗證者和搜索者三方的利益分配也會被更好地進行分配,從而推動整體以太坊生態的增長。
作者:金色財經0xnaitive比特幣OrdinalsTheory由開發人員Casey?Rodarmor2022年開發,直到2023年2月提交BIP后開始在比特幣社區流行.
1900/1/1 0:00:00原文作者:Nancy,?PANews4?月?26?日至?28?日,一年一度的加密盛會?Consensus在美國德克薩斯州的奧斯汀市舉行.
1900/1/1 0:00:00來源:Wind 香港萬得通訊社報道,周六,成千上萬的人聚集在內布拉斯加州奧馬哈的CHI健康中心,參加伯克希爾哈撒韋公司的年度會議.
1900/1/1 0:00:00隨著英國隆重迎來國王查理三世時代,電視報道將主要集中在游行盛典和皇冠珠寶上。但在全國各地,慶祝加冕典禮的方式不再過時,而是更加數字化,不乏有創新者使用區塊鏈和限量版NFT等新興技術來大肆慶祝.
1900/1/1 0:00:00自從?ChatGPT?和?GPT-4?推出后,有很多關于人工智能如何革新一切,包括?Web3?的內容.
1900/1/1 0:00:00原文作者:蔣海波,PANewsMOVE?雙子星之一的?SuiNetwork?主網在?5?月?3?日上線,并發行了原生代幣.
1900/1/1 0:00:00