BTC/HKD-1.64%
ETH/HKD-2.92%
LTC/HKD-2.52%
ADA/HKD-3.09%
SOL/HKD-2.86%
XRP/HKD-1.39%金融專碩考研真題是金融專碩考研考生備考最重要的復習材料之一,學長給復旦431金融專碩考研考生們整理了2011-2020年復旦431金融專碩考研真題,祝愿各位復旦431金融專碩考研考生順利上岸。
為避免無良商家盜取,此文只將部分真題附上,需要完整版的同學,可以在評論區回復“1”,或私信作者領取。
2011年上海財經大學431金融學綜合[專業碩士]考研真題
一、單項選擇題
1.對于互斥項目,資本預算中以下方法可能失效的是。
A.NPV法
B.增量NPV法
C.增量IRR法
D.IRR法
2.下面的理論中,哪一項不屬于匯率決定理論?
A.貨幣論
B.國際借貸論
C.吸收論
D.利率平價論
3.根據我國貨幣層次劃分,個人活期儲蓄存款屬于。
A.M0
B.M1
C.M2
D.M3
4.一個的貨幣貶值,。
A.降低了該國出口品的相對價格,同時也降低了進口品的相對價格
B.提高了該國出口品的相對價格,同時也提高了進口品的相對價格
C.降低了該國出口品的相對價格,同對也提高了進口品的相對價格
D.提高了該國出口品的相對價格,同時也降低了進口品的相對價格
5.采用回收投資期法進行決策分析時易產生誤導,使決策者接受短期利益大而舍棄長期利益高的投資萬案,這時因為。
A.該指標忽略了收回原始投資以后的現金流狀況
B.該指標未考慮貨幣時間價值因素
C.該指標未利用現金流量信息
D.該指標在決策上伴有主觀臆斷的缺陷
6.下列哪個表述為正確?
A.如果PPP成立,那么只要各國用以計算物價水平的商品籃子是相同的話,一價定律對于任何商品都是成立的。
B.如果一價定律對于任何商品都是成立的話,那么PPP將自動成立。
C.如果一價定律對于任何商品都是成立,那么只要各國用以計算物價水平的商品籃子是相同的話,PPP將自動成立。
D.如果一價定律不能對于任何商品都成立,那么只要各國用以計算物價水平的商品籃子是相同的話,PPP將不成立。
7.一般而言,若市場利率上升,貨幣流通速度將。
A.增加
B.減少
C.不變
D.無法確定
8.在資本可以自由流動的固定匯率下,下列說法通常錯誤的是。
A.國內外利率相等,R=R^*
Exactly Protocol:協議已解除,用戶可以執行所有操作:金色財經報道,DeFi借貸協議Exactly Protocol在社交媒體X上表示,協議現已解除,用戶可以執行所有操作,也沒有發生任何清算。為了明確起見,黑客攻擊只影響到使用外圍合約(DebtManager)的用戶。沒有使用該合約的用戶沒有任何損失,協議仍在正常運行。
關于黑客和資金恢復工作,我們的團隊正在多條戰線同時積極開展工作。一旦有了最新進展,我們將提交調查結果,并提出潛在策略供 DAO 表決。我們還在編寫一份事后報告,以便對事件進行深入分析。這份報告將在接下來的幾天內與社區分享。
金色財經此前報道,據區塊鏈安全公司De.Fi監測,DeFi借貸協議Exactly Protocol已損失超7160枚ETH(約1204萬美元)。為了保證用戶安全,協議已暫停(用戶仍可以提現資產)。[2023/8/21 18:12:14]
B.匯率的預期變化率等于0
C.遠期匯率等于即期匯率
D.匯率E=1
9.如果市場利率低于債券票面利率,則債券價格債券面值。
A.高于
B.低于
C.等于
D.無法確定
10.商業銀行與其他金融機構的主要區別之一在于其能接受。
A.派生存款
B.定期存款
C.儲蓄存款
D.活期存款

2012年上海財經大學431金融學綜合[專業碩士]考研真題
一、選擇題
1.一項100萬元借款,借款期限為5年,年利率10%,每半年復利一次,則實際利率比其名義利率高。
A.5%
B.0.4%
C.0.25%
D.0.35%
2.債券基金成本一般低于普通股,主要原因是。
A.債券籌資費用少
B.債券發行量少
C.債券利息固定
D.債券利息有減稅作用
3.某公司財務杠桿系數為1,這表明該公司當期。
A.利息與優先股股息為0
B.利息為0,而有無優先股股息不好確定
C.利息與息稅前利潤為0
D.利息與固定成本為0
4.某企業投資方案年銷售量收入為180萬,年銷售成本為120萬,折舊為20萬,所得稅率30%,則該方案年現金凈流量為萬元。
A.42
B.48
C.60
LedgerX:已與Signature建立合作關系,不再使用Silvergate接收美國電匯:3月1日消息,根據FTX加密衍生品平臺LedgerX發送給客戶的電子郵件顯示,該公司將不再使用Silvergate接收美國國內電匯,已經與Signature Bank建立了合作關系。FTX和相關實體在Silvergate和Signature都有賬戶,自FTX破產以來,Silvergate面臨著來自立法者更嚴格的審查。
截至11月17日提交的文件,LedgerX持有約3.03億美元現金,是FTX破產程序中為數不多的有償付能力的子公司之一。LedgerX的初始投標于1月25日到期,將于3月7日舉行拍賣,投標人尚未公開,但據稱Blockchain.com、Gemini和Kalshi等加密參與者對競標感興趣。(彭博社)[2023/3/1 12:35:36]
D.62
5.企業資本總市值與企業占用的投入總資本之差即。
A.市場增加值
B.經濟增加值
C.資本增加值
D.經濟利潤
6.作為整個預算編制起點的是。
A.現金收入預算
B.生產預算
C.銷售預算
D.產品成本預算
7.以下特征不屬于項目融資方式的是。
A.較高的財務杠桿
B.簽訂復雜多方協議
C.設立獨立的項目公司
D.貸款人對發起來有無限追索權
8.固定股利政策的優點主要是。
A.有利于公司樹立良好的形象
B.有利于公司保留較多盈余
C.有利于保持理想資金結構
D.股利支付與當期利潤掛鉤
9.某校為設立一項科研基金,擬在銀行存入一筆款項,以后可以無限期在每年年末支取利息30000元,利率為6%,該校應存入。
A.750000
B.500000
C.180000
D.120000
10.在下列指標中反映企業營運能力的是。
A.銷售利潤率
B.總資產報酬率
C.速動比率
D.存貨周轉率

2013年上海財經大學431金融學綜合[專業碩士]考研真題
一、選擇題
1.下列行為中,貨幣執行流通手段的是
A.交付租金
B.就餐付賬
NFT認證協議Wakweli完成110萬美元種子輪融資,Summit等參投:2月28日消息,NFT認證協議Wakweli宣布完成110萬美元種子輪融資, 區塊鏈投資公司Summit、Funfair Ventures以及一批天使投資人參投。
Wakweli的目標是在社區和合作伙伴支持下增加Web3信任度,通過其“Proof-of-Democracy”共識算法檢測NFT真假,使NFT市場、買家和創作者能夠從NFT和其他代幣化資產的可證明性中受益。Wakweli去年推出了網站和白皮書,目前正在籌建基金會來履行治理工作。[2023/3/1 12:35:01]
C.付息
D.分期付款
2.按預期假說,如果人們預期未來短期利率下降,債券回報率曲線呈
A.平坦
B.遞增
C.下降
D.隆起
3.公司將以一張面額為10000元,3個月后到期的商業票據變現,若銀行年貼現率為5%,應付金額為
A.125
B.150
C.9875
D.9800
4.已知2007年R公司營運凈利潤為550萬,資產總額為4800萬,應收賬款總額為620萬,債務權益比為1.25。那么,2007該公司的股權回報率ROE為
A.23.76%
B.24.28%
C.24.11%
D.25.78%
5.甲乙丙三人討論債務結構,其中甲認為:一個公司資本結構和財務杠桿沒有太大關系,財務杠桿不改變公司向股東分配的權益完美市場假設是資本結構不影響公司價值的必要條件之一。乙認為:根據MM理論,一個公司可以通過增加債券資本和提高企業財務杠桿比率來實現企業價值化只有公司價值增加時,資本結構的變化才能使股東受益。而丙認為:財務杠桿系數越大,表明財務杠桿作用越大,財務風險也越大從一定意義上講,資本結構在不降低經營企業的條件下使企業平均資金。觀點不正確得是有
A.甲1,乙1,丙1
B.甲2,乙2,丙2
C.丙1、2
D.甲1,丙1
6.以下不屬于商業銀行負債創新的是
A.NOW賬戶
B.ATS賬戶
C.CDS賬戶
D.票據便利發行
7.上市公司沒10股派發紅利1.5元,同時按10配5比例向現有股東配股,配股價格為6.4元。若該公司股票在除權除息日前收盤價為11.05元,則除息參考價為
A.8.5元
B.9.4元
C.9.55元
D.10.25元
8.美元指數是綜合反映美元在國際外匯市場匯率情況的指標,用來衡量美元對一攬子貨幣的匯率變化程度。據此判斷美元指數是
A??lchemy Pay法幣支付解決方案現已支持Arbitrum:11月28日,據官方公告,A??lchemy Pay宣布其法幣支付解決方案已支持Arbitrum,將向開發者提供插件,使得開發者可以將法幣支付渠道集成至應用中。
A??lchemy Pay表示,其目前支持來自173個國家和地區的用戶的Mastercard和Visa支付以及歐洲、東南亞和拉丁美洲流行的區域支付系統和電子錢包,此外還支持使用法幣直接購買NFT。[2022/11/28 21:07:27]
A.雙邊匯率
B.實際匯率
C.有效匯率
D.基礎匯率
9.2012年底,D公司預期紅利為2.12元,且以每年10%的速度增長,如果該公司的必要收益率為每年14.2%,其股票現價=內在價值,下年預期價格為
A.55.53元
B.46.98元
C.38.75元
D.28.82元
10.若購買力平價成立,那么實際匯率必定為
A.常數
B.0
C.1
D.正數
2014年上海財經大學431金融學綜合[專業碩士]考研真題
一、選擇題
1、紙幣的發行是建立在貨幣職能基礎上的?
A.價值尺度
B.流通手段
C.支付手段
D.儲藏手段
2.根據杜邦等式可知,假設不計其他因素的影響,下列可提高權益凈利率的方式是。
1加強負債管理,提高資產負債率
2加強資產管理,提高資產周轉率
3加強銷售管理,提高銷售凈利潤率
4增強資產流動性,提高流動比率
A.1和2
B.3和4
C.1、2、3
D.2、3、4
3.在考慮稅收時,投資者對股票回購與現金股利的態度是。
A.回購優先于現金股利
B.現金股利優先于回購
C.兩者等價
D.以上都不對
4.如果消費者動用儲蓄存款進行消費,貨幣結構將發生的變化是?
A.M1減少,M2增加
B.M1減少,M2減少
C.M2不變,M1增加
D.M2增加,M1不變
5.甲公司流通在外的股數為10000股,每股市場價值5元,現以5%的股利支付率發行股利,在股利分配之后甲公司的總價為為?
A.52500
B.50000
Messari:目前以太坊與BNB Chain等其他POS鏈相比質押比例較低:9月7日消息,加密數據分析平臺Messari發布推文稱:“目前,以太坊與BNB Chain、Solana、Cardano 、Avalanche和Polkadot等POS鏈相比質押比例較低。預計在合并和上海升級后,該比例會類似于其他POS網絡。”
數據顯示,以太坊POS鏈質押比例目前為11%,而BNB Chain上質押比例高達85%,且Solana、Cardano鏈上質押比例均在70%以上。[2022/9/7 13:14:10]
C.47619.05
D.55000
6.現有資產組合如下,證券A400元,其貝塔值為1.2,持有證券B800元,其貝塔值為-0.3,求組合貝塔值。
A.0.2
B.0.3
C.0.48
D.1.2
7.從消費者的角度看,當利率上升的時候,會?
A.抑制消費,增加儲蓄
B.刺激消費,減少儲蓄
C.刺激消費,刺激儲蓄
D.抑制消費,抑制儲蓄
8.乙公司全部資本為200萬元,負債比率為40%,利率為12%,每年支付優先股股利1.44萬元,所得稅40%,每年息稅前利潤32萬元,求該公司的財務杠桿。
A.1.43
B.1.53
C.2.67
D.1.60
9.由發起人承擔所有風險的養老金計劃是?
A.固定繳款計劃
B.固定給付計劃
C.變額年金計劃
D.延期支付計劃
10.信用賬戶10000元現金,10000元市值證券A,A折算率為70%,欲投資于保證金比率50%的證券B,問多可以購買證券B的市值。
A.34000
B.20000
C.40000
D.28000
2015年上海財經大學431金融學綜合[專業碩士]考研真題
一、選擇題
1、下列關于比特幣的說法中錯誤的是。
A.是一種互聯網支付手段
B.沒有政府信用的支持
C.容易助長投機和犯罪
D.因為是私人發行的,所以不可能是真正的貨幣
2、若將100元人民幣存入商業銀行的儲蓄存款賬戶會導致。
A.M1和M2都增加
B.M1和M2都不變
C.M1增加,M2不變
D.M1減少,M2不變
3、關于上海銀行間同業拆放利率,不正確的表述是。
A.是一種算數平均利率
B.由公開市場一級交易商之間通過交易形成
C.由報價行提供報價
D.是一種批發型利率
4、我們通常所說的負利率是指。
A.名義利率為負
B.名義利率低于實際利率
C.實際利率為負
D.存款利率低于貸款利率
5、古典理論認為利率決定于。
A.儲蓄與投資
B.貨幣的供給與需求
C.債券的供給與需求
D.信貸的供給與需求
6、垃圾債券一般是指信用評級在BBB以下的債券,又稱為。
A.無法上市交易的債券
B.低收益債券
C.高收益債券
D.破產企業債券
7、2014年10月14日英國政府成功發行30億元3年期人民幣債券,息票率2.7%。成為發行人民幣債券的外國政府,購買方主要來自各國的金融機構。其可能的目的是。
A.彌補財政預算赤字
B.以人民幣作為外匯儲備
C.調節市場利率
D.吸納英國市場多余的人民幣
8、關于我國目前的利率水平,以下正確的表述是。
A.貸款利率存在下限
B.存款利率存在下限
C.貸款利率存在上限
D.存款利率存在上限
9、把凱恩斯的貨幣需求公式改為M=L(y,r)+L(r)的是。
A.托賓
B.弗里德曼
C.鮑莫爾
D.盧卡斯
10、假設利率變動對貨幣需求的影響極大,則這一現象可支持下列哪一陳述?
A.財政政策對增加產出無效
B.財政政策對增加產出比貨幣政策有效
C.貨幣政策相對有效
D.以上都不對
2016年上海財經大學431金融學綜合[專業碩士]考研真題
一、選擇題
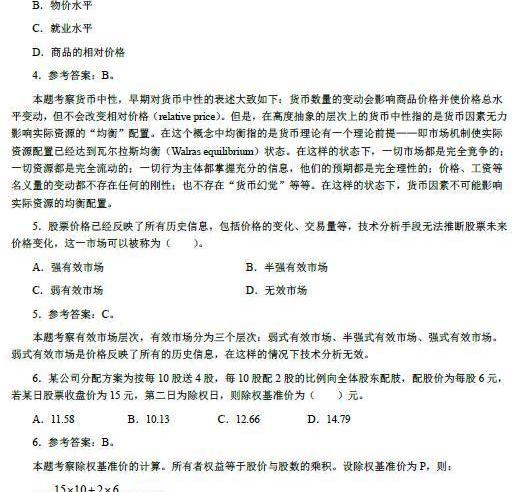
1.貨幣中性是指貨幣數量變動只會影響。
A.實際工資
B.物價水平
C.就業水平
D.商品的相對價格
2.下列哪一項不是商業銀行與投資銀行的主要區別。
A.資金來源不同
B.融資功能不同
C.監管機構不同
D.利潤來源不同
3.利率為資金借貸的價格,決定于金融市場上資金數量的供需關系,這是下面哪一種理論的觀點。
A.流動性偏好理論
B.節欲說
C.可貸資金理論
D.古典學說
4.貨幣政策的時間不一致性意味著。
A.中央銀行出于公眾利益的考慮,會改變自己事先宣布的政策。
B.中央銀行的政策制定,經常超出社會公眾的預期
C.社會公眾對中央銀行的信任度并不重要
D.貨幣政策的效果存在時滯
5.下列中央銀行中,的是。
A.英格蘭銀行
B.美聯儲
C.中國人民銀行
D.歐洲中央銀行
6.根據理性預期的總供給函數,只要中央銀行公開宣布提高貨幣增長率,則。
A.失業率不變,通貨膨脹上升
B.失業率和通貨膨脹率都上升
C.失業率下降,通貨膨脹上升
D.失業率和通貨膨脹率都不變
7.弗里德曼的貨幣需求函數非常強調對貨幣需求的重要影響。
A.貨幣數量
B.恒久性收入
C.各種資產的相對收益率
D.預期物價水平的變化
8.關于存款保險制度正確的是。
A.一旦商業銀行倒閉,存款人的存款將得到保險公司的如數賠償
B.一旦商業銀行倒閉,存款人的存款賬戶將被凍結,以免造成損失
C.可減少商業銀行因流動性不足而倒閉的風險
D.可減少商業銀行因清償力不足而倒閉的風險
9.關于P2P網貸平臺,下面說法正確的是。
A.因為不屬于金融機構,所以不會受到金融監管
B.存在信用風險,但沒有流動性風險
C.能夠消除信息不對稱,降低信息車成本
D.能夠降低交易成本,提高效率
10.通常來說,對沖基金是一種。
A.開放式基金
B.私募基金
C.養老基金
D.保險基金
2017年上海財經大學431金融學綜合[專業碩士]考研真題


2018年上海財經大學431金融學綜合[專業碩士]考研真題




2019年上海財經大學431金融學綜合[專業碩士]考研真題
一、單項選擇題
1.中國國家外匯管理局定義的外匯概念不包括
A.外幣有價證券
B.外幣現鈔
C.動態外匯概念
D.特別提款權
2.著名經濟學家Kenneth.S.Rogoff在《崩潰的詛咒》一書提出要廢除
大面額紙幣,哪個理由不能作為他的論據?
A.有助于打擊逃稅和犯罪
B.有助于央行放開手腳實施負利率政策
C.有助于控制通貨膨脹
D.有助于降低社會成本




2020年上海財經大學431金融學綜合[專業碩士]考研真題





為避免無良商家盜取,此文只將部分真題附上,需要完整版的同學,可以在評論區回復“1”,或私信作者領取。
Tags:PPP比特幣ATSPPP幣PPP價格比特幣中國官網聯系方式40億比特幣能提現嗎比特幣最新價格行情走勢ATS幣ATS價格
GoDaddy恢復銷售榜單的發布GoDaddy自2015年來首次恢復發布其銷售榜單,且計劃繼續進行每月前20名銷售榜單的發布.
1900/1/1 0:00:00波卡本周進展 波卡 波卡的第二個公投的投票期還剩9天。請大家在這里進行投票:https://polkadot.js.org/apps/Billions項目組/democracyPolkadot0.
1900/1/1 0:00:00來源:經濟日報 圖集 隨著中國央行數字貨幣試點啟動、歐洲央行推出首份數字歐元報告、國際清算銀行聯合七國央行發布央行數字貨幣研究報告,主要經濟體之間央行數字貨幣的競合態勢日趨明顯.
1900/1/1 0:00:00特約作者:不盹編輯:吳說區塊鏈主網上線之后,Filecoin團隊于10月21日面向社區發起AMA活動.
1900/1/1 0:00:0001:06大眾網海報新聞記者蔣甜青島報道近日,市民張先生在644路始發站城陽火車站站點候車時,急著聯系朋友,突然發現手機沒電了,心急如焚的他看到了溫馨巴士學雷鋒志愿服務點,走進服務點.
1900/1/1 0:00:00微軟新推出的“可折疊”手機——SurfaceDuo顯然是與眾不同的。當大多數可折疊市場都被可從小到大或從大到小的折疊設備所定義,微軟相信可以將焦點分成兩個不同的窗口.
1900/1/1 0:00:00