BTC/HKD-1.63%
ETH/HKD-2.39%
LTC/HKD-1.63%
ADA/HKD-2.04%
SOL/HKD-3.42%
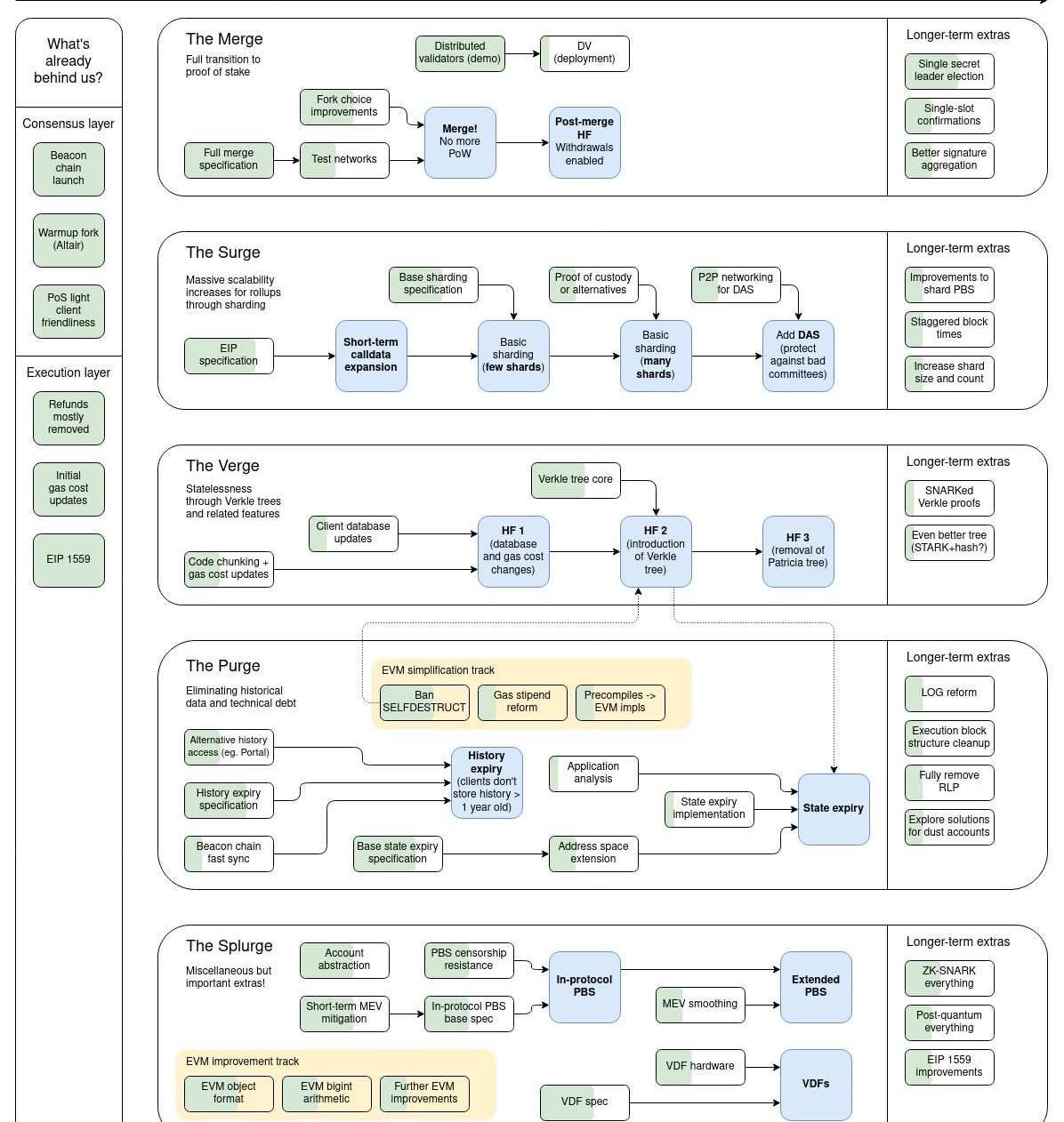
XRP/HKD-2.81%VitalikButerin在最新的Bankless播客上向聽眾介紹了一個由五部分組成的路線圖,他概述了以太坊生存和繁榮發展的必要步驟。
為了實現最終的可擴展性和去中心化,Butalik聲稱,以太坊需要在區塊鏈數據方面變得更加敏捷和輕量級,以便更多人能夠管理和使用它。
12月初,Buterin還發表了一篇題為“Endgame”的文章,他在文中提出了所有區塊鏈在未來將最終融合的觀點,同時列出了允許區塊驗證以一種去中心化和抗審查的方式發生的工具。
第一步被稱為合并,指的是從工作量證明到權益證明的全面過渡,將在2022年上半年進行。第二部分,稱為激增,計劃提高以太坊的可擴展性,大幅提升帶寬和吞吐量,特別是在zk-rollup上。Buterin表示,合并和激增是構建以太坊網絡最重要的升級。
流動性激勵解決方案Graviton與公鏈Sei達成合作:金色財經報道,公鏈Sei Network宣布與流動性激勵解決方案Graviton建立戰略合作伙伴關系,Graviton將幫助Sei提升開發能力并壯大其生態系統,Graviton團隊將會被優先考慮獲得Sei Network旗下5000萬美元生態系統基金的支持。(福布斯)[2022/11/26 20:46:43]
當被要求評估以太坊在過去六年中所取得的進展時,Buterin聲稱,“我們已經走了50%的路”,這要歸功于信標鏈的推出、倫敦硬分叉,甚至是NFT的興起。但還有很長的路要走。
動態 | OKEx將于14點暫停VITE的充提服務:據官方消息,為支持VITE主網切換,OKEx于2019年09月23日14:00(HKT)暫停VITE的充提,待切換完成后開放。[2019/9/23]
一旦合并和激增完成,就有了完整的分片實現,那么應該將完成80%。據Buterin稱,該路線圖預計還需要六年時間才能完成,將實現100%的優化。
接下來的階段包括TheVerge,使更多的用戶能夠運行節點,從本質上說,“將任何人和想要驗證鏈有效性的每個人訪問盡可能多的參與者的權限民主化,”Buterin說。在TheVerg之后是ThePurge和TheSplurge階段,分別指的是消除歷史數據和添加雜項升級。
現場 | Vitalik Buterin:區塊鏈可以被視作是一種促進各種經濟協調的工具:金色財經現場報道,今日,由金色財經提供戰略媒體支持的以太坊產業發展峰會在香港舉辦,會上以太坊創始人Vitalik Buterin及其團隊接受了包括金色財經在內的中外媒體采訪。在回答“區塊鏈究竟能給我們這個社會帶來些什么”這一問題時,Vitalik Buterin表示:“我認為你可以把區塊鏈看作是一種促進各種經濟協調的工具,就像其他不同種類的經濟機制一樣,人們可以在互聯網上合作制作內容,然后再各自獲得報酬,這樣就會鼓勵人們更具有責任心,他們在制作新聞的時候也會更負責,不會出現虛假新聞。現階段,人們正在提出各種不同的工具、或是不同的經濟機制,鼓勵大家以更廣泛的受益形式來工作。傳統支付方式很難滿足這種協作工作模式,因此區塊鏈能夠創建全新的經濟機制。我寫論文的時候,也得到了開發者們的支持。”[2018/9/8]
Buterin總結了他對Eth2的理想方案,不會犧牲去中心化來實現可擴展性:
“讓過去成為過去,創建一個實際上隨著時間推移變得越來越簡單的以太坊。”Buterin承認,以太坊“還不是可以直接大規模采用的第一層系統”,同時重申了第二層擴展解決方案和降低交易費用的需要。然而,他也注意到了以太坊在過去一年中在第二層擴展方面取得的“驚人”進展,以及其背后"愿意繼續為之奮斗"的社區。
除了可擴展性,Buterin強調的另一個主題是安全性和圍繞升級的安全措施。他將區塊鏈建設比作城市的發展。就像警察和軍隊保衛他們的城市或國家一樣,區塊鏈用戶也充當著監視攻擊者的保安人員。隨著城市的擴張或區塊被添加到鏈上,需要的安全保障就越多。
Buterin表示,以太坊目前以每秒約2.6兆字節的區塊鏈數據運行。他聲稱,一旦以太坊有能力增加更多帶寬和用戶群,“將有更多的防御者能夠運行節點,并驗證一切是否正常。”
以太坊是世界上市值第二大的加密貨幣,在撰寫本文時,市值為4540億美元,使其完成之旅是高風險的。下面是Buterin上個月在推特上發布的路線圖副本。
生日快樂,信標鏈!這是一份最新的路線圖,說明了以太坊協議的發展情況,以及接下來的事情將按什么順序進行。(我確信這遺漏了很多,就像所有的圖表一樣,但它涵蓋了很多重要的東西!)——vitalik.eth(@VitalikButerin)2021年12月2日
   
Cointelegraph中文作為區塊鏈新聞資訊平臺,所提供的資訊僅代表作者個人觀點,與Cointelegraph中文平臺立場無關,且不構成任何投資理財建議。請廣大讀者樹立正確的貨幣觀念和投資理念,切實提高風險意識。
1.蘭博基尼宣布推出NFT,未來幾周將公布拍賣信息等細節2.OpenSea宣布收購DharmaLabs,其創始人將成為新任首席技術官數據:某地址于6月20日至21日買入157萬枚ARB.
1900/1/1 0:00:00據CoinDesk1月22日消息,推特加密團隊TwitterCrypto正在招聘高級產品經理,該崗位的職責包括為區塊鏈和Web3領域的新戰略計劃提供信息;設計特定于加密的功能和產品.
1900/1/1 0:00:00年末之際,《鏈新》回顧這一年區塊鏈帶給我們的改變。 鏈新原創作者|王晟宇 2021年即將過去,區塊鏈行業在這一年迎來了巨大的變化.
1900/1/1 0:00:00來源:文森特二 作者:Sky9Capital合伙人牛鳳軒前段時間零零散散在Twitter上輸出了一些關于鏈上數據的觀點,有些朋友私信問讓我展開講講,所以有了這一篇文章,也算是自己的思路整理.
1900/1/1 0:00:002021年NFT市場概況到目前為止,Ethereum上NFT銷售額在2021年已超過90億美元,比2020年的總銷售額增長了2500%.
1900/1/1 0:00:0012月26日,2021CCF中國區塊鏈技術大會在海南海口舉辦,本次會議由中國計算機學會主辦,中國計算機學會區塊鏈專業委員會、海南大學承辦,中科國鼎數據科學研究院協辦.
1900/1/1 0:00:00