BTC/HKD+0.95%
ETH/HKD+0.96%
LTC/HKD+2.26%
ADA/HKD+1.44%
SOL/HKD-0.96%
XRP/HKD+0.44%7 月 21 日,V 神參加在巴黎召開的以太坊社區會議(ETHCC),并針對以太坊合并進度以及以太坊未來路線圖發表演講。區塊鏈開發工具提供商 Biconomy CTO Sachin Tomar和加密研究員 Miles Deutscher在社交網站上對此次演講進行了總結。BlockBeats 整理翻譯如下。
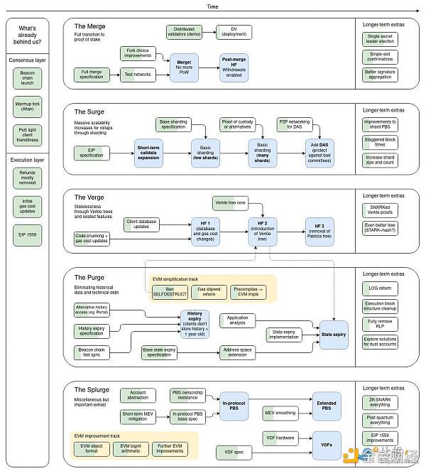
V 神表示,以太坊在完成 5 個關鍵階段后可實現 10 萬 TPS。這 5 個階段是:
The Merge;
The Surge;
The Verge;
The Purge;
The Splurge。
V神:不認為以太坊2.0第0階段2021年才能上線:金色財經報道,據此前消息,以太坊2.0研究人員Justin Drake表示以太坊2.02第0階段可能在2021年上線。對此,V神在發給Drake的信息中表示:“我個人非常不同意這一點,并且無論準備程度如何,我都希望顯著地早于該日期啟動第0階段。”對此,V神解釋稱,eth1從第一個多客戶端測試網到正式啟動只花了4個月的時間,因此當eth2測試網Altona啟動時,他認為從7月初開始就進入了四個月的倒計時。eth2第0階段在某種程度上比eth1更簡單,但在某些方面也更復雜。因此,總的來說,V神表示沒有理由認為eth2第0階段的發布會比eth1花費更多的時間。[2020/7/11]
   
V神:以太坊2.0數據擴容將先于一般計算擴容:以太坊聯合創始人Vitalik Buterin在推特上發文表示,以太坊2.0數據擴容將先于以太坊2.0一般計算擴容。這意味著rollups將在至少幾年內成為主要的擴容返利:首先,ETH 1將作為數據層,系統吞吐量(TPS)將在2-3K,接下來以太坊2.0(第一階段)的系統吞吐量將達到100k,之后會進行相應的調整。任何“剛剛”使用ETH/ERC 20/ERC 721代幣的人都應該考慮這個問題。如果僅用于更復雜的東西,基礎鏈上的gas價格可能會大大下降。[2020/7/1]
The Merge
合并是指以太坊執行層(當前主網)與信標鏈(新 POS 層)的合并。
聲音 | V神:第二個最好的對抗“魔王”的時間就在今天:V神發布推特稱,最好的對抗“魔王”的時間是一年前,第二個就在今天。在此條推特下,V神附上了ViaBTC官方推特給推特網友的回復。推特網友“Jason Elliott”希望ViaBTC支持SV。ViaBTC回復稱:“很抱歉支持暴君或瘋子是不對的。想殺死BCH的人,只是想發明一種新的代幣來發展其自己的礦業,而希望殺死其他公司只是純粹出于個人恩怨。這完全不可接受!”(魔王或暗指企圖用算力控制一切的人)[2018/11/14]
對以太坊來說,這意味著:
1. 成為通縮性資產(發行減少);
2. 減少了 99% 的能源消耗。
V神:BCH不如狗狗幣是不正確的認識:據ambcrypto消息,比特幣基金會成員之一的V神在比特幣官方頻道發布了一段視頻,視頻中,V神表示,現在網絡上出現的狗狗幣(DOGE)比BCH更受歡迎的論調是錯誤的,狗狗幣的市值是4億美元,而BCH的市值則接近178億美元。而在過去24小時交易量中,狗狗幣的交易額為500萬美元,而BCH則超過5億美元,接近5.65億美元。BCH無疑是領先的。但在該視頻下面網友的評論卻表達了和V神不一樣的觀點,認為他是在“浪費時間”。[2018/6/7]
本次升級目前暫定 2022 年 9 月 19 日。
THE SURGE (2023)
指在以太坊上引入分片。
分片是將區塊鏈的整個網絡分成更小的分區。這將顯著提高網絡的可擴展性。
   
THE VERGE
引入 Verkle 樹,這是「對 Merkle 證明的強大升級,證明文件的空間要求將會更小」。
這將優化以太坊上的存儲并幫助減小節點大小。最終,這將幫助 ETH 提升可擴展性。
   
THE PURGE
減少驗證者所需的硬盤空間。這消除了歷史數據和壞賬。
這意味著存儲簡化,從而減少網絡擁塞。
   
THE SPLURGE
一系列雜項,包含「較小」的升級,確保網絡在前 4 個階段之后平穩運行。
除了新路線圖的 5 大階段,V 神還對以太坊當前問題及未來發展進行了展望。Sachin Tomar 總結如下:
論證 L1 與 L2 的關系
我們正處于一個通過協議快速變化從而提升以太坊能力的階段。但最終我們將停止對協議進行快速更改,并利用 L2 等系統為以太坊生態系統添加更多功能。
L1 用于安全性和可靠性,L2 用于快速迭代操作。
「功能逃逸速度」(Functionality escape velocity)理論:一旦 L1 足夠強大,剩下的交給 L2 就可以了。開發人員需要休息,新功能需要時間來降低風險。
V 神的擔憂
添加對多個虛擬機的支持將會增加共識復雜性;
解決基礎層 SNARKS 而不是等待更好的路徑設計。
使以太坊變得如此復雜,以至于只有開發人員才能理解它的設計。
其他
長期的回報需要短期的痛苦。
對于 EIP-4444:客戶端必須停止在 p2p 層上提供超過一年的歷史 headers、bodies 和收據。
切換到 Verkle 樹。可能意味著以太坊沒有向后兼容性。
當前的開發重點應該聚焦在易于使用的輕客戶端,讓任何人都可以運行它們。
通過較小規模的去中心化質押池,讓每個人都可以輕松地在以太坊中質押。
在更輕便的硬件上運行完整節點。
遠期目標
使以太坊具有量子抗性。
如果 zkEVM 運行良好,那么可在基礎層中創建 txn 空間以使 Rollup 成本降低。
尋找更好的密碼學。
最后保持開放的心態!
原文作者:Sachin Tomar、Miles Deutscher
原文編譯:0×711,BlockBeats
來源:比推
原文標題:《內卷外的 00 后,走向 web3 元宇宙》 受訪者:意之、張誠、定慧 、程子軒、Regan、流逝等整理:Choyee、Zoe.M、左熙月元宇宙以其去中心化、主權.
1900/1/1 0:00:007?月?17 日,據慢霧區情報反饋,Premint 遭遇黑客攻擊。慢霧安全團隊在第一時間進行分析和預警.
1900/1/1 0:00:00金色財經挖礦數據播報 | BCH今日全網算力下降9.65%:金色財經報道,據蜘蛛礦池數據顯示: BTC全網算力125.370EH/s,挖礦難度16.85T,目前區塊高度641115.
1900/1/1 0:00:00技術趨勢的到來總是帶來不同行業的新變革浪潮。當互聯網到來時,沒有人會想象硅谷的頂級企業如何為每個人改變業務和技術.
1900/1/1 0:00:00本文從產品-市場匹配度、貨幣化工具(加密貨幣)、去中心化治理、眾籌、代幣獎勵等多個維度分解,為想要進入 web3 的創作者提供了許多方法.
1900/1/1 0:00:00今天和大家聊聊一個公鏈賽道的項目——sui。公鏈賽道可謂web3行業最基礎和底層的基石。不夸張的說,公鏈就是整個行業的造物主,比特幣的出現則是拉開的行業創世紀的篇章.
1900/1/1 0:00:00