BTC/HKD-2.09%
ETH/HKD-1.58%
LTC/HKD-1.74%
ADA/HKD-2.48%
SOL/HKD-2.59%
XRP/HKD-4.37%一、項目情況介紹

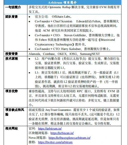
1.1技術方案及特點
Arbitrum方案是由OffchainLabs提出并創建的,最早是一個純粹的研究型學術項目,后經過不斷優化和改進,逐漸轉入實踐。該方案也是基于OptimisticRollup的解決方案,通過經濟激勵的博弈模型維護安全性并通過欺詐證明來維護交易有效性,主要區別在于挑戰機制和實現形式。Optimism只需要排序者和驗證者執行一次欺詐證明交互即可判斷出結果,而Arbitrum認為一次交互可能導致欺詐證明需要包含大量的交易從而超出gas限制,并且提出欺詐證明是由于單條指令執行異常導致,無需執行全部的指令。因此,Arbitrum將欺詐證明分為多輪步驟,只需要證明排序者在執行某條指令時出現異常,即可證明排序者作惡,節省成本。
Arbitrum的方案與OptimismRollup的主要特點是一致的,我們不再贅述,主要可以關注欺詐證明機制的變化帶來的改變。
多輪欺詐證明交互。Arbitrum采用多輪欺詐證明驗證交易的有效性,降低單次挑戰需要消耗的gas,不必擔心gas費用超出限制。
對EVM的兼容性更強。雖然Optimism團隊的OVM對EVM兼容,但其實不是100%兼容,已有的項目從一層遷移過來仍然需要修改代碼,Arbitrun團隊的方案則是幾乎100%兼容。
多步交易可能存在安全性問題。Arbitrum交易的有效性驗證需要多輪交互,內置虛擬機需要支持異步機制,該機制更加復雜,代碼量更大,可能存在安全問題。
二、Arbitrum現狀
2023年初表現最亮眼的賽道莫過于Layer2,這也符合大部分機構和影響力人物的預測。在幣價上,Optimism,Polygon以及Arbitrum上的生態幣也都表現不錯,比如代幣$OP在2月最高$3.17,$MATIC最高也達到$1.32。在Terra和Solana這類新公鏈在熊市的暴雷事件影響下,未來還將是以太坊的主場,可以說更多是新公鏈和Layer2的競爭。隨著加密行情出現的小高潮,在2月Arbitrum一馬當先,創造了矚目的成果。

圖1.TVLinallchains
目前,ArbitrumOne是以太坊二層擴容方案中TVL最大的項目,達到3.85B,占所有網絡的3.63%TVL份額,在L2中還擁有55.97%的TVL份額,尤其是空投之后,增長了21.29%。ArbitrumRollup是一種由鏈上以太坊合約管理的鏈下協議,所以準確地說Arbitrum并不是一條區塊鏈,而是把鏈下交易通過壓縮算法上傳到以太坊主網。這種方式能夠部分解決以太坊面臨的擁堵問題,以達到快速交易、低gasfee、安全性保證、用戶體驗好等優勢。
DEUS:正在確認DEI攻擊者歸還的Arbitrum上2023枚ETH:5月8日消息,北京時間5月8日05:52:02,穩定幣DEI攻擊者地址(0x189cf53開頭)在Arbitrum上將2023枚ETH(價值超過380萬美元)歸還到多簽地址(0xb80cf3a開頭),DeFi協議DEUS發推表示正在確認。[2023/5/8 14:49:00]

圖2.Layer2項目一覽
2023年3月16日,Arbitrum宣布了其代幣$ARB,這是ArbitrumOne和ArbitrumNova網絡的DAO治理代幣。Arbitrum代幣$ARB初始總供應量100億枚,每年最多通貨膨脹2%。代幣空投方面,初始總供應量的11.62%會空投給Arbitrum用戶,1.13%將空投給構建在Arbitrum構建應用的DAO金庫。具體代幣分配如下:
42.78%ArbitrumDAO金庫;
26.94%分配給OffchainLabs團隊/未來團隊和顧問;
17.53%分配給OffchainLabs投資者;
11.62%通過空投分配給Arbitrum用戶;
1.13%分配給在Arbitrum上構建應用的DAO。
三、技術升級
2022年,Arbitrum動作頻出,除了奧德賽活動之外,其在技術升級上也是不斷推陳出新,其中包括啟動ArbitrumNova和ArbitrumOne雙鏈、推出新的編程環境Stylus。下面我們一一介紹這些技術核心和解決的問題。
ArbitrumNova–AnyTrust鏈
2022年7月12日,Arbitrum網絡宣布構建了新鏈「ArbitrumNova」。這條鏈基于AnyTrust技術搭建,專為游戲、社交應用程序和對成本更敏感的用例而設計。AnyTrust技術基于通過數據可用性委員會確保的最小信任假設。該委員會將負責管理鏈下交易數據并提供該數據支持批次。因此,AnyTrust省去了用戶需要等待的7天提幣期,提高了用戶體驗。主要技術核心有以下幾點:
為批量交易簽署數據可用性證書(DACerts)并發布此DACert;
如果委員會無法達成共識,該鏈將恢復為Arbitrum匯總協議;
數據執行將在L2鏈上執行,經過一段充滿挑戰的時期后,新的匯總狀態將在以太坊上得到確認。
Nitro
2022年8月底。ArbitrumOne成功升級到Nitro版本。Nitro升級大大提高了網絡速度并降低了交易成本。總的來說,Nitro主要做了以下技術升級:
對之前的AVM架構和ArbOS進行了一些修改;
彭博社:富達投資等曾致信美CFTC支持FTX衍生品交易計劃:11月16日消息,據彭博社報道,FTX此前曾申請一項有爭議的計劃,希望獲得監管機構批準,以允許其衍生品交易平臺使用通過算法產生的保證金直接與投資者進行交易,而不是傳統的金融中介機構(如經紀人)。該計劃是讓FTX在全天每隔10秒計算一次保證金水平,而不是傳統的每天計算一次且只在常規交易日計算一次,抵押不足的頭寸將自動清算,旨在徹底改變衍生品交易。
而從富達投資(Fidelity Investments)、Fortress Investment Group、Susquehanna International Group和Virtu Financial,到喬治敦大學、芝加哥大學、威廉瑪麗學院和斯坦福大學的教職員工,再到律師事務所Jones Day和Heritage Foundation智庫的數百封支持FTX計劃的公開信在今年送到了美國商品期貨交易委員會(CFTC)。[2022/11/16 13:10:54]
流行的WebAssembly(WASM)架構將取代舊的、定制設計的AVM架構。
定制的EVM模擬器被Geth取代;
ArbOS將縮小尺寸并用Go重寫,從而為交易提供更優化的批處理和壓縮系統。
ArbitrumNitro技術的核心是一個新的證明器,可以在WASM代碼上進行Arbitrum的交互式欺詐證明。這樣就可以使用標準的語言和工具來構建和編譯。同時,Gethcore也直接編譯到Arbitrum中,使得其更兼容EVM。
Stylus
Arbitrum開發團隊OffchainLabs宣布將為ArbitrumOne和ArbitrumNova推出下一代編程環境Stylus,Stylus通過WebAssembly智能合約功能,允許用戶使用他們最喜歡的編程語言部署應用程序,以便與Arbitrum上的EVM程序一起運行。Stylus的速度快了一個數量級,并且能夠降低費用,并且與以太坊虛擬機完全互操作。OffchainLabs將Stylus稱之為EVM+,但是,Stylus不會取代EVM。
四、生態合作
在過去一年,Arbitrum市場份額大幅增長,這種增長來源于:1.Layer2的持續看好;2.Arb的發幣預期;3.生態應用的增長,尤其是原生應用的增長。自去年9月主網ArbitrumOne上線以來,以太坊Layer1主網上的頭部DeFi協議Uniswap、Sushiswap、Curve等應用紛紛在ArbitrumOne上集成部署,還有一些知名的跨鏈協議。例如Synapse和Stargate。這些應用的涌入也表明了開發者對Arbitrum擴容方案的看好。
2022年6月,奧德賽活動主辦方挑選了Arbitrum上的14個最活躍項目,包括跨鏈橋、DeFi、NFT、游戲。活動時間原本計劃為期8周,但實際只進行了第一周就暫停了。奧德賽暫停的根本原因是在第二周的時候,網絡擁堵,導致gasfee太高。當時已經超過了以太坊主網的gasfee.其實這已充分說明Arbitrum當時的狀態沒辦法承載這么多的用戶。
PolySwarm推出代幣獎勵來收集惡意軟件數據:金色財經報道,網絡安全數據公司PolySwarm今天開始直播其眾包報告系統。用戶可以下載NectarNet瀏覽器插件,它將收集他們在數字荒野中遇到的惡意軟件的URL和域數據。大約400名現有用戶已經在僅受邀請的基礎上安裝了該應用程序。PolySwarm表示,這些用戶每天可以賺取大約2美元的NCT獎勵。這是一個類似于Brave Browser如何使用他們的基本注意令牌獎勵用戶觀看廣告的系統。(the block)[2022/8/18 12:34:42]
但是,奧德賽雖然只舉辦了一周,但這次的活動還是吸引了足夠多的關注。Arbitrum結合NFT以活動周的形式,激發了用戶參與的熱情,也有助于用戶了解Arbitrum的生態,在提高用戶量的同時,也給其生態的項目帶來了流量。同時又保留了未來對發幣的預期,而不是匆匆發幣給空投的方式。
根據瀏覽器上的數據顯示,自6月21日奧德賽活動開始到第一周任務結束時,Arbitrum的新增地址達20.7w個。并在6月27日單日新增達到了5.5萬個,成為單日新增地址最多的一天。可見奧德賽活動之成功。

圖3.Arbitrum鏈上唯一地址數變化
奧德賽活動之后,Arbitrum在技術上持續發力,在生態上不斷推出創新機制的項目,使得其在1月底的小牛市期待值拉滿。目前,Arbitrum2022年10月-2023月1月的平均月活躍地址數為608.365k,較9月上漲了51.2%。Arbitrum的交易量與用戶數也有相應的上升。

圖4.Arbitrum月活躍地址數
五、熱門項目分析
近2個月,Arbitrum上的原生生態項目獲得了整個加密市場的關注。這里梳理了部分表現亮眼的項目,這些項目的市值與其它公鏈的同類型項目比較還有一定的差距,還是處于低估值狀態。隨著Arbitrum的發幣和未來發展,都會有很大的提升空間。

5.1DeFi類
Arbitrum上有多鏈部署的知名項目,例如Uniswap和AAVE。但是,Arbitrum的原生項目反而展現出驚人的爆發力,例如永續合約交易所GMX、衍生的收益聚合器和機槍池項目JonesDAO等。目前Arbitrum已經跑通了一個可以持續賺錢的飛輪:衍生品協議類似賭場,有持續的業務收入;各類收益聚合器利用自身策略持續吸引資金,并擴大收益;更多人參與收益聚合器,流動性更充足,收入也越來越多。
尼日利亞央行:該國傳統銀行正阻止央行數字貨幣eNaira的采用:7月20日消息,尼日利亞央行行長Godwin Emefiele表示,尼日利亞的銀行正在阻止該國央行數字貨幣的采用,因為他們擔心低成本的eNaira會導致傳統銀行服務的收入損失。同時尼日利亞央行今年早些時候曾表示,自去年10月推出eNaira錢包以來,只有約70萬用戶創建錢包,而該國目前約有5500萬個銀行賬戶。此外尼日利亞央行計劃與尼日利亞MTN合作,以改善eNaira的使用現狀。
注,2020年10月尼日利亞正式推出其央行數字貨幣eNaira。[2022/7/20 2:26:04]

圖5.ArbitrumTVL排名前十的項目
熱點項目一:GMX
GMX是一個去中心化永續合約交易所。其允許用戶在一個去中心化的平臺上進行高達30倍杠桿的ETH、BTC、LINK和UNI永續合約交易,而不是通過Binance或FTX等中心化交易所使用杠桿來進行做空或做多。
在執行上,它相比中心化交易所操作要更復雜些,并且需要使用預言機進行喂價。所以,它需要借助外部力量來執行開倉平倉操作,GMX正是借助Keeper完成這項工作。
用戶在GMX進行平倉操作的時候,會分為兩部分:一個是用戶發送交易,另一個是執行操作,而執行操作則是由GMXKeeper完成的。
用戶不但需要交發送交易的Gas費外,為了能保證交易能正常執行,還需要為Keeper執行操作交Gas費。
GMXTVL達4.96億美元,占Arbitrum所有DeFi協議TVL的27.53%。該協議在過去一年中產生了3390萬美元的收入,使GMX代幣成為在動蕩的2022年表現最佳的資產之一,對美元和ETH的回報率分別為84.0%和428.5%。
熱點項目二:Camelot
Camelot作為Arbitrum的原生DEX,在2022年12月已經完成了代幣銷售,整體上還是常規的UniswapV2+Curve類型的DEX,在此基礎上增加了Launchpad、結合了自定義交易手續費、將LP與NFT結合、允許項目方設置激勵措施,它的功能和特點總結如下:
和UniswapV2一樣的AMMDEX,流動性分散在從零到無窮大的整個區間內;
和Curve類似的穩定幣互換交易對;
支持動態定向交易費用。Camelot讓項目方可以根據市場條件和協議的具體情況設置交易手續費比例;
通過NFT提供收益和激勵措施。用戶提供流動性獲得代表質押頭寸的spNFT;
協議是無需許可的,項目方可以通過激勵池NitroPools設置激勵措施。這是額外的獎勵池。
具備Launchpad功能,項目方可以借此進行融資并引導流動性。
數字資產交易所BTSE推出BTC和ETH盈利產品:6月30日消息,全球數字資產交易所BTSE推出BTC和ETH盈利產品,幫助用戶產生被動收益,最低存款額為0.5 ETH或0.03 BTC。該交易所不依賴第三方技術,只使用自托管服務器。
BTSE還提供了Warpspeed USDT和Warpspeed USDC盈利服務。這些產品系BTSE與風險投資機構Warpspeed Capital合作提供。(The Paypers)[2022/6/30 1:42:02]
OP上的同類型項目TVL最高的為Velodrome,有7714萬美元的流動性。這一數字甚至超過了UniswapV3的4487萬美元,但FDV只有946萬美元,FDV/TVL為0.21。相對于Camelot,Velodrome的TVL更高,但估值更低。Camelot的TVL也在近期增長了57%左右,達到9879萬美元。
熱點項目三:RDNT
Arbitrum上的借貸協議RDNT有兩個創新:利用LayerZero進行多鏈借貸;可以循環貸。目前在Arbitrum上是龍頭,TVL超過了aaveV3的Arb版本,但是長期來看競爭依然非常非常大。
由于是全鏈借貸協議,用戶可以在任何主要鏈上存入任何主要資產,并跨鏈借入各種受支持的資產。lender存入資產,borrower可以借貸,產生的手續費50%給到lender,剩下50%給到鎖倉RNDT作為獎勵。目前該協議是V1版本,而V2版本將做出以下升級:
將允許對BTC、ETH和USDC進行完全跨鏈借貸,隨后由RadiantDAO投票選出的更多資產。
將會把協議費用向LP傾斜,從而提高流動性和降低滑點;
引入“DynamicLiquidity”機制,獎勵長期投資者;
退出流動性池將觸發懲罰機制。
5.2游戲類
Arbitrum擁有一個快速發展的GameFi生態系統,尤其是三個爆火的項目:TreasureDAO,Thebeacon,TridentDAO。目前Arbitrum上的GameFi生態并不像其衍生品賽道擁有和其他鏈比的絕對優勢,只是相對領先,一切都需要看后續的發展。
TreasureDAO
Treasure想要構建一個「去中心化任天堂」,這是一系列鏈上游戲,這些游戲通過游戲內資產的互操作性和Treasure的原生代幣MAGIC作為共享貨幣相互連接。這些游戲中最受歡迎的包括戰略游戲Bridgeworld、TheBeacon和Smolverse等角色扮演游戲,以及資源管理和戰略游戲Realm。
這些游戲可以通過Trove訪問。Trove是寶藏生態系統的中心,是游戲內資產和寶藏NFT收藏品的市場。這些系列中最受歡迎的是SmolBrains和另一個NFT系列TheLostDonkeys,它有自己的同名游戲。
TridentDAO
Arbitrum上一個項目「Trident」提出了「RiskToEarn」的可持續GameFi經濟模型,引起了玩家和社群的關注,并在其Token公售后飆升為Arbitrum生態熱度最高的項目。
PSI是Trident的官方實用Token,將使用于其未來版本中的各種游戲,可用于購買物品、兌換NFT,玩家之間的投注等,并且Trident將從每次成功的下注中收取費用然后將其永久銷毀,一旦RiskToEarn集成完成,PSI的供應就會通貨緊縮。
六、Layer2未來發展
6.1Rollup方案瓶頸與展望
Rollup是被寄予厚望的擴容解決方案,其交易消耗的gas相比于以太坊主網大大減少。根據實際統計,Optimism和Arbitrum的費用只有以太坊主網的10%-30%,而ZKrollups的費用還不到以太坊的5%。一方面減少了鏈上資源的消耗,一方面又能保持數據的可用性,也就是以太坊主網能夠查看并保證任何人都不能篡改鏈下的交易,Rollup可以繼承以太坊的去中心化和安全性,成為了Layer2的主流技術方案。
目前Rollup技術方案還存在一些短板,使其沒有大規模發展,這些短板包括以下幾點:
用戶體驗不佳
表現在:
OP提款存在挑戰期,目前4大OP的官方跨鏈橋的提款等待期都是7天;
Rollup之間的互操作性低,部分跨鏈橋支持的資產種類非常有限;
OP缺乏費用優勢,根據l2fees數據,OP的ETH轉賬、代幣轉賬和代幣兌換費用都高于1$;
充值步驟繁瑣。

圖6.各主流Rollup和公鏈轉移原生代幣的手續費(資料來源:l2fees,各區塊鏈瀏覽器,火幣研究院整理)
資本效率低
表現在:
流動性碎片化問題降低資本效率,不同的Rollup平臺和建立在其上的應用會讓流動性進一步碎片化。
OP的挑戰期降低資本效率。
存在安全隱患
Layer2和Rollup都還是比較前沿的技術,很多用戶對它的安全性懷有疑慮,主要體現在以下方面:
Rollup本身的智能合約存在漏洞,導致用戶資金被盜;
Rollup的運營者出現故障或者故意作惡,導致用戶資金被凍結;
跨鏈橋被攻擊或者運營者作惡,導致用戶鎖定的資金被盜。
從上述3個方面我們可以展望Rollup解決方案在未來的發展重點方向:
提升用戶體驗,更廣泛地采用快速跨鏈橋和更方便的交易所充提可以降低OP提款等待期的影響,減少上傳數據量和提高鏈下處理效率來降低費用。
提升資本效率,可以通過聚集流動性來提升資本效率。
提升安全性,通過推進Rollup的去中心化運營和設置強制提款機制保障安全性。
6.2Arbitrum在2023年的持續爆發
Arbitrum的成功預示著Layer2賽道將會成為下個牛市的起點。但在此之前,無論是OptimisticRollup路線還是zkRollup路線,在技術上仍然存在一些問題需要解決。在未來,Arbitrum項目將會在三個方面進行發展:
繼續技術升級;
不斷支持生態項目;
借助發幣預期吸引用戶入場。
首先技術上,OptimisticRollup技術仍然被略為中心化的排序器所詬病。Arbitrum目前擁有中心化的排序器和白名單證明驗證,同時擁有可升級的合約。雖然這些在目前并沒有出現安全問題,也足以保護用戶資產。但仍然增加了審查和損失用戶資金的風險。所以,去中心化排序器和無需許可的證明驗證都是必然之路。offchainlabs在這些問題上也給出了相應的技術路線:
繼續降低費用,提升tps
去中心化
將管理和授權軟件升級去中心化
驗證者去中心化
sequencer去中心化
在生態方面,目前Defi、跨鏈和游戲類是Arbitrum主打應用。但未來隨著開發者和用戶的不斷增長,會有更多的新應用部署在該平臺,而最值得期待的是社交類和NFT類的項目。同時,鑒于Treasure的成功和ArbitrumNova的增長潛力,ArbitrumNova鏈將會真正用起來,讓Arbitrum在游戲領域處于有利地位。
在經濟模型上,其實這是最為期待的一個部分。代幣的推出對于Arbitrum的長期成功至關重要,包括:
代幣分配方案;
空投和激勵生態方案;
治理方案。
好的經濟模型將會讓Arbitrum朝著更加正向的方向發展,吸引用戶和開發者。代幣分配也將在決定L2的治理和生態系統內的長期權力集中方面發揮重要作用。此外,代幣還可以用于分散關鍵網絡功能,例如排序器——排序、批處理和向L1提交交易的實體。
從以上分析可以看出,2023年將會是Arbitrum持續爆發的一年。它可能繼續奧德賽項目,并強化目前的DeFi和游戲類項目,也會推出有特色的原生社交類項目和NFT類項目。同時,隨著推出期待已久的代幣經濟模型,用于獎勵用戶和協議,后期真正啟用Nova鏈,并開始部署協議,這些都是Arbitrum的利好消息。
參考文獻
1.https://candydao.notion.site/Arbitrum-Odyssey-17634b06aa084a3a8407d212927e5f16
2.https://www.bitance.net/category/jingzhengbizixun/18081.html
3.https://mirror.xyz/0xB10DF4c0D1C767b3cEdd911a30E78d2bfdFb5888/prNC3wNLuAUi2imlVFuibvxc151x8cT3kTdWOtkFhXM
4.https://newsletter.banklesshq.com/p/arbitrum-is-mooning
5.https://www.panewslab.com/zh/articledetails/764o364a.html
關于火必研究院
火必區塊鏈應用研究院成立于2016年4月,于2018年3月起致力于全面拓展區塊鏈各領域的研究與探索,以泛區塊鏈領域為研究物件,以加速區塊鏈技術研究開發、推動區塊鏈行業應用落地、促進區塊鏈行業生態優化為研究目標,主要研究內容包括區塊鏈領域的行業趨勢、技術路徑、應用創新、模式探索等。本著公益、嚴謹、創新的原則,火必研究院將通過多種形式與政府、企業、高校等機構開展廣泛而深入的合作,搭建涵蓋區塊鏈完整產業鏈的研究平臺,為區塊鏈產業人士提供堅實的理論基礎與趨勢判斷,推動整個區塊鏈行業的健康、可持續發展。
聯系我們:
https://research.huobi.com/
免責聲明
1.火必區塊鏈研究院與本報告中所涉及的專案或其他第三方不存在任何影響報告客觀性、獨立性、公正性的關聯關系。
2.本報告所引用的資料及數據均來自合規管道,資料及數據的出處皆被火必區塊鏈研究院認為可靠,且已對其真實性、準確性及完整性進行了必要的核查,但火必區塊鏈研究院不對其真實性、準確性或完整性做出任何保證。
3.報告的內容僅供參考,報告中的結論和觀點不構成相關數字資產的任何投資建議。火必區塊鏈研究院不對因使用本報告內容而導致的損失承擔任何責任,除非法律法規有明確規定。讀者不應僅依據本報告作出投資決策,也不應依據本報告喪失獨立判斷的能力。
4.本報告所載資料、意見及推測僅反映研究人員于定稿本報告當日的判斷,未來基于行業變化和數據資訊的更新,存在觀點與判斷更新的可能性。
5.本報告版權僅為火必區塊鏈研究院所有,如需引用本報告內容,請注明出處。如需大幅引用請事先告知,并在允許的范圍內使用。在任何情況下不得對本報告進行任何有悖原意的引用、刪節和修改。
Tags:ARBTRUBITRBIarb幣是什么幣SpectrumNetworkbitpie怎么提現到銀行卡Arbitrum
數據來源:MonthlyGameFiReport三月的GameFi世界相對沉寂,沒有重大的消息公開,沒有亮眼的游戲出現,也沒有死亡螺旋的發生.
1900/1/1 0:00:00以太坊上海升級后,加密行業會發生什么新變化?今年三月,以太坊開發人員將開啟以太坊測試網Goerli上海升級計劃,在達成普遍共識后3-4周完成以太坊上海升級.
1900/1/1 0:00:00波場TRON創始人:孫宇晨昨晚,波場TRON創始人孫宇晨在Twitter發布公開信,表示將于2018年6月26日進行波場超級代表選舉.
1900/1/1 0:00:00加密世界總是有新鮮的趨勢,要抓住當下敘事并不容易。尤其是在當前的市場形勢下,因此我采訪了8位我最喜歡的CryptoTwitterKOL,并問了以下5大問題。 2023年的三大趨勢.
1900/1/1 0:00:00BitfinexAlpha|經濟降溫跡象顯露,但比特幣長期情緒仍然積極受到一年加息的打擊,經濟降溫跡象終于顯現。作為經濟情緒的指標,住房是長期情緒的良好代表.
1900/1/1 0:00:00上周,美國證券交易委員會迫使Crypto交易所Kraken停止質押服務,下一個會是其他中心化交易所嗎?2月9日,Kraken同意停止在美國的所有質押服務.
1900/1/1 0:00:00