BTC/HKD-1.67%
ETH/HKD-1.24%
LTC/HKD-0.39%
ADA/HKD-3.22%
SOL/HKD-1.74%
XRP/HKD-1.27%編者按:本文來自鏈塔智庫(ID:liantazhiku),作者:鏈塔分析師團隊,星球日報經授權發布。前言
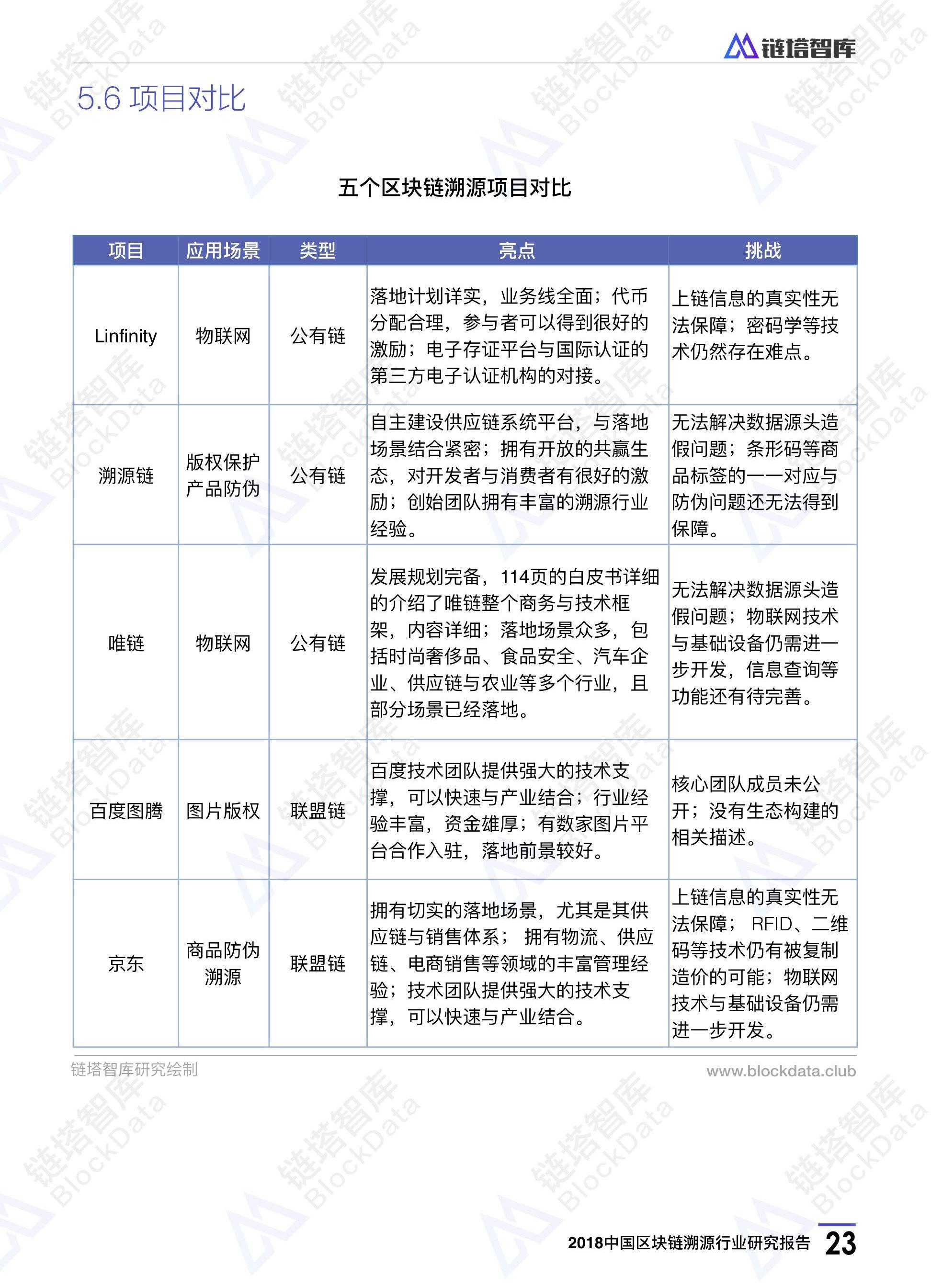
假冒偽劣問題一直以來都是各行業亟待解決的痛點,高頻率、大范圍的商品造假使得公眾對于商品溯源的訴求日益提高。如何能對商品的生產與運輸信息實現有效追溯成為了行業研究重點。區塊鏈技術擁有數據不可篡改等特性,為商品防偽溯源提供了一種新的解決思路。各大企業紛紛涌入商品溯源市場,溯源行業迅速火熱起來。溯源區塊鏈項目眾多,其背后既有新型的區塊鏈創業公司也有各大互聯網巨頭。公有鏈與聯盟鏈成為區塊鏈溯源企業進行商品溯源的主要方式,但二者在解決防偽溯源問題時各有利弊,區塊鏈技術能否順利解決商品的防偽溯源問題還要畫上一個問號。鏈塔智庫BlockData對溯源行業的應用背景、相關概念、技術路線、溯源項目與行業發展進行了研究與分析,形成了完整報告。
美SEC針對Ripple訴訟提交文件顯示R3曾于2019年購買10.4億個XRP:12月2日消息,美國SEC針對Ripple的訴訟提交的文件顯示,Ripple與區塊鏈公司R3曾在兩年前簽署了一項協議,該協議授予R3購買XRP的權利,使R3可以選擇以折扣價購買最多50億個XRP。
隨后,這兩家公司因此協議陷入了糾紛,糾紛起因為R3未履行營銷義務,后于2018年9月和解。該文件還顯示,R3在2019年行使了該協議中的權力,購買了10.4億個XRP。(Decrypt)[2020/12/24 16:25:13]


動態 | 報告:2019年比特幣閃電網絡容量提高了62%:1月16日消息,CoinGecko最近發布的報告顯示,2019年比特幣閃電網絡容量提高了62%,從1月初的526枚BTC上漲到12月月初的854枚BTC。報告還顯示,閃電的網絡容量在2019年5月達到峰值,當時網絡容量超過1100枚BTC。(AMBCrypto )[2020/1/16]



動態 | 著名投資者比爾·米勒的對沖基金在2019年上半年增長了46%,部分原因是投資比特幣:彭博社援引一份投資者文件報道稱,著名投資者比爾·米勒的對沖基金在2019年上半年增長了46%,部分原因是投資比特幣,據報道,除了比特幣,米勒基金的其他投資還包括亞馬遜(Amazon)、安全系統公司ADT以及雅芳(Avon Products)。[2019/7/28]



動態 | 2019年區塊鏈行業將迎來風投回歸 行業價值評估模型亦將完善:Coindesk刊文表示,通過早期的眾籌令牌創建活動,區塊鏈初創公司走了一條與獨角獸不同的市場之路。Web 2.0初創公司分階段融資,但Web 3.0初創公司早期便大量融資;Web 2.0創業公司在大概D輪融資中會給出一個荒謬的估值,而Web 3.0創業公司在第一天這么做了。2019年,我們將看到一個轉變:開源項目仍將從最初階段開始眾籌,但具備盈利功能的Web 3.0公司將等待證明其產品與市場的早期契合之后方才開始融資,這是典型的A輪融資。簡而言之,2019年將是風投回歸的一年。另外,到2019年,我們將意識到,此前作為一個行業使用的估值指標已經失效,將流通的代幣數量與價格相乘的度量方法是荒謬的。隨著分布式賬本技術(DLT)和加密資產的指數級采用,我們將看到該行業在如何評估這些創造價值的新模型方面趨于成熟。[2018/12/30]





















據CNN報道,韓國政府已撥出5萬億韓元預算,用于8個關鍵領域的投資項目,重點是區塊鏈和人工智能.
1900/1/1 0:00:00近日,京東溯源商品聚合小程序“智臻生活”正式上線。用戶在小程序中可檢索已上鏈的商品并直接購買;購買后,用戶可通過微信掃描商品溯源碼,查看全流程溯源信息,包括原材料采購到售后各個環節的數據.
1900/1/1 0:00:00本文來自橙皮書作者:DaveKajpust,翻譯:orangefans·Eric,星球日報經授權轉載。區塊鏈互操作性可能是下一個創新高潮,并將為去中心化網絡的普及帶來巨大價值.
1900/1/1 0:00:00編者按:本文來自區塊律動BlockBeats,作者:0x17&0x14,星球日報經授權轉載.
1900/1/1 0:00:00編者按:本文來自巴比特,星球日報經授權發布。6月30日下午,在“通證經濟與區塊鏈商業模式”的主題論壇中,量子鏈聯合創始人帥初發表了題為《公有鏈技術演進方向》的演講.
1900/1/1 0:00:00每個人都能當上15分鐘的名人——藝術家安迪·沃霍爾在二十世紀大膽的預測未來。在今天,短視頻憑借比文字更低的門檻以及社交屬性成為互聯網群眾的寵兒,成功塑造了不少KOL,當前正憑借著其迅速擴展的用戶.
1900/1/1 0:00:00