 BTC/HKD+1.71%
BTC/HKD+1.71% ETH/HKD+1.76%
ETH/HKD+1.76% LTC/HKD+1.91%
LTC/HKD+1.91% ADA/HKD+0.83%
ADA/HKD+0.83% SOL/HKD+0.49%
SOL/HKD+0.49% XRP/HKD+0.32%
XRP/HKD+0.32%   
清算人是DeFi領域中的一個不受審查的角色,類似于礦工或驗證員一樣,工作在幕后,確保整個系統正常運行,并為此獲得豐厚的回報。然而,與礦工和驗證員不同,清算人實際上不需要任何前期資本投資。他們可以在世界任何地方建立、運作這樣一個完全匿名的并且相當專業的組織,就可以獲得收益回報,同時也能保持DeFi市場償付能力。什么是清算人?
在過去幾年里,以太坊上面啟動了眾多去中心化的借貸協議項目。包括MakerDAO,Compound,dYdX還有一些其他的,允許任何人以去中心化的方式存入或借出加密資產。盡管這些借貸協議在進入市場的方式、所提供的資產種類、貸款期限等方面有所不同,但基本的貸款結構是相同的。那就是:借款人將抵押品放在智能合約中,作為回報,借款人可以從貸款人提供的另一項資產中借出少量的資產。這種擔保貸款形式是最原始的金融工具之一,其歷史可以追溯到中世紀的威尼斯銀行業,這種抵押借貸與大家更熟悉的無抵押貸款形成了鮮明的對比。當抵押物的價值超過貸款的價值時,這種有擔保的貸款可以很好地發揮作用,讓借款人獲得流動資金,并且無需出售那些流動性通常較差的資產。然而,一旦抵押物的價值下降,大部分借款人就會選擇拒絕還款,這可能會導致貸款機構資不抵債。畢竟,沒有人會選擇返還$100的DAI來換回價值$99的ETH。對于更傳統的擔保貸款形式,例如汽車產權貸款或抵押貸款,這通常不是什么大問題。因為這些抵押物的價值通常比加密資產的波動性小。然而,當以ETH作為抵押貸款時,其價值存在在幾秒鐘內暴跌的可能性。
   
如果不能進行清算,抵押貸款可能存在風險為了降低這種風險,現在這些借貸協議中都需要至少115%的抵押品,在抵押品價值低于貸款價值之前留出充足的緩沖。如果抵押品的價值低于這一水平,借款人只需將其出售即可償還貸款人,從而保持系統整體的償付能力。但這又帶來了另一組問題,首先,以太坊上的交易不是免費的;其次,如果讓借款人去做清算工作,他們從中得不到任何好處。因此借款人完全沒有動力去做這個工作,來保持系統的償付能力。更何況,清算抵押不足的貸款可能會產生成本和風險。為了激勵有人來進行清算工作,并制約借款人盡量不要讓自己處于抵押不足的狀況,這些借貸協議一般都對清算本身收取額外費用,然后把這些收取的費用獎勵給做清算工作的人。這樣一來,任何人都可以幫借款人償還債務,并因此獲得不錯的獎金。因為抵押品是相當于以一定的折扣價出售給清算人。這樣的激勵和制約措施,可以幫助保持整個系統的償付能力。
Avalanche鏈上DeFi協議總鎖倉量為109億美元:金色財經報道,據DefiLlama數據顯示,目前Avalanche鏈上DeFi協議總鎖倉量為109億美元,24小時減少0.25%。鎖倉資產排名前五分別為AAVE(27.3億美元)、TraderJoe(16.7億美元)、Benqi(15.2億美元)、Curve(11.5億美元)、multichan(9.27億美元)。[2022/1/12 8:42:49]
   
清算人保全了貸方也保持了市場的賠付能力一個清算人的生活
想要成為清算人,清算工具是必要的。盡管不同借貸協議之間的清算機制各有不同,但是它們基本都需要類似的組件工具:1)\t一個用來監控pending的以太坊交易并查找符合清算條件貸款的機器人;2)\t一個可用來立即出售被清算抵押品、并保障清算人獲利的去中心化交易所;3)\t一個允許在一筆交易中同時進行抵押品清算和出售的智能合約;一些借貸協議提供了他們開發的現成工具來實現上述的功能,還有一些協議則依賴于參與者自己制作這種清算機器人的工具。通過列舉一些當前最火熱的借貸協議成功清算的案例,可以幫大家了解這些清算人在生態系統中扮演的角色是怎樣的。Compound的清算協議
Compound提供DeFi最直接的借貸體驗,其清算過程遵循了這種簡單性。讓我們深入了解一下Compound的清算機制。這次清算涉及兩個參與者,清算人,我們稱之為"Alice"。借款人,我們稱之為"Bob"。Bob以ETH作為抵押品,借出了一筆USDC。這種借貸一般是用借出來的USDC繼續購買更多ETH,以此獲得更高倍杠桿。不幸的是,對于Bob來說,這筆借貸恰好遇到ETH價格的大幅下跌,使Bob的抵押品價值低于ETH所需的抵押率。由于不同的資產情況不同、價格穩定性和流動性水平也不同,因此Compound為每個資產分配的抵押率也不同。。Alice注意到Bob這筆借貸的抵押物價值低于所需的抵押率,然后在Compound中的USDC市場合約上調用了LiquidateBorrow函數,從而觸發了清算過程。1.Compound首先要支付Bob在他的抵押品上累積的未償利息。2.Compound通過預言機提供的市場價格驗證Bob確實存在違約行為。3.Compound將所需數量的借出資產從Alice轉移到cUSDC市場合約。在此過程中,Alice將獲得Bob抵押的ETH,并且價格相對于當時的市場價格還有固定折扣。ETH抵押品以cETH的形式返還,使清算人可以繼續在借款人的ETH上賺取利息,或者在Compound上將cETH兌換為ETH。在這種情況下,Alice從自己的操作中賺得了一些ETH。當這個特定的清算人持有cETH時,其他清算人使用智能合約自動贖回并出售他們的cToken,鎖定他們從該交易獲得的5%利潤。乍一看整個過程,再加上Compound沒有發布任何開源的清算機器人程序及清算跟蹤界面的,這種清算看起來就像有人在手動操作。但是,當你查看到這個清算人的活動在一天中的時間分布時,我們可以清晰地看到它在全天候活動,因此很可能是一個機器人。
DeFi 概念板塊今日平均漲幅為4.41%:金色財經行情顯示,DeFi 概念板塊今日平均漲幅為4.41%。47個幣種中43個上漲,4個下跌,其中領漲幣種為:NAS(+15.91%)、LBA(+14.54%)、WNXM(+10.34%)。領跌幣種為:NEST(-3.64%)、LEND(-1.42%)、DMG(-1.15%)。[2021/10/1 17:19:27]
   
一些高回報的抵押不足借貸正在等著清算人諸如此類的更復雜的機器人將執行更復雜的操作,比如從Compound迅速借出DAI然后取清算其他抵押不足的債務地址。我們在一些特殊的清算中看到過這種情況發生,地址贖回其USDC貸款,并用它來清算另一個賬戶的USDC借款,這樣在一筆交易中輕松賺取5%。
   
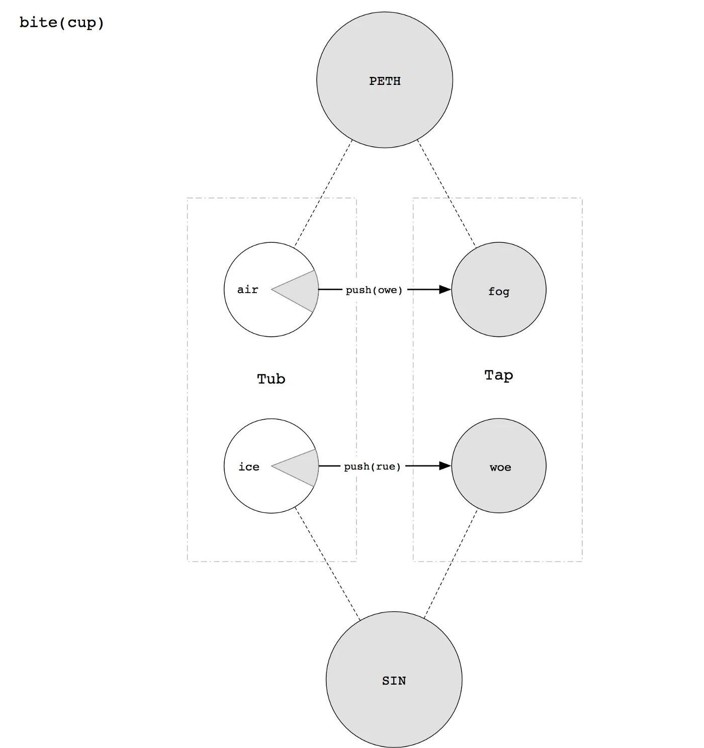
Maker的清算體系Maker的清算過程就沒那么簡單了,因為它分兩個步驟進行:“bite”和“bust”。這類似于汽車抵押貸款的清算方式:首先將其抵押物收回,然后將其拍賣來償還所有者的債務。在Maker系統中,收回債務是通過調用bite來觸發,清算是通過調用智能合約集上的bust來觸發。讓我們通過兩個交易復盤一次CDP17361的清算:第一筆交易和第二筆交易涉及三個參與者:抵債借貸方,我們稱之為Ralph出借方,我們稱之為Brittany清算人,我們稱其為LarryBrittany借出了8.5DAI,同時獲得了0.1ETH作為抵押品,這筆貸款完全處于Maker要求的抵押率150%內。不幸的是,后來以太坊跌至125美元左右,這使該CDP的抵押品略有不足。此情況下允許Ralph對該CDP發起bite指令,把CDP的所有權從SaiTup轉移到SaiTap在這個時間點,Maker系統仍處于抵押不足狀態。借出去的DAI比系統里抵押的ETH價值要多,這樣就沒辦法維持DAI錨定在1美金。這時候幸運的是,清算人Larry發現了該CDP,并為此支付了8.5DAI從而獲得此CDP中的0.067個ETH,大約相當于0.07ETH。這使DAI退出流通市場,進而提高了抵押率,并保持了系統的償付能力。因為他的此項操作,Larry能夠以大約121美元/ETH的價格購買到ETH,相對于當時的市場價格這算一個不錯的折扣價。Larry立即在Uniswap上賣出ETH換回剛剛用于清算的8.5DAI,剩下的0.002ETH則鎖定為這次操作的利潤。請注意,這種情況下如果Ralph花gas手續費來收回了這些有風險的CDP并開始清算,實際上他并沒有辦法從中獲利。但Larry的操作得到了回報,并獲得了ETH的大約3%折扣!因此,其實有許多機器人會自動地同時執行收回CDP和清算CDP這兩個操作,但有一半收回涉及到同一機器人,并且也從清算中獲利!
DeFIL 2.0 現已上架麥子錢包去中心化應用商店MWDS:據官方消息,Filecoin去中心化金融服務平臺DeFIL 現已上架麥子錢包去中心化應用商店,用戶現可通過麥子錢包應用商店檢索\"defil\"查閱,或在官網下載麥子錢包后切換BSC網絡搜索defil進行交互操作。
據悉,麥子錢包 (MathWallet) 擁有近百萬活躍用戶。DeFIL 2.0的定位是去中心化的Filecoin借貸和金融服務平臺。[2021/9/6 23:03:41]
   
不包括翻譯因此,是否會有大量的好撒馬利亞機器人純義務地執行收回CDP的機器人程序?盡管有少量機器人程序似乎正在這么做,但大多數機器人程序都是因為無法執行清算的機器人程序不得已執行收回CDP操作。因為它們無法在清算時找到合適價格來兌換折價的ETH。這里有點繞,舉一個這樣的例子來說明:0x8b2這筆交易收回了一個CDP,從Maker獲得ETH/DAI的報價,將這個報價與在DEX上獲得的最好價格進行比較,然后決定最好不要冒險,而讓CDP留在SaiTap中。另一個原因可能是缺乏Maker提供的默認工具。盡管Maker提供了一個收回CDP的收回套利人和一個在去中心化交易所進行出售清算得到的ETH來鎖定利潤的套利機器人,但還是需要一些額外的工作才能將它們合并成一個可連續執行的機器人。隨著Maker向多抵押品DAI過渡,Maker系統已經轉向抵押品拍賣,Maker的拍賣機器人也可以參與其中,潛在地低折扣購買抵押品的方式獲利。我們看到的更大型機器人程序還使用一些更高級的策略。包括:1.通過多次加入和提取現有CDP上的DAI拆分CDP對于ETH的贖回來獲取利益最大化2.能夠買到低成本的gas,多使用gas來在拍賣中獲得優勢。3.在多個DEX上拆分ETH進行售出,以最小的滑點,得到盡可能多DAI。dYdX的清算體系
dYdX的清算過程與Compound的清算過程有點類似,但不同之處在于dYdX不會像其通過cToken進行的操作一樣向其借貸協議公開代幣化接口。取而代之的是,dYdX在其主要的SoloMargin合約中為每個地址創建一系列交易帳戶,并跟蹤其支持的每個市場上每個帳戶的貸方和債務。Maker擁有bite、Compound擁有liquidateBorrow,dYdX和他們不同,是擁有一個單一功能,它里面包含一系列操作類型。其中編號為6的操作類型就是用來清算借款人的帳戶。清算人能夠以5%的折扣向借款人購買抵押品,獲得與Compound差不多的不錯收益。dYdX合約本身還支持原子交易,從而使用戶可以逐步進行資金的籌集,清算和提取。但是,用戶在進行清算過程中可能會面臨抵押不足的風險,進而有被清算的風險!幸運的是,dYdX提前想到了這個問題,并提供了自己的代理合約,該合約允許用戶清算借款人,同時將其帳戶保持在安全的抵押比率之內。事實證明,這個功能很受歡迎,超過90%的清算量都是通過此代理合約進行的。那么,默認情況下,dYdX清算機器人也使用此代理合約也就不足為奇了。dYdX與其他協議的不同之處還在于:協議中內置了閃電貸功能,允許清算人以原子性的方式借出清算所需的資產,清算并償還貸款,而無需使用外部代理合約,從而有可能在dYdX上獲得真實、免費的利潤。結合其現成的開源的清算機器人程序可以解釋為什么dYdX清算在過去幾個月中變得如此有吸引力,這將在后面討論。盡管一些dYdX清算方式與其它借貸協議很類似,但用一些常規的分析工具去查看這些清算方式的時候卻非常難以理解,因為實際中它們既沒有代幣轉移也沒有發生任何交易。只有當我們直接去查看函數調用時,才能看到幕后發生的事情。同樣來舉例說明,清算人Laura和借款人Brad,但與其他借貸協議的清算流程不同,這次Brad是存入DAI并借出ETH,大概是要做空ETH。當Brad的債務跌破系統所要求的抵押率時,Laura突然以7573.97美金換回了53.45ETH,有效價格為141.70美元/ETH,在當時高出市場約4%,從這次清算中獲利289.05美元。清算人賺多少錢?
CoinBene滿幣第九期AMA特邀HALO中國區代表:HALO護航DeFi發展:據官方消息,DeFi項目HALO將于今日18:00上線CoinBene滿幣。HALO中國區代表Jack受邀做客CoinBene滿幣第九期線上AMA。Jack分享:隨著Defi市場進一步打開,新金融模式已然重建,金融、物聯網等市場對 預言機的需求不斷擴大,而以 Chainlink、NEST、 HALO 為代表的預言機項目,也將在這一波 DeFi 繁榮的浪潮中迅速脫穎而出,站到這場“DeFi 革命”的頂端。
據悉,CoinBene滿幣已上線DeFi交易專區,甄選優質DeFi幣種,目前已上線十余熱門幣,包括LINK、DF、STORJ、NEST、JST、YFI等,杠桿和合約已陸續開通,更多優質DeFi幣也將逐步上線。[2020/9/4]
拋開技術細節不談,更有意思的是,看看這些設計付諸實踐、并且面對一群以獲利為目的的匿名者時會發生什么?許多個人和基金開始琢磨著運行一個清算機器人,作為生成alpha和支持這些借貸協議的一種方式。但正如我們一次又一次看到過的那樣,在加密資產領域,永遠沒有免費的午餐,清算也不例外。要有利潤無可否認,DeFi中"通用挖礦"概念的基礎有其優點。個人通過清算DeFi債務來賺大錢!雖然賺取的金額因清算費、資產和市場波動性而各不相同,但我們看到,借貸協議在某些時間段里為清算人創造了近1百萬美金的純利潤。在這些借貸協議的生命周期中,我們看到清算人的利潤接近5百萬美金。甚至在某些情況下,我們已經看到一些清算人在一次清算中,凈利潤可以超過10萬美元!
   
清算人在不同借貸協議中的月均利潤但是競爭正在愈發激烈一些共同的屬性也讓“成為清算人”這個事兒變得吸引力十足:比如門檻低、利潤高、現成的工具,但這些屬性同樣也反過來加劇競爭,誰都可以參與,從而壓縮現在這些清算人的利潤空間。我們可以以不同的方式看到這些影響效果:首先,很簡單,自從這些借貸協議啟動以來,試圖參與清算這些協議中的債務的地址的數量已大大增加,從2018年1月的每月25個活躍清算人到2019年11月的142個。盡管清算人共享或輪換地址會導致這些數字重復,但總體趨勢是顯而易見的。
DeFi市場抵押品市值再度突破10億美元:3月份受新冠疫情影響,ETH價格暴跌50%,DeFi市場抵押品市值從10多億美元暴跌至略高于5億美元。而自3月中旬以來ETH價格上漲133%,DeFi市場抵押品價值再度突破10億美元。
據悉,現有270萬ETH被鎖定為DeFi抵押物,占ETH總供應量2.43%。(Beincrypto)[2020/6/9]
   
不同協議的每月活躍清算人隨著時間的推移,我們還可以通過查看清算人的利潤百分比看到這種競爭。我們可以看到,那些"老兵"清算者的利潤正在被慢慢擠壓,因為新興的參與者開始超越他們,獲得更多清算的收益。
   
dYdX上的清算人地址的利潤百分比,老兵清算人正慢慢地被擠壓僅通過查看清算人之間為獲取巨大利潤參與拍賣時候的gas價格,就可以再次證明這一點。與DEX套利機器人之間非常相似的拍賣不同。每次清算只能有一個獲勝者,這意味著除了最終獲勝者之外進行交易的每個清算人不僅會損失清算獎金,而且還會在失敗的清算請求中浪費掉一些ETH。如果僅看失敗的dYdX清算交易還難以讓人信服,我們還可以看到成功完成的dYdX清算請求的百分比隨時間急劇下降,這都可以表明該領域的競爭日益加劇。
   
dYdX清算請求成功越來越少,這顯示競爭越來越激烈借款人也越來越精明
還有一點,清算人不僅在經歷越來越多來自其他清算人的競爭。借款人本身正在使用新的工具來防止自己首先被清算。DeFiSaver,并在用戶出現風險時通過出售所借資產,購買更多抵押品,并在一次交易中重新抵押貸款來“解除”貸款,這與Maker自己的cdp-keep完全不同。盡管DeFiSaver在網絡擁塞情況下保存CDP時遇到了各種問題,但我們可以看到它可以正常啟動并在ETH價格下跌時開始執行取消CDP,從而為這些CDP所有者節省了3%的清算罰款。
   
當eth價格下跌時,DeFiSaver會啟動并保存CDP清算的未來是什么?
本著要對2020做出預測的精神,我們可以對清算領域的未來進行一些預言嗎?壓縮利潤并轉向動態系統首先,讓我們退后一步,重新審視一下為什么我們要在最開始就考慮清算罰款這件事。存在這些懲罰措施是為了激勵借款人保持償付能力,并鼓勵清算人在借款人接近違約時介入并穩定系統。正如我們到目前為止所看到的,罰款在這兩個方面都非常有效。現在的問題是,最佳清算處罰應該是多少?借款時間、資產和借款人這些因素的不同,導致任何固定的靜態的處罰金額可能都不是最優的方案,我們認為應該通過市場來決定。我們已經看到生態系統正在朝這個方向發展,而Maker已從SCD抵押品的固定價格出售轉向MCD中的抵押品拍賣。在這種設置下,清算處罰不太明確,采取“最低出價增量”的形式,以保證真實市場價格與拍賣中支付的價格之間有一定的差距。鑒于MCD已經在開發一個有競爭力的清算系統,我們可能會看到此最低競標價格會隨著時間的推移而下降,從而有效地減少了清算罰款并讓市場決定應支付的抵押品價格。我們還可以類似地想到SetProtocol的再平衡拍賣,盡管它嚴格來說并不是借貸協議。因為它們是以未知的另一資產出售來換回一定數量的資產,然后由市場決定拍賣應采用的匯率。我希望在2020年看到更多的貸款協議轉向拍賣或可變費用系統,這意味著借款人的費用降低,清算人的利潤降低。無抵押貸款到目前為止,我們討論的所有內容都是在抵押借貸這一大前提背景下進行的,抵押借貸有大量抵押品需要清算,但抵押借貸只是建立去中心化金融生態系統的第一步。我們期望在DeFi中出現基于信貸的無抵押借貸生態系統,使更多的人能夠開始使用這些協議,并構建更多實際用例出來。在這個狀態下,清算工作將變得更少甚至根本無關緊要。如果這種形式的借貸開始從抵押貸款中搶奪市場份額,那么目前的清算市場就會面臨失業的風險。結論
清算人的故事遵循了加密領域中許多其他故事的模式:未經許可即可參與金融工具,允許匿名的全球創新者生態系統設計新產品和策略,并因此獲得數百萬美元的獎勵。這些默默無聞的英雄幫助DeFi借貸市場規模達到近7500萬美元的借貸額,同時建立了借出方的信心,這對DeFi實現下一個百萬用戶規模是非常有必要的。隨著新的DeFi期權和合成資產市場在未來一年上線,我預計會看到更多的類似清算者的運營商,在幕后工作,保持系統運轉暢通,并為此獲得豐厚的回報。
Tags:ETHEFIDEFDEFIYEARN ETHEREUM YIELDPhoenix Defi FinanceDefi BombDeFine
編者按:本文來自歐科云鏈集團,Odaily星球日報經授權轉載。 在疫情各個行業就業崗位緊縮的背景下,區塊鏈人才,尤其是“區塊鏈+產業”的復合型人才卻出現供不應求的局面.
1900/1/1 0:00:00編者按:本文來自藍狐筆記,Odaily星球日報經授權轉載。前言:以太坊的發展跟三年前相比已經有了天壤之別,之前以太坊上的主要用例是項目的代幣融資.
1900/1/1 0:00:00編者按:本文來自巴比特資訊,作者:ArpitAgarwal,編譯:Kyle,星球日報經授權發布。最近,關于Dai脫離掛鉤以及涉及維持其穩定性的治理提案的討論很多.
1900/1/1 0:00:00編者按:本文來自鏈聞ChainNews,星球日報經授權發布。比特幣自完成第三次產量減半以來,接連受到主流社會的關注:哈利波特作者J.K.羅琳求科普比特幣,高盛的投資者電話會議也將討論當前政策對通.
1900/1/1 0:00:00編者按:本文來自互鏈脈搏,作者:金走車,Odaily星球日報經授權轉載。全國“兩會”即將召開,目前已有多位兩會代表發聲區塊鏈領域.
1900/1/1 0:00:00編者按:本文來自Cointelegraph中文,作者:SAMUELHAIG,Odaily星球日報經授權轉載.
1900/1/1 0:00:00