BTC/HKD-1.77%
ETH/HKD-2.91%
LTC/HKD-2.54%
ADA/HKD-3.01%
SOL/HKD-2.74%
XRP/HKD-1.46%2021年3月11日,藝術家Beeple的作品《Everydays:TheFirst5000Days》在佳士得官網上以69,346,250美元成交,成為最貴NFT藝術品,同時該作品成為在世藝術家拍賣作品價格排行榜中的的“第三高價”。
引言
??根據coingecko的數據,截止到2021年10月初,NFT的總市值為229.7億美元,占全球加密貨幣市值的1.2%,24小時交易量32.5億,且仍在保持強勁的增長勢頭,NFT系列的虛擬貨幣,一月數倍、十幾倍的漲幅,比如SAND、MANA等。
??另外,騰訊、阿里、網易等境內大型企業大幅進軍NFT賽道以及元宇宙概念的大火,這導致越來越多人開始對NFT發出疑問,其究竟是郁金香的泡沫還是數字經濟時代的前奏?

問題的提出
第一
NFT產品,能否解釋為“證券”,境內發行NFT,是否應當遵循《中華人民共和國證券法》?
第二
2017年9月24日,中國銀行聯合七部委下發《關于防范代幣發行融資風險的公告》,明確:“代幣發行融資,本質上是一種未經批準非法公開融資的行為,涉嫌非法發售代幣票券、非法發行證券以及非法集資、金融詐騙、傳銷等違法犯罪活動。”
那么,項目方在境內發行NFT,是否屬于變相的“代幣發行融資活動”,進而屬于非法金融活動?
第三
NFT作為數字資產“確權”的方式,為科技創新、文化傳播、知識產權保護注入新的活力,作出了正向的貢獻;但是,其已呈現出易引發金融風險,進而演變為非法金融的態勢,如何平衡利弊,使得該項創新造福于我們的國家和人民?
自2020年初以來有超過52%的財富100強企業已開始實施加密計劃:金色財經報道,The Block的研究團隊與Coinbase合作,揭示美國最大公司和知名消費品牌的加密貨幣和區塊鏈投資及產品計劃的趨勢。Coinbase于6月22日發布了一份名為《加密貨幣現狀:企業采用》的新報告,該研究為該報告提供了依據。自2020年初以來,超過一半(52%)的財富100強企業已經開始實施加密貨幣、區塊鏈或Web3計劃。自2020年以來,在《財富100強》中,科技、金融服務和零售領域的公司在Web3采用率方面處于領先地位。23年上半年,零售業采用率的增長彌補了金融服務公司采用率下降的影響。花旗風投、谷歌風投、微軟風投和高盛的加密貨幣私人投資數量相當于所有其他財富100強公司的總和。[2023/6/27 22:01:36]
第四
NFT產品在實踐中的落地應用,其合法、合規的邊界在哪里?
NFT市場綜述
??2014年5月,藝術家、黑客及作家RheaMyers發表一篇名為“ArtworldEthereum”的文章,在該文中她指出,“數字藝術作為智能資產有三種情況。第一種是概念或代碼藝術案例,其中合約本身的代碼就是藝術品,或包含藝術品。第二種是以太坊存儲案例,其中小型數字藝術品存儲在以太坊數據存儲中。第三種是存儲標識符的情況,合約中只存儲藝術品的標識符”NFT的種子自此便被埋下。
???
??2017年6月,世界上第一個NFT項目CryptoPunks正式誕生。同年,CryptoKitties的推出使得NFT正式進入公眾視野。2018-2020年,NFT進入建設期,NFT生態不斷發展。2021年,NFT行業進入快速擴張期,交易量和交易額迅速提高。
Maker對ETH、rETH等多個金庫參數進行更改:金色財經報道,DeFi協議Maker發文稱,治理模塊已批準ETH、wstETH、rETH、Curve stETH-ETH LP和WBTC等金庫類型的一組參數更改。
穩定費增加:ETH-A從1.5%增至1.75%,ETH-B從3%增至3.25%,ETH-C從0.75%增至1%,wstETH-A從1.5%增至1.75%,wstETH-B從0.75%增至1%,IRETH-A從0.5%增至0.75%,CRVV1ETHSTETH-A 從1.5%增至1.75%;
目標可用債務(缺口)增加:WSTETH-A從1500萬DAI增加至3000萬DAI,WSTETH-B從1500萬DAI到3000萬DAI。[2023/4/21 14:18:58]

圖:CryptoPunks部分作品
??NFT全稱為Non-FungibleToken,中文名是非同質化通證,其作為獨特的數字資產,正如薩姆·迪恩所言,“NFT是儲存在區塊鏈上數字分類賬上的一個數字單元,它能夠證明一個資產是唯一的,”故而具有不可分割、不可篡改、不可替代、獨一無二等特性。
???
??相對而言,FT也就是同質化通證,相互之間沒有任何區別,且可以拆分成更小的單位,而每個NFT都擁有獨特且唯一的標識,無法拆分和互換。如果說FT是區塊鏈技術在數字世界中實現了對貨幣、證券等現實權益的映射,那么NFT理論上就具有映射整個現實世界的可能。
表:同質化代幣與非同質化代幣對比
韓國Web3加速器Nonce Classic完成42億韓元融資:金色財經報道,韓國Web3加速器Nonce Classic完成 42 億韓元(約 340 萬美元)融資,SV Investment 領投,參投方包括 KB Investment 等。[2023/1/20 11:23:25]

??從技術層面而言,NFT以智能合約形式發行,一份智能合約可發行一種或多種NFT資產,包括實體收藏品、活動門票等實物資產和圖像、音樂、游戲道具等虛擬資產。

圖:Coolcat部分作品
目前認為,NFT的核心價值包括以下幾點:
???第一,虛擬商品資產化。新冠疫情加快了數字經濟時代的到來,在互聯網世界,我們僅擁有已購虛擬物的使用權,無法使其真正成為我們的資產。NFT的出現事實上拓寬了資產的邊界,除實物資產外,虛擬世界中不僅僅是虛擬貨幣被認為是數字資產,任何一種獨特性資產都可通過智能合約上鏈從而確定權屬,由此被鑄成NFT,這也提高了虛擬物的可交易性。
???第二,NFT依托于區塊鏈技術,能夠有效解決資產確權問題。在元宇宙大火的同時,理性人士都認為,作為元宇宙的基礎設施之一的NFT,其自身的發展對于元宇宙的實現至關重要。只有先解決了資產確權問題,才能去驅動更多人為虛擬世界的建造出力。
???第三,目前NFT被廣泛應用到藝術品版權保護領域,無論說它是NFT鑄造者為其健康發展提出來的一項“正向價值”,還是說它是又一場資本的狂歡,拋卻其炒作帶來的巨大風險,它本身也確實為知識產權保護提供了新思路。創作者能在NFT作品的流轉中獲得持續的版權收益,如在OpenSea平臺,NFT創作者最高可設立10%的版稅費用。
高盛CEO:受貨幣政策收緊等多重因素影響,下個月將進行裁員:金色財經報道,高盛CEO所羅門在年底向員工的傳統致辭中表示,公司正在研究新一輪的裁員計劃,將在幾周內公布。“我們正在仔細評估,雖仍在討論當中,但預計將在1月份上半月裁員,”所羅門稱。“貨幣政策收緊等多重因素在影響商業環境,造成經濟活動放緩。對于公司領導團隊而言,面對不利因素未雨綢繆是重點所在。”
知情人士本月早前表示,高盛可能考慮裁員至多8%,或最多裁員4000人。(金十)[2022/12/29 22:14:08]
NFT平臺發行存在的問題
國內現有NFT發行平臺的分類
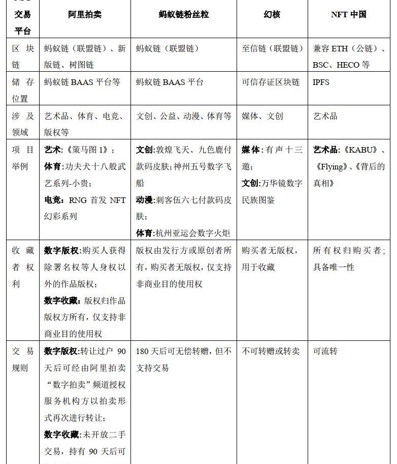
???目前中國市場仍處于起步摸索階段,國內由于監管政策的差異,NFT的發展路徑相較國外更加保守。國內主流的NFT發售或交易平臺主要包括阿里拍賣、螞蟻鏈粉絲粒、幻核和NFT中國。
表:國內主流NFT發行平臺比較

國內現有NFT發行平臺存在的問題
??NFT作為新時代的產物,雖然一直打著數字確權的口號進行擴張,但是在知產領域中的運用卻比較少,更多的是資本背后的炒作,無論是佳士得排行出天價的《Everydays:TheFirst5000Days》,還是今年異常火爆的朋克頭像,都反映出NFT是在無序中混亂成長。
那么,在國外NFT市場處于混沌初開的局面下,國內NFT發行平臺又存在何種問題?
1.定價機制問題
??當前,無論是互聯網大廠發行的NFT還是藝術創作者發行的NFT,并沒有統一的定價標準和定價方案。例如,2021年6月23日,阿里巴巴與敦煌美術研究所聯合發布了兩款NFT皮膚,分別為敦煌飛天和九色鹿皮膚,全球限量發行16000個。兩款產品標價為10個支付寶積分和9.9元,推出后很快售罄。
研究:約有760萬南非人是加密投資者:金色財經消息,加密貨幣交易所KuCoin的一項研究顯示,22%的南非成年人口(約760萬人)是加密投資者。根據這項研究,72%的受訪者表示他們通過社交媒體獲取有關特定加密項目的信息。該研究還發現,65%的加密投資者“認為加密是金融的未來”。[2022/6/17 4:35:07]
??2021年8月3日,許知遠擔任主持的《十三邀》推出300枚“黑膠唱片NFT”,在騰訊旗下的NFT交易平臺“幻核App”上線,單價18元,瞬間售罄。在這兩個典型的互聯網大廠發行NFT的案例中,我們可以發現一個很關鍵的問題,那就是定價。

圖:阿里拍賣平臺NFT作品RNG像素頭像—WEI03
???NFT發行平臺的定價機制是怎樣?他們的定價依據又是如何?這個問題沒人討論也沒有回答,但是在缺乏定價基礎的條件下,進行NFT作品的發行,就會導致炒作投機盛行。例如阿里發行的敦煌飛天皮膚,定價才9.9元,但是發行之后卻被炒作到天價,在二手平臺閑魚上,敦煌飛天NFT最高價格被炒到了150萬元一個。隨后,敦煌飛天和九色鹿皮膚相關商品被閑魚官方下架。短短幾天之內15萬倍的漲幅,反映出的就是價值和價格嚴重不相符合的邏輯。
??而深層次的原因就是缺乏相應的定價機制所帶來的金融炒作的結果,換句話說,也就是無價的可能就是最貴的。如果NFT發行平臺無法形成合理的定價機制,那么就難以遏制炒作投機的盛行。尤其是以NFT打造的數字藏品,其本身是一種二次創作,文化傳播性大于投機性,在這樣的前置條件下,如何有效避免出現動輒加價萬倍的結果,從而導致發行初衷和市場結果背道而馳,這就需要建立較為科學合理的定價機制。
2.發行數量問題
??由一些互聯網大廠發行,發行的NFT作品往往不是為了追求藝術價值本身,更多的是作品背后的文化傳播,故每次發行的數量都是較為龐大的。例如上文中提到的敦煌飛天的NFT皮膚發行數量就達到1萬多個,這種通過幾行代碼和區塊鏈技術生成的作品,如果沒有明確的發行數量規定,也容易造成發行作品的泛濫,容易成為資本斂財的工具。尤其是對于一些并不了解數字藏品的群眾而言,如果跟風的去買一些發行量巨大的NFT作品時,容易成為資本的韭菜,導致虧損。
???而且,即使平臺在某一時間內限額發行某件NFT作品,但是如果沒有在發行框架體系內進一步規制,也會導致后續增發問題,從而帶來前款作品的貶值。因此,對于同質化的NFT作品發行數量的問題,還需要進一步進行論證和研究。
3.類金融化炒作
??所謂“類金融化”,是指一些商品價格原本取決于實體供求關系,現在卻被滲入了金融因素的現象。NTF本身就含有金融屬性,但是因為我國相關的虛擬貨幣政策導致其無法正常在二級市場流轉,但是這并不能消弭掉它本身的類金融化的屬性。
??正如上文所說,在投資者的肆意炒作下,原本用作收藏的部分大廠NFT,已經變成了“擊鼓傳花”的游戲。雖然NFT確實具有不可復制、唯一性等特點,但這種唯一性只在以太坊這類交易平臺生效。從使用價值層面來講,用戶不費粗灰之力,可以手動截圖復制這些NFT產品,除非用作商業化才可能被人告侵權。
???正因如此,被炒作的大廠NFT實際只是為了拉動價格,推高整體價格讓賣家好收割,這些金融模式,導致NFT實際已淪為金融炒作的標的,而非藝術品或商品的價值本身。而跟風購買的用戶,會因無法轉讓成為高價NFT的接盤俠。
???

圖:幻核平臺NFT作品“萬華鏡”數字民族圖鑒·漢族
??
??雖然騰訊“幻核”社區里公布NFT產品購買的參與條件時,也強調“幻核”目前所售NFT均不可二手交易,不可轉讓贈送。螞蟻鏈也在發布付款碼NFT之后多次表示,這些NFT商品有別于海外市場的NFT,只允許在有限范圍內欣賞、收藏和展示,不能像商品或是加密貨幣一樣在二級市場進行買賣交易。但是并不妨礙一些商家和個人,在場外交易等端口,將NFT推到炒作的風口,而這也是NFT發行平臺走向正規化、合法化所必須面對的問題。
插圖:來自baidu圖片、阿里拍賣平臺、幻核平臺、Opensea
腳注:引自SamDean'$69millionfordigitalart?TheNFTcraze,explained'availableathttps://www.latimes.com/business/technology/story/2021-03-1l/nft-explainer-rypto-trading-collectibleaccessedApril22021
聲明:圖文來自網絡的,如有侵權請聯系刪除
作者簡介

劉磊,經濟法學碩士,北京盈科律師事務所執業律師,盈科總部評選的“十佳未來之星”,盈科上海“新十年.新青年”先進典型,甘肅政法大學人工智能法治研究院研究員。
實務:劉律師代理涉數字貨幣民刑事案件近百件,專注于數字貨幣、區塊鏈等新經濟領域法律合規。
學術:劉律師已發表學術論文2篇,分別發表于《上海政法學院學報》、《社會科學動態》,其中一篇榮獲“廣西省法學會一等獎”;在中央級報紙——《民主與法治報》發表論文兩篇;在公眾號發表文章50余篇;編寫《數字貨幣與法》一書。
劉律師曾受邀為“甘肅省律協青年領軍人才”做講座;受邀參加“首屆數字金融法治論壇”做發言;受邀為海南省司法廳主辦的“涉外法律服務律師人才培養班”做講座;受邀為甘肅政法大學做主題演講。

錢偉,北京盈科律師事務所律師,法學碩士,長期致力于數字金融、數據合規、區塊鏈及第四方支付等方向研究,在《中國司法》等國家級核心期刊發表相關專業論文十余篇,對互聯網金融的商業模式運營過程中,各環節的風險診斷與防控具有具有多層次、多維度及全面性的判斷。對于新型問題的解決具有多視角的路徑。為廣大客戶提供專業、負責、溫馨的法律服務。虛擬貨幣刑事犯罪,重大民商事合同糾紛。

占青,法律碩士,北京盈科律師事務所律師助理。
在從事法律服務工作期間,參與了團隊大量的非訴、民事訴訟、涉外合同糾紛等案件工作。長期對金融法與民商法方向法律知識進行深入研究,已發表3篇中文核心期刊論文,參與編寫《數字貨幣與法》一書。
來源:金色財經
Tags:NFTETH區塊鏈stETHDareNFTKino Token ETH區塊鏈技術最早應用于steth幣最新價格
2020年,我們見證了去中心化金融、流動性挖礦和治理代幣的興起。2021年,情況幾乎沒有變化,加密貨幣的價格不斷上漲,越來越多的人采用加密貨幣,而這種流行的趨勢繼續影響著傳統經濟.
1900/1/1 0:00:0011月15日,OpenSea的NFT日交易量破了1.05億美元,又一次達到了近兩個月交易量的峰值。很顯然,NFT板塊仍舊保持著較高的熱度,NFT資產也成為了當下備受投資者追捧的“香餑餑”.
1900/1/1 0:00:00出品|白澤研究院 今天凌晨,白宮宣布,拜登提名前總統特朗普任命的杰羅姆·鮑威爾(JeromePowell)連任美國聯邦儲備委員會主席,美聯儲相當于美國的中央銀行.
1900/1/1 0:00:00概述 新的一周,元宇宙行業有了新的變化。首先,投融資市場不再是近乎盲目的狂熱,其中最值得我們關注的是區塊鏈游戲平臺Forte完成7.25億美元B輪融資.
1900/1/1 0:00:00原標題|AxieInfinity的千倍幣傳奇才剛剛開始來源:threebody編譯&整理:ChenZouAxie?Infinity的AXS代幣的價格一直都是最能迷惑人心智的東西.
1900/1/1 0:00:001865年,有英國人在北京做蒸汽機車實驗,這在當時是新鮮事物,李岳瑞《春冰室野乘記》載:“京師人詫所未聞,駭為妖物,舉國若狂,幾至大變。旋經步軍統領衙門飭令拆卸,群疑始息.
1900/1/1 0:00:00