BTC/HKD-0.95%
ETH/HKD-0.69%
LTC/HKD-2.07%
ADA/HKD-3.02%
SOL/HKD-1.58%
XRP/HKD-1.52%摘要:V神參與了最新一期的Bankless播客,他向觀眾展示了以太坊的路線圖,并規劃了更美好的一個未來區塊鏈趨勢,旨在讓技術造福每一個希望使用它的人。
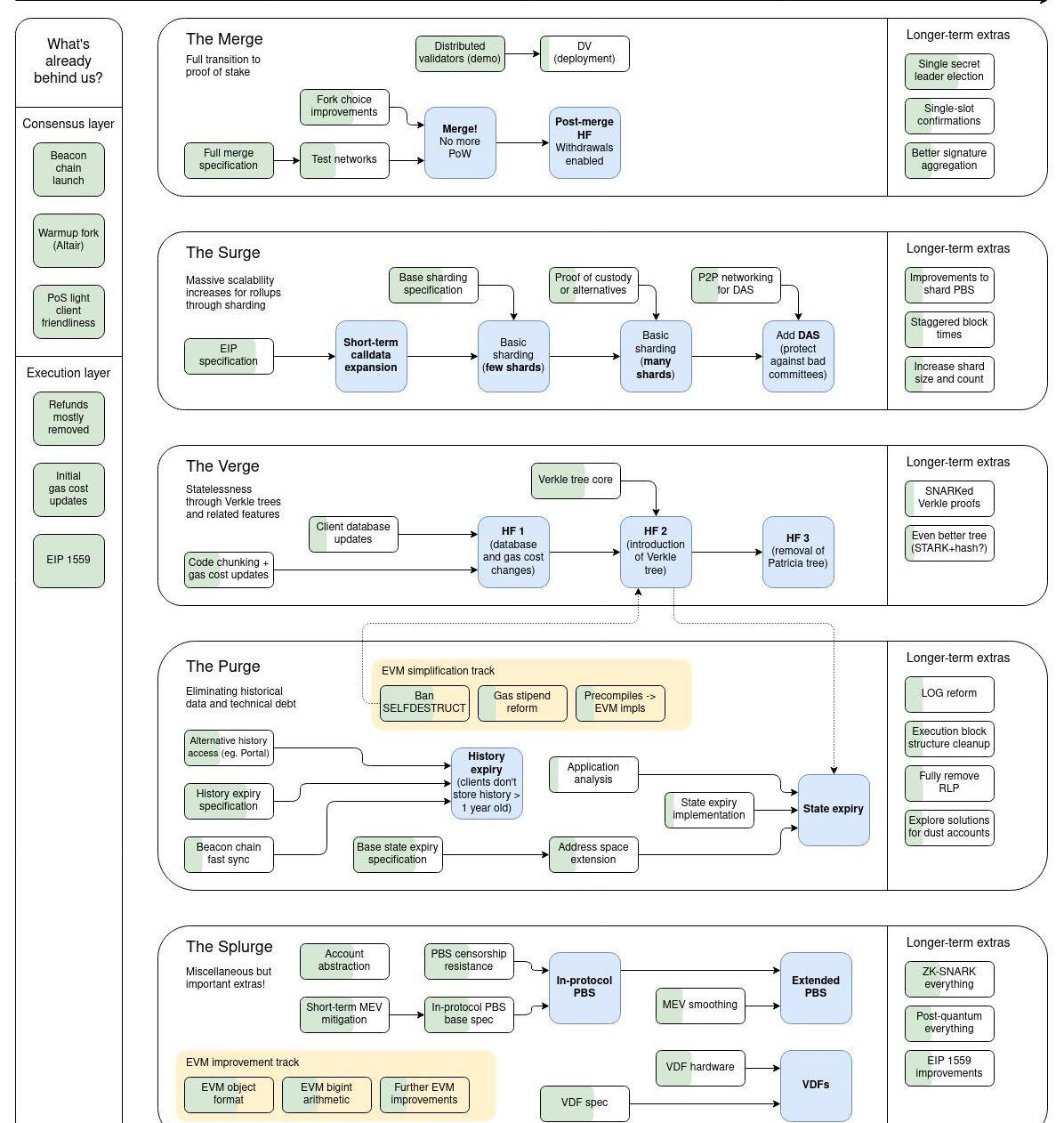
在最新一期的Bankless播客中,以太坊聯合創始人VitalikButerin再次受邀參加,他介紹了一個由5個主要步驟組成的以太坊路線圖,而這對以太坊后續的生存和繁榮將起到至關重要的作用。
為了實現最終的去中心化和充分優化可擴展性,Buterin表示,以太坊必須打造"更敏捷、更輕量級"區塊鏈數據,以便它能容納更多的用戶。
Getaverse Arbitrum SBT嘉年華24h內參與用戶突破30k:據官方消息,Web3信用協議Getaverse為慶祝部署至Arbitrum舉辦了Arbitrum SBT嘉年華活動,且在 24h 內參與用戶突破30k,目前僅剩不到20k的SBT可供領取。截至目前,Getaverse DID平臺用戶數量突破37,000,平臺SBT鑄造數量突破52,000,可信驗證節點突破13,000,各項數據均創新高。
據悉,Getaverse DID信用協議2.0已上線,新增功能如DID管理系統、域名集成和地址追蹤等。Getaverse目前已獲得KuCoin Labs、LD Capital、AC Capital、ChainUp Capital、American Software Capital等機構投資。[2023/5/7 14:48:29]

美國眾議員提議向財政部增加300萬美元打擊加密貨幣犯罪:金色財經報道,美國國會議員Josh Gottheimer(DN.J.)提出了一項聯邦預算法案修正案,該法案將向財政部額外撥款300萬美元,用于在2023財年打擊與加密貨幣相關的犯罪。Gottheimer提議財政部恐怖主義和金融情報辦公室——負責監督加密犯罪和勒索軟件攻擊的部門,用這筆錢購買更好的區塊鏈分析工具,為官員提供更好的培訓,并為該部門增加調查支持。(coindesk)[2022/7/26 2:37:17]
V神通過推特分享的路線圖
韓國興業銀行將虛擬資產添加到其財富管理服務中:6月17日消息,韓國興業銀行今日宣布,已與Dunamu簽署業務合作伙伴關系,成為該國銀行業首家在財富管理服務中提供數字資產市場價格和估值的銀行。Dunamu將向該銀行提供數字資產報價。
如果利用該銀行的“i-ONE資產管理”服務,用戶無需另外加入會員就可以注冊數字資產。 通過輸入持有量和購買單價,可實時評估金額和投資損益就能,并可與其他資產整合管理。 (News 1)[2022/6/17 4:34:12]
第一步被稱為"合并",它是一個從PoW到PoS的全面過渡,將在2022年上半年完成。當被問及他認為何時能全面合并時,V神回答說:"也許會在六個月也完成。"
第二步被稱為"激增",旨在大幅提高以太坊的可擴展性、帶寬和整體容量,特別是在zk-rollup上。
第三部被稱為“TheVerge”,它將允許更多用戶運行節點。V神解釋道,這本質上是使整個網絡參與過程盡可能的民主化,讓每一個人都能訪問和使用。
雖然以太坊在2021年有了長足的進展,這其中就包括倫敦硬分叉和引入燃燒機制的EIP-1559,但高gas費仍然是一個迫在眉睫問題。
根據V神的描述,在上述兩個步驟的幫助下,以太坊的gas費用可以大幅降低。"如果鏈上可以處理更多的交易,那么就意味著有更多的空間,不必再進行所謂的gas戰,最終每個用戶的交易費用就會大幅下降"。
當被要求評論以太坊在過去6年中取得的進展時。V神答道,“目前僅僅是50%,合并徹底完成之后,我可以說進度能達到60%。但一旦有了完整的分片系統,這個進度就能達到80%了。”

V神還補充說,他估計還需要6年時間才能完全實現路線圖上所描述的所有內容。
激增之后是"Verge",它允許更多用戶運行節點。V神說,這本質上是"將盡可能多的參與者民主化,讓任何想要驗證鏈的有效性的人和每個人都能訪問"。
此前,在2021年12月初,V神還發表了一篇名為"Endgame"的文章,其中他描述了以太坊可能采用的3種以Rollup為核心的潛在解決方案。在文章中,他認為所有的區塊鏈最終會合并到一起,成為一個巨大的區塊鏈。文章還介紹了一種工具,允許以去中心化和抗審查的方式進行區塊驗證。
來源:金色財經
Illuvium是一款基于以太坊區塊鏈的開放世界?RPG?冒險游戲。穿越廣闊而多樣的景觀,尋找和捕捉被稱為?Illuvials?的神似生物。發現摧毀這片土地的災難的原因.
1900/1/1 0:00:00作者|AltanTutar 編譯|白澤研究院 Web3.0是互聯網的去中心化迭代。在區塊鏈上運行的協議、應用程序和社區統稱為Web3.0.
1900/1/1 0:00:00摘要: NFT市場回暖,交易量達到近三個月新高。本周Fantom鏈鎖倉量占比增加,TVL上升0.49%.
1900/1/1 0:00:00“只有傻瓜才會相信手頭沒有的東西作為貨幣”,在2014年之前,大多數人對加密貨幣的心態是這樣的看法.
1900/1/1 0:00:00原文標題:《哪些活動已在元宇宙中進行?》作者|?ChenglinPua元宇宙在2021年得到莫大的關注,許多大公司都紛紛給投資者們開始“畫餅”.
1900/1/1 0:00:001.金色觀察|Bankless團隊:預測加密領域2022年大事2021年,我們看到:DeFi交易所超越CeFi、NFT銷售超過7億美元、蘇富比以ETH拍賣NFT、Axie從3000萬美元漲到10.
1900/1/1 0:00:00